Suppr超能文献

载有regorafenib 的环糊精主体-客体配合物用于结直肠癌治疗。

Cyclodextrin-based host-guest complexes loaded with regorafenib for colorectal cancer treatment.

机构信息

Department of Chemistry, Zhejiang University, 310028, Hangzhou, PR China.

Department of Nuclear Medicine, Nanjing First Hospital, Nanjing Medical University, 210029, Nanjing, PR China.

出版信息

Nat Commun. 2021 Feb 3;12(1):759. doi: 10.1038/s41467-021-21071-0.

Abstract

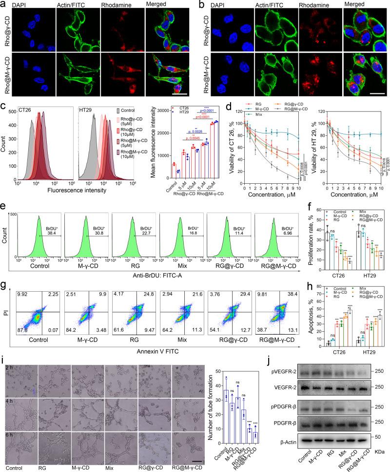
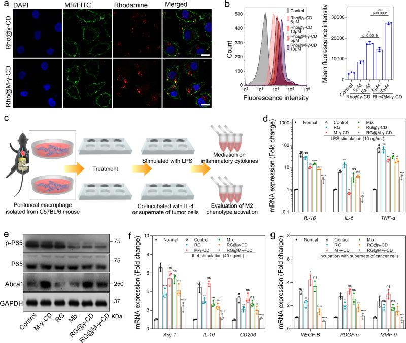
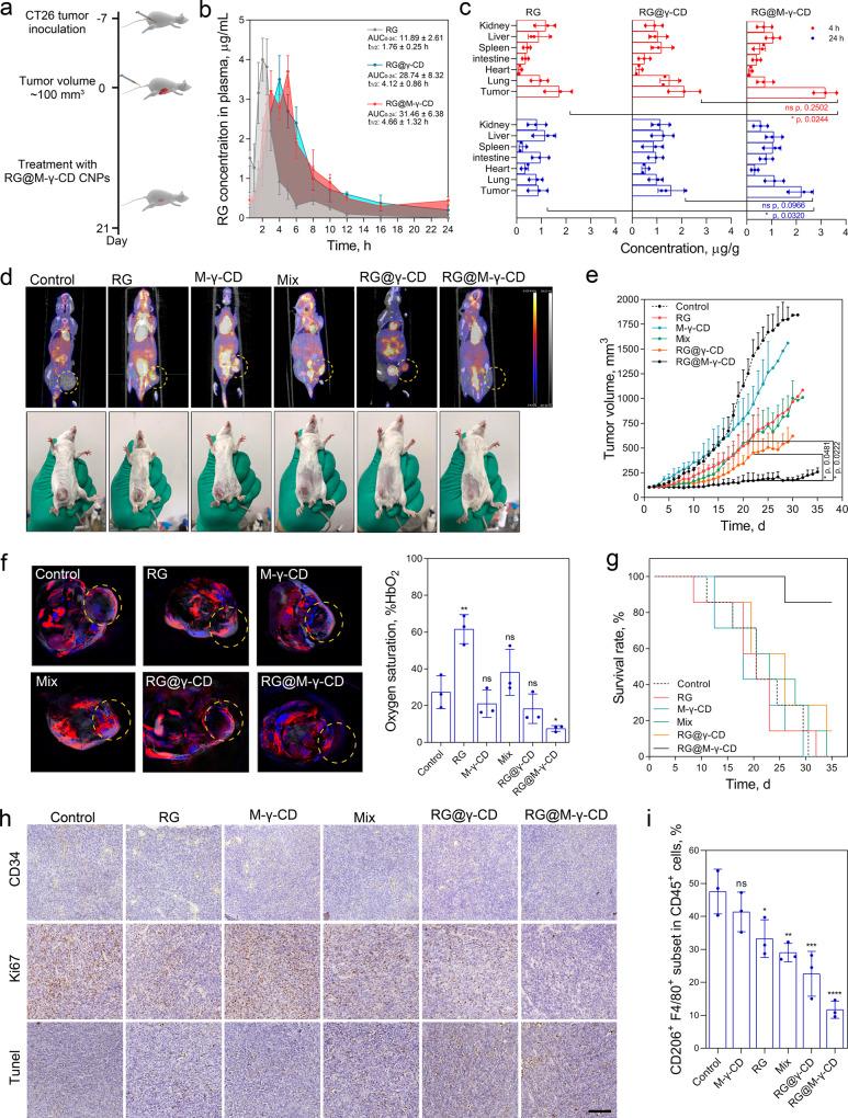
The malignancy of colorectal cancer (CRC) is connected with inflammation and tumor-associated macrophages (TAMs), but effective therapeutics for CRC are limited. To integrate therapeutic targeting with tumor microenvironment (TME) reprogramming, here we develop biocompatible, non-covalent channel-type nanoparticles (CNPs) that are fabricated through host-guest complexation and self-assemble of mannose-modified γ-cyclodextrin (M-γ-CD) with Regorafenib (RG), RG@M-γ-CD CNPs. In addition to its carrier role, M-γ-CD serves as a targeting device and participates in TME regulation. RG@M-γ-CD CNPs attenuate inflammation and inhibit TAM activation by targeting macrophages. They also improve RG's anti-tumor effect by potentiating kinase suppression. In vivo application shows that the channel-type formulation optimizes the pharmacokinetics and bio-distribution of RG. In colitis-associated cancer and CT26 mouse models, RG@M-γ-CD is proven to be a targeted, safe and effective anti-tumor nanomedicine that suppresses tumor cell proliferation, lesions neovascularization, and remodels TME. These findings indicate RG@M-γ-CD CNPs as a potential strategy for CRC treatment.

摘要

结直肠癌(CRC)的恶性程度与炎症和肿瘤相关巨噬细胞(TAMs)有关,但 CRC 的有效治疗方法有限。为了将治疗靶向与肿瘤微环境(TME)重编程相结合,我们开发了生物相容性的非共价通道型纳米颗粒(CNPs),它是通过甘露糖修饰的γ-环糊精(M-γ-CD)与瑞戈非尼(RG)的主客体络合作用和自组装制成的。除了作为载体,M-γ-CD 还作为靶向装置并参与 TME 调节。RG@M-γ-CD CNPs 通过靶向巨噬细胞来减轻炎症并抑制 TAM 激活。它们还通过增强激酶抑制作用来提高 RG 的抗肿瘤效果。体内应用表明,通道型制剂优化了 RG 的药代动力学和生物分布。在结肠炎相关癌症和 CT26 小鼠模型中,证明 RG@M-γ-CD 是一种靶向、安全有效的抗肿瘤纳米药物,可抑制肿瘤细胞增殖、病变新生血管形成,并重塑 TME。这些发现表明 RG@M-γ-CD CNPs 是 CRC 治疗的一种潜在策略。

https://cdn.ncbi.nlm.nih.gov/pmc/blobs/bdfb/7858623/47e6d88d6338/41467_2021_21071_Fig1_HTML.jpg

文献AI研究员

20分钟写一篇综述,助力文献阅读效率提升50倍。

立即体验

用中文搜PubMed

大模型驱动的PubMed中文搜索引擎

马上搜索

文档翻译

学术文献翻译模型,支持多种主流文档格式。

立即体验