Suppr超能文献

脂肪间充质干细胞条件培养液通过 microRNA-221/222/PUMA/ETS-1 通路减轻缺血/再灌注诱导的心肌损伤。

Conditioned medium from adipose-derived stem cells attenuates ischemia/reperfusion-induced cardiac injury through the microRNA-221/222/PUMA/ETS-1 pathway.

机构信息

Department of Anatomy and Cell Biology, College of Medicine, National Taiwan University, Taipei, Taiwan.

Department of Bioscience Technology, College of Science, Chung-Yuan Christian University, Taoyuan, Taiwan.

出版信息

Theranostics. 2021 Jan 1;11(7):3131-3149. doi: 10.7150/thno.52677. eCollection 2021.

Abstract

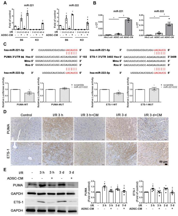
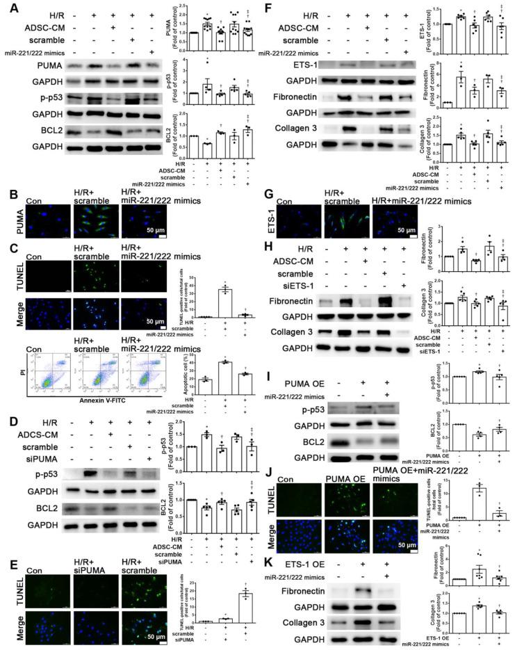
Cardiovascular diseases, such as myocardial infarction (MI), are the leading causes of death worldwide. Reperfusion therapy is the common standard treatment for MI. However, myocardial ischemia/reperfusion (I/R) causes cardiomyocyte injury, including apoptosis and fibrosis. We aimed to investigate the effects of conditioned medium from adipose-derived stem cells (ADSC-CM) on apoptosis and fibrosis in I/R-treated hearts and hypoxia/reoxygenation (H/R)-treated cardiomyocytes and the underlying mechanisms. ADSC-CM was collected from ADSCs. The effects of intramuscular injection of ADSC-CM on cardiac function, cardiac apoptosis, and fibrosis examined by echocardiography, Evans blue/TTC staining, TUNEL assay, and Masson's trichrome staining in I/R-treated mice. We also examined the effects of ADSC-CM on apoptosis and fibrosis in H/R-treated H9c2 cells by annexin V/PI flow cytometry, TUNEL assay, and immunocytochemistry. ADSC-CM treatment significantly reduced heart damage and fibrosis of I/R-treated mice and H/R-treated cardiomyocytes. In addition, the expression of apoptosis-related proteins, such as p53 upregulated modulator of apoptosis (PUMA), p-p53 and B-cell lymphoma 2 (BCL2), as well as the fibrosis-related proteins ETS-1, fibronectin and collagen 3, were significantly reduced by ADSC-CM treatment. Moreover, we demonstrated that ADSC-CM contains a large amount of miR-221/222, which can target and regulate PUMA or ETS-1 protein levels. Furthermore, the knockdown of PUMA and ETS-1 decreased the induction of apoptosis and fibrosis, respectively. MiR-221/222 overexpression achieved similar results. We also observed that cardiac I/R markedly increased apoptosis and fibrosis in miR-221/222 knockout (KO) mice, while ADSC-CM decreased these effects. The increased phosphorylation of p38 and NF-κB not only mediated myocardial apoptosis through the PUMA/p53/BCL2 pathway but also regulated fibrosis through the ETS-1/fibronectin/collagen 3 pathway. Overall, our results show that ADSC-CM attenuates cardiac apoptosis and fibrosis by reducing PUMA and ETS-1 expression, respectively. The protective effect is mediated via the miR-221/222/p38/NF-κB pathway.

摘要

心血管疾病,如心肌梗死(MI),是全球范围内的主要死亡原因。再灌注治疗是 MI 的常见标准治疗方法。然而,心肌缺血/再灌注(I/R)会导致心肌细胞损伤,包括细胞凋亡和纤维化。我们旨在研究脂肪来源干细胞(ADSC)条件培养基(ADSC-CM)对 I/R 处理的心脏和缺氧/复氧(H/R)处理的心肌细胞中细胞凋亡和纤维化的影响及其潜在机制。ADSC-CM 从 ADSCs 中收集。通过超声心动图、伊文思蓝/TTC 染色、TUNEL 检测和 Masson 三色染色检查肌肉内注射 ADSC-CM 对 I/R 处理的小鼠心脏功能、心脏凋亡和纤维化的影响。我们还通过 Annexin V/PI 流式细胞术、TUNEL 检测和免疫细胞化学检查 ADSC-CM 对 H/R 处理的 H9c2 细胞中细胞凋亡和纤维化的影响。ADSC-CM 处理显著减轻了 I/R 处理的小鼠和 H/R 处理的心肌细胞的心脏损伤和纤维化。此外,ADSC-CM 处理显著降低了凋亡相关蛋白(如 p53 上调凋亡调节剂(PUMA)、p-p53 和 B 细胞淋巴瘤 2(BCL2))和纤维化相关蛋白(ETS-1、纤维连接蛋白和胶原 3)的表达。此外,我们证明 ADSC-CM 含有大量的 miR-221/222,可靶向并调节 PUMA 或 ETS-1 蛋白水平。此外,PUMA 和 ETS-1 的敲低分别降低了细胞凋亡和纤维化的诱导。miR-221/222 的过表达也取得了类似的结果。我们还观察到,心脏 I/R 明显增加了 miR-221/222 敲除(KO)小鼠的凋亡和纤维化,而 ADSC-CM 则降低了这些作用。p38 和 NF-κB 的磷酸化增加不仅通过 PUMA/p53/BCL2 途径介导心肌细胞凋亡,还通过 ETS-1/纤维连接蛋白/胶原 3 途径调节纤维化。总之,我们的结果表明,ADSC-CM 通过降低 PUMA 和 ETS-1 的表达分别减轻心脏细胞凋亡和纤维化。保护作用是通过 miR-221/222/p38/NF-κB 途径介导的。

https://cdn.ncbi.nlm.nih.gov/pmc/blobs/ecff/7847683/9138d3a593f0/thnov11p3131g001.jpg

文献AI研究员

20分钟写一篇综述,助力文献阅读效率提升50倍。

立即体验

用中文搜PubMed

大模型驱动的PubMed中文搜索引擎

马上搜索

文档翻译

学术文献翻译模型,支持多种主流文档格式。

立即体验