Suppr超能文献

外泌体长链非编码RNA HOTTIP通过损害miR-214介导的KPNA3降解增加结肠癌细胞对丝裂霉素的抗性。

Exosomal Long Non-coding RNA HOTTIP Increases Resistance of Colorectal Cancer Cells to Mitomycin via Impairing MiR-214-Mediated Degradation of KPNA3.

作者信息

Chen Xijuan, Liu Yingqiang, Zhang Qinglan, Liu Baoxing, Cheng Yan, Zhang Yonglei, Sun Yanan, Liu Junqi, Gen Hong

机构信息

Department of Radiation Oncology, The Affiliated Tumor Hospital of Zhengzhou University, Zhengzhou, China.

Department of General Surgery, The Affiliated Tumor Hospital of Zhengzhou University, Zhengzhou, China.

出版信息

Front Cell Dev Biol. 2021 Jan 28;8:582723. doi: 10.3389/fcell.2020.582723. eCollection 2020.

Abstract

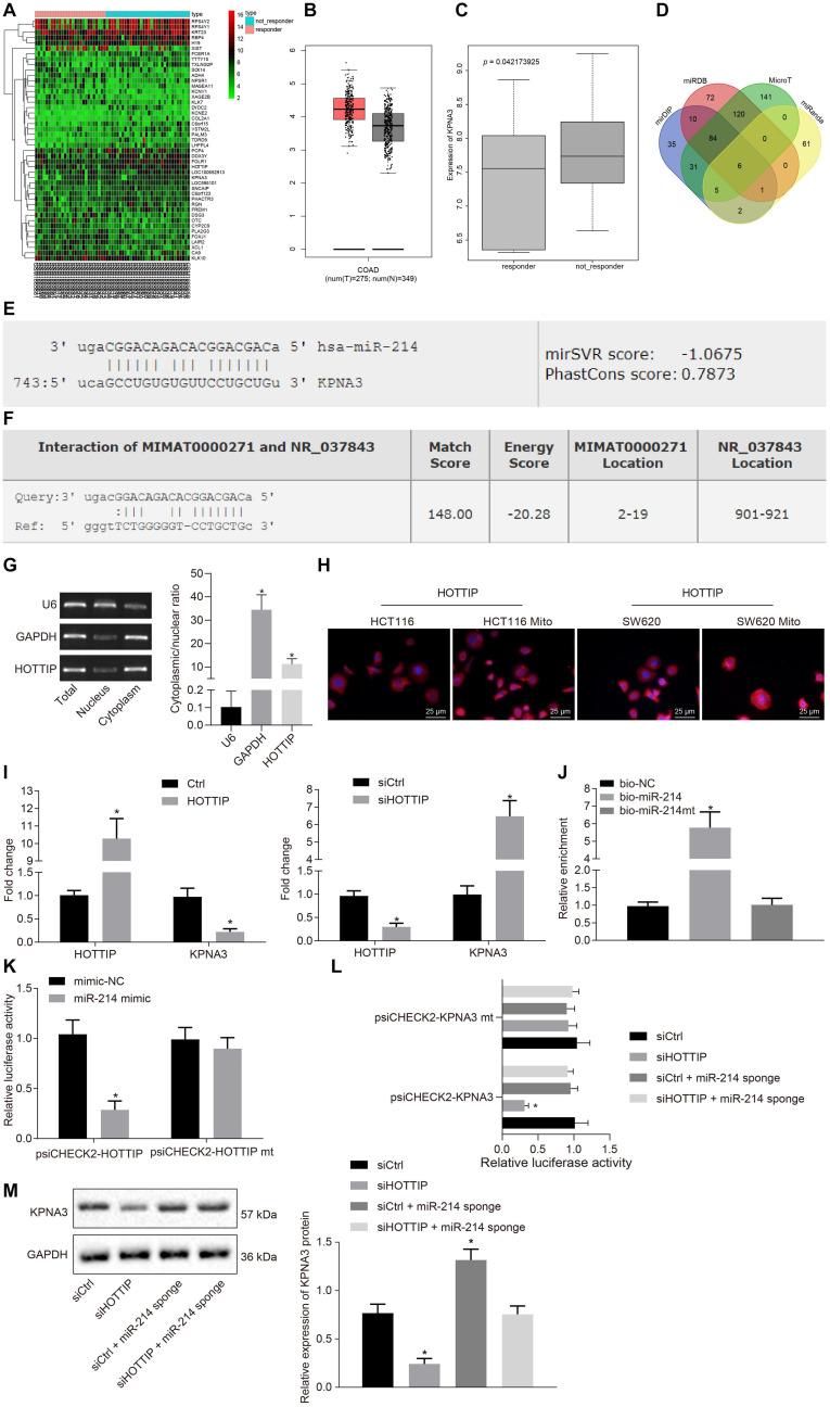
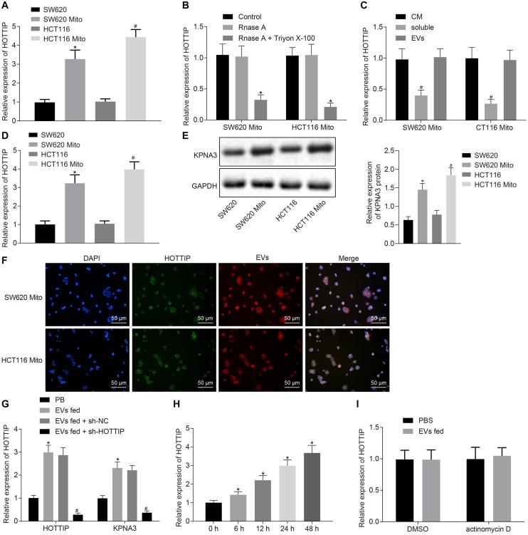
It has been reported that long non-coding RNA HOXA distal transcript antisense RNA (lncRNA HOTTIP) functions as a tumor promoter in colorectal cancer (CRC). Hence, we paid attention to exploring whether exosomes could carry lncRNA HOTTIP to affect the mitomycin resistance in CRC and to identify the underlying mechanisms. High expression of HOTTIP was detected in mitomycin-resistant CRC cells. Inhibition of HOTTIP reduced the mitomycin resistance. In the co-culture system of mitomycin-resistant cells or their derived exosomes with CRC cells, the HOTTIP was found to be transferred into the parental cells via extracellular vesicles (EVs) secreted from mitomycin-resistant cells and to contribute to the mitomycin resistance. Based on the bioinformatics databases, possible interaction network of HOTTIP, microRNA-214 (miR-214) and Karyopherin subunit alpha 3 (KPNA3) in CRC was predicted, which was further analyzed by dual-luciferase reporter, RNA binding protein immunoprecipitation and RNA pull-down assays. As HOTTIP down-regulated miR-214 to elevate the KPNA3 expression, HOTTIP enhanced the mitomycin resistance through impairing miR-214-dependent inhibition of KPNA3. Finally, HOTTIP was suggested as an independent factor predicting mitomycin response in patients with CRC. Those data together confirmed the promotive effects of EV-carried HOTTIP on the mitomycin resistance, while targeting HOTTIP might be a promising strategy overcoming drug resistance in CRC.

摘要

据报道,长链非编码RNA HOXA远端转录本反义RNA(lncRNA HOTTIP)在结直肠癌(CRC)中起肿瘤促进作用。因此,我们关注探索外泌体是否能携带lncRNA HOTTIP影响CRC中的丝裂霉素耐药性,并确定其潜在机制。在丝裂霉素耐药的CRC细胞中检测到HOTTIP高表达。抑制HOTTIP可降低丝裂霉素耐药性。在丝裂霉素耐药细胞或其衍生的外泌体与CRC细胞的共培养系统中,发现HOTTIP通过丝裂霉素耐药细胞分泌的细胞外囊泡(EVs)转移到亲代细胞中,并导致丝裂霉素耐药。基于生物信息学数据库,预测了CRC中HOTTIP、微小RNA-214(miR-214)和核转运蛋白α3亚基(KPNA3)可能的相互作用网络,并通过双荧光素酶报告基因、RNA结合蛋白免疫沉淀和RNA下拉实验进行了进一步分析。由于HOTTIP下调miR-214以提高KPNA3表达,HOTTIP通过削弱miR-214对KPNA3的依赖性抑制作用增强了丝裂霉素耐药性。最后,HOTTIP被认为是预测CRC患者丝裂霉素反应的独立因素。这些数据共同证实了EV携带的HOTTIP对丝裂霉素耐药性的促进作用,而靶向HOTTIP可能是克服CRC耐药性的一种有前景的策略。

https://cdn.ncbi.nlm.nih.gov/pmc/blobs/318e/7876302/79dfea4a3869/fcell-08-582723-g001.jpg

文献AI研究员

20分钟写一篇综述,助力文献阅读效率提升50倍。

立即体验

用中文搜PubMed

大模型驱动的PubMed中文搜索引擎

马上搜索

文档翻译

学术文献翻译模型,支持多种主流文档格式。

立即体验