Suppr超能文献

细胞内稳态紊乱作为纳米颗粒暴露下人内皮细胞的分子风险评估。

Disturbance of cellular homeostasis as a molecular risk evaluation of human endothelial cells exposed to nanoparticles.

机构信息

Department of Medical Biophysics, Institute of Biophysics, Faculty of Biology and Environmental Protection, University of Lodz, Lodz, Poland.

Laboratory of Microscopic Imaging and Specialized Biological Techniques, Faculty of Biology and Environmental Protection, University of Lodz, Lodz, Poland.

出版信息

Sci Rep. 2021 Feb 15;11(1):3849. doi: 10.1038/s41598-021-83291-0.

Abstract

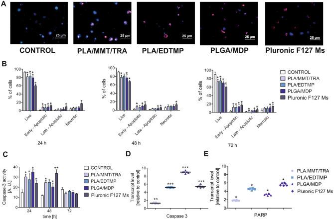
Even though application of nanoparticles in medicine seems to provide unique solutions for drug delivery and diagnosis diseases, understanding interactions between nanoscale materials and biological systems is imperative. Therefore, this study determined the effect of different types of nanoparticles (NPs) on human endothelial cells and examined the types of toxicity responses they can induce. Four different types of NPs were tested (PLA/MMT/TRASTUZUMAB, PLA/EDTMP, PLGA/MDP, and Pluronic F127 MICELLES), representing three putative areas of application: anticancer therapy, scintigraphy, and cosmetology. The experiments were performed on immortalized human umbilical vein endothelial cells (HUVEC-STs). Light contrast phase microscopy as well as cell viability assays showed that only Pluronic F127 MICELLES decreased the number of HUVEC-STs in contrast to PLA/MMT/TRASTUZUMAB, PLA/EDTMP, and PLGA/MDP NPs, which altered cell morphology, but not their confluency. The tested NPs induced not only DNA strand-breaks and alkali-labile sites, but also internucleosomal DNA fragmentation, visualized as a DNA ladder pattern typical of apoptosis. Moreover, generation of free radicals and subsequent mitochondrial membrane potential collapse showed the significance of free radical production during interactions between NPs and endothelial cells. High concentrations of NPs had different degrees of toxicity in human endothelial cells and affected cell proliferation, redox homeostasis, and triggered mitochondrial dysfunction.

摘要

尽管纳米粒子在医学中的应用似乎为药物输送和疾病诊断提供了独特的解决方案,但了解纳米级材料与生物系统之间的相互作用是至关重要的。因此,本研究旨在确定不同类型的纳米粒子(NPs)对人内皮细胞的影响,并研究它们可能引起的毒性反应类型。本研究测试了四种不同类型的 NPs(PLA/MMT/TRASTUZUMAB、PLA/EDTMP、PLGA/MDP 和 Pluronic F127 MICELLES),它们代表了三个潜在的应用领域:抗癌治疗、闪烁显像和美容学。实验在永生化人脐静脉内皮细胞(HUVEC-ST)上进行。明场相差显微镜和细胞活力测定表明,只有 Pluronic F127 MICELLES 与 PLA/MMT/TRASTUZUMAB、PLA/EDTMP 和 PLGA/MDP NPs 相比降低了 HUVEC-ST 的数量,后三种 NPs 改变了细胞形态,但不影响其汇合度。测试的 NPs 不仅诱导了 DNA 链断裂和碱不稳定位点,还诱导了核小体间 DNA 片段化,表现为典型凋亡的 DNA 梯状模式。此外,自由基的产生和随后的线粒体膜电位崩溃表明,在 NPs 与内皮细胞相互作用过程中,自由基的产生具有重要意义。高浓度的 NPs 对人内皮细胞具有不同程度的毒性,并影响细胞增殖、氧化还原平衡,引发线粒体功能障碍。

https://cdn.ncbi.nlm.nih.gov/pmc/blobs/8a2d/7884700/1639f01ef8c8/41598_2021_83291_Fig1_HTML.jpg

文献AI研究员

20分钟写一篇综述,助力文献阅读效率提升50倍。

立即体验

用中文搜PubMed

大模型驱动的PubMed中文搜索引擎

马上搜索

文档翻译

学术文献翻译模型,支持多种主流文档格式。

立即体验