Suppr超能文献

治疗性去岩藻糖基化单克隆抗体和双特异性 T 细胞衔接器用于 T 细胞急性淋巴细胞白血病。

Therapeutic afucosylated monoclonal antibody and bispecific T-cell engagers for T-cell acute lymphoblastic leukemia.

机构信息

Department of Experimental and Clinical Medicine, Magna Græcia University of Catanzaro, Catanzaro, Italy.

BiovelocITA srl, Milano, Italy.

出版信息

J Immunother Cancer. 2021 Feb;9(2). doi: 10.1136/jitc-2020-002026.

Abstract

BACKGROUND

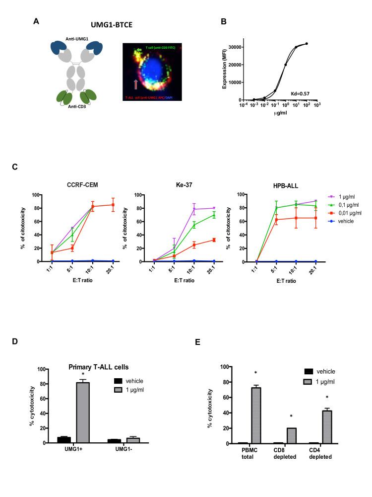
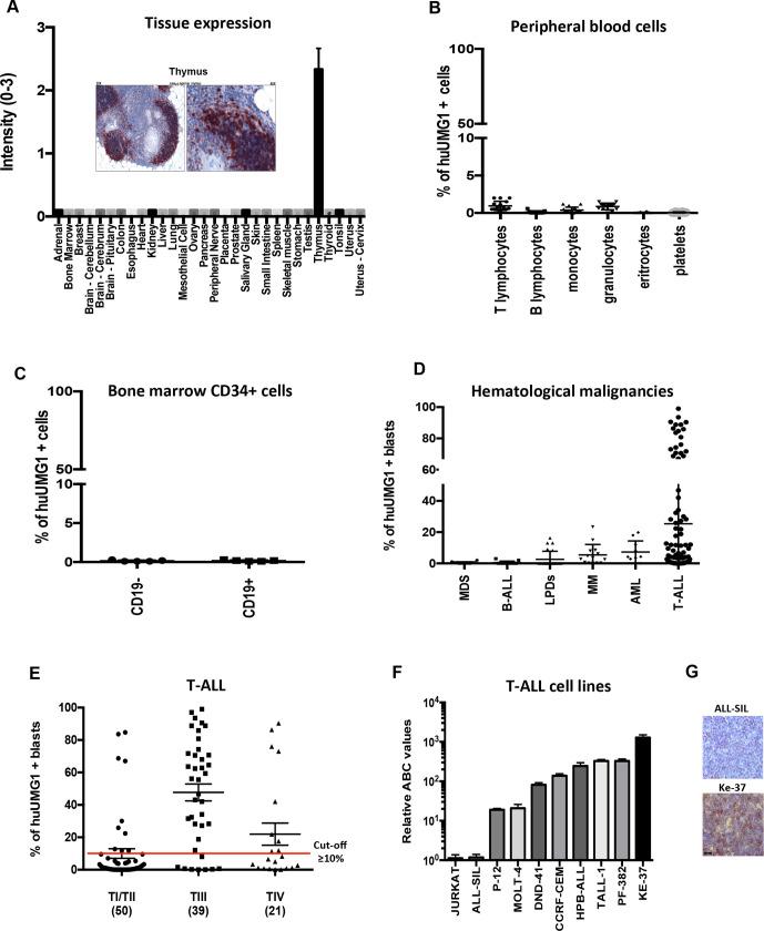
T-cell acute lymphoblastic leukemia (T-ALL) is an aggressive disease with a poor cure rate for relapsed/resistant patients. Due to the lack of T-cell restricted targetable antigens, effective immune-therapeutics are not presently available and the treatment of chemo-refractory T-ALL is still an unmet clinical need. To develop novel immune-therapy for T-ALL, we generated an afucosylated monoclonal antibody (mAb) (ahuUMG1) and two different bispecific T-cell engagers (BTCEs) against UMG1, a unique CD43-epitope highly and selectively expressed by T-ALL cells from pediatric and adult patients.

METHODS

UMG1 expression was assessed by immunohistochemistry (IHC) on a wide panel of normal tissue microarrays (TMAs), and by flow cytometry on healthy peripheral blood/bone marrow-derived cells, on 10 different T-ALL cell lines, and on 110 T-ALL primary patient-derived cells. CD43-UMG1 binding site was defined through a peptide microarray scanning. ahuUMG1 was generated by Genetic Glyco-Engineering technology from a novel humanized mAb directed against UMG1 (huUMG1). BTCEs were generated as IgG1-(scFv) constructs with bivalent (2+2) or monovalent (2+1) CD3ε arms. Antibody dependent cellular cytotoxicity (ADCC), antibody dependent cellular phagocytosis (ADCP) and redirected T-cell cytotoxicity assays were analysed by flow cytometry. In vivo antitumor activity of ahUMG1 and UMG1-BTCEs was investigated in NSG mice against subcutaneous and orthotopic xenografts of human T-ALL.

RESULTS

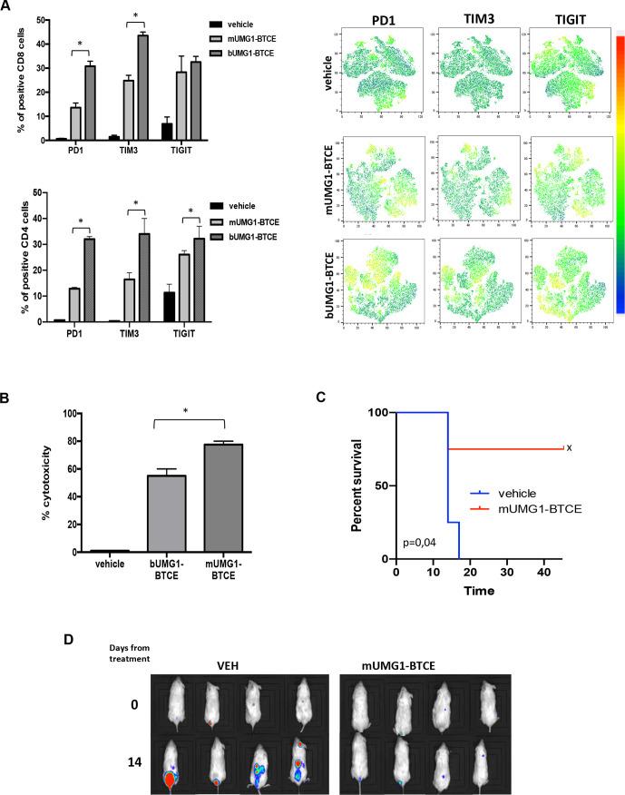
Among 110 T-ALL patient-derived samples, 53 (48.1%) stained positive (24% of TI/TII, 82% of TIII and 42.8% of TIV). Importantly, no expression of UMG1-epitope was found in normal tissues/cells, excluding cortical thymocytes and a minority (<5%) of peripheral blood T lymphocytes. ahUMG1 induced strong ADCC and ADCP on T-ALL cells in vitro, which translated in antitumor activity in vivo and significantly extended survival of treated mice. Both UMG1-BTCEs demonstrated highly effective killing activity against T-ALL cells in vitro. We demonstrated that this effect was specifically exerted by engaged activated T cells. Moreover, UMG1-BTCEs effectively antagonized tumor growth at concentrations >2 log lower as compared with ahuUMG1, with significant mice survival advantage in different T-ALL models in vivo.

CONCLUSION

Altogether our findings, including the safe UMG1-epitope expression profile, provide a framework for the clinical development of these innovative immune-therapeutics for this still orphan disease.

摘要

背景

T 细胞急性淋巴细胞白血病(T-ALL)是一种侵袭性疾病,复发/耐药患者的治愈率较低。由于缺乏 T 细胞受限的靶向抗原,目前还没有有效的免疫疗法,而化疗耐药 T-ALL 的治疗仍然是一个未满足的临床需求。为了开发治疗 T-ALL 的新型免疫疗法,我们生成了一种去岩藻糖基化的单克隆抗体(mAb)(ahuUMG1)和两种针对 UMG1 的双特异性 T 细胞衔接器(BTCE),UMG1 是一种独特的 CD43 表位,在儿科和成人患者的 T-ALL 细胞中高度且选择性地表达。

方法

通过免疫组化(IHC)在广泛的正常组织微阵列(TMA)上评估 UMG1 的表达,并通过流式细胞术在健康外周血/骨髓来源的细胞、10 种不同的 T-ALL 细胞系和 110 种 T-ALL 原代患者来源的细胞上进行评估。通过肽微阵列扫描确定 CD43-UMG1 结合位点。ahuUMG1 通过基因遗传糖工程技术从针对 UMG1(huUMG1)的新型人源化 mAb 中生成。BTCE 作为 IgG1-(scFv)构建体生成,具有二价(2+2)或单价(2+1)CD3ε 臂。通过流式细胞术分析抗体依赖性细胞毒性(ADCC)、抗体依赖性细胞吞噬作用(ADCP)和重定向 T 细胞细胞毒性测定。在 NSG 小鼠中,通过皮下和原位异种移植人 T-ALL,研究 ahUMG1 和 UMG1-BTCEs 的体内抗肿瘤活性。

结果

在 110 种 T-ALL 患者来源的样本中,有 53 种(48.1%)呈阳性(TI/TII 为 24%,TIII 为 82%,TIV 为 42.8%)。重要的是,在正常组织/细胞中未发现 UMG1 表位的表达,排除了皮质胸腺细胞和少数(<5%)外周血 T 淋巴细胞。ahuUMG1 在体外强烈诱导 T-ALL 细胞的 ADCC 和 ADCP,这在体内转化为抗肿瘤活性,并显著延长了治疗小鼠的存活时间。两种 UMG1-BTCEs 在体外均对 T-ALL 细胞表现出高度有效的杀伤活性。我们证明这种效应是通过结合的激活 T 细胞特异性发挥的。此外,与 ahuUMG1 相比,UMG1-BTCEs 在浓度高出 2 个对数级时有效地拮抗肿瘤生长,并在体内不同的 T-ALL 模型中显著延长了小鼠的存活时间。

结论

总之,我们的研究结果,包括安全的 UMG1 表位表达谱,为这些针对这种仍然罕见疾病的创新免疫疗法的临床开发提供了框架。

https://cdn.ncbi.nlm.nih.gov/pmc/blobs/9981/7893666/9888b743f2ba/jitc-2020-002026f01.jpg

文献AI研究员

20分钟写一篇综述,助力文献阅读效率提升50倍。

立即体验

用中文搜PubMed

大模型驱动的PubMed中文搜索引擎

马上搜索

文档翻译

学术文献翻译模型,支持多种主流文档格式。

立即体验