Suppr超能文献

SARS-CoV-2 和 SARS-CoV 的刺突介导的细胞融合在受体表达和蛋白水解激活的要求上存在差异。

SARS-CoV-2 and SARS-CoV Spike-Mediated Cell-Cell Fusion Differ in Their Requirements for Receptor Expression and Proteolytic Activation.

机构信息

Nachwuchsgruppe Herpesviren, Abteilung Infektionsbiologie, Deutsches Primatenzentrum-Leibniz-Institut für Primatenforschung, Göttingen, Germany.

Virologisches Institut, Universitätsklinikum Erlangen, Erlangen, Germany.

出版信息

J Virol. 2021 Apr 12;95(9). doi: 10.1128/JVI.00002-21.

Abstract

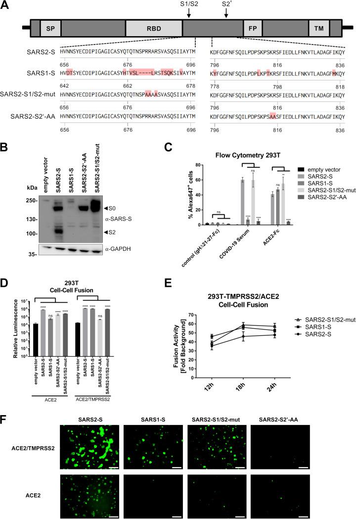
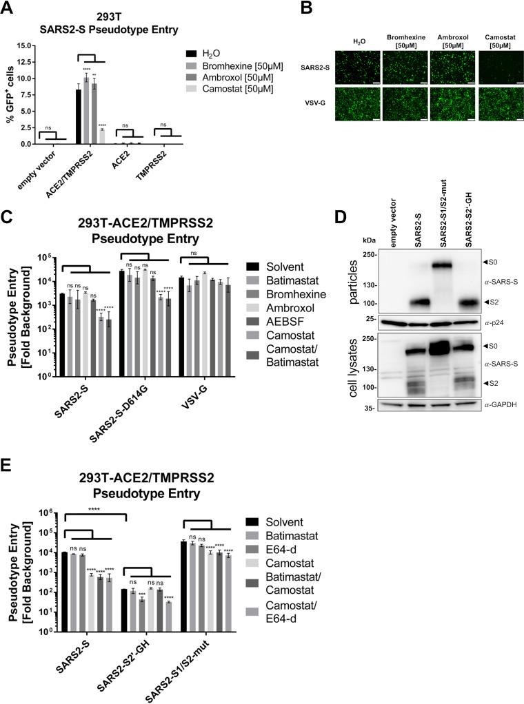
Severe acute respiratory syndrome-related coronavirus 2 (SARS-CoV-2) infects cells through interaction of its spike protein (SARS2-S) with angiotensin-converting enzyme 2 (ACE2) and activation by proteases, in particular transmembrane protease serine 2 (TMPRSS2). Viruses can also spread through fusion of infected with uninfected cells. We compared the requirements of ACE2 expression, proteolytic activation, and sensitivity to inhibitors for SARS2-S-mediated and SARS-CoV-S (SARS1-S)-mediated cell-cell fusion. SARS2-S-driven fusion was moderately increased by TMPRSS2 and strongly by ACE2, while SARS1-S-driven fusion was strongly increased by TMPRSS2 and less so by ACE2 expression. In contrast to that of SARS1-S, SARS2-S-mediated cell-cell fusion was efficiently activated by batimastat-sensitive metalloproteases. Mutation of the S1/S2 proteolytic cleavage site reduced effector cell-target cell fusion when ACE2 or TMPRSS2 was limiting and rendered SARS2-S-driven cell-cell fusion more dependent on TMPRSS2. When both ACE2 and TMPRSS2 were abundant, initial target cell-effector cell fusion was unaltered compared to that of wild-type (wt) SARS2-S, but syncytia remained smaller. Mutation of the S2 cleavage (S2') site specifically abrogated activation by TMPRSS2 for both cell-cell fusion and SARS2-S-driven pseudoparticle entry but still allowed for activation by metalloproteases for cell-cell fusion and by cathepsins for particle entry. Finally, we found that the TMPRSS2 inhibitor bromhexine, unlike the inhibitor camostat, was unable to reduce TMPRSS2-activated cell-cell fusion by SARS1-S and SARS2-S. Paradoxically, bromhexine enhanced cell-cell fusion in the presence of TMPRSS2, while its metabolite ambroxol exhibited inhibitory activity under some conditions. On Calu-3 lung cells, ambroxol weakly inhibited SARS2-S-driven lentiviral pseudoparticle entry, and both substances exhibited a dose-dependent trend toward weak inhibition of authentic SARS-CoV-2. Cell-cell fusion allows viruses to infect neighboring cells without the need to produce free virus and contributes to tissue damage by creating virus-infected syncytia. Our results demonstrate that the S2' cleavage site is essential for activation by TMPRSS2 and unravel important differences between SARS-CoV and SARS-CoV-2, among those, greater dependence of SARS-CoV-2 on ACE2 expression and activation by metalloproteases for cell-cell fusion. Bromhexine, reportedly an inhibitor of TMPRSS2, is currently being tested in clinical trials against coronavirus disease 2019. Our results indicate that bromhexine enhances fusion under some conditions. We therefore caution against the use of bromhexine in high dosages until its effects on SARS-CoV-2 spike activation are better understood. The related compound ambroxol, which similarly to bromhexine is clinically used as an expectorant, did not exhibit activating effects on cell-cell fusion. Both compounds exhibited weak inhibitory activity against SARS-CoV-2 infection at high concentrations, which might be clinically attainable for ambroxol.

摘要

严重急性呼吸系统综合征相关冠状病毒 2(SARS-CoV-2)通过其刺突蛋白(SARS2-S)与血管紧张素转化酶 2(ACE2)的相互作用以及蛋白酶的激活来感染细胞,特别是跨膜蛋白酶丝氨酸 2(TMPRSS2)。病毒也可以通过感染细胞与未感染细胞的融合进行传播。我们比较了 ACE2 表达、蛋白水解激活和对抑制剂敏感性在 SARS2-S 介导和 SARS-CoV-S(SARS1-S)介导的细胞-细胞融合中的要求。SARS2-S 驱动的融合被 TMPRSS2 和 ACE2 适度增加,而 SARS1-S 驱动的融合被 TMPRSS2 和 ACE2 表达强烈增加。与 SARS1-S 不同,SARS2-S 介导的细胞-细胞融合可被 batimastat 敏感的金属蛋白酶有效激活。S1/S2 蛋白水解切割位点的突变降低了 ACE2 或 TMPRSS2 限制时效应细胞-靶细胞融合,并使 SARS2-S 驱动的细胞-细胞融合更依赖于 TMPRSS2。当 ACE2 和 TMPRSS2 都很丰富时,与野生型(wt)SARS2-S 相比,初始靶细胞-效应细胞融合没有改变,但合胞体仍然较小。S2 切割(S2')位点的突变特异性消除了 TMPRSS2 对细胞-细胞融合和 SARS2-S 驱动假病毒进入的激活作用,但仍允许金属蛋白酶激活细胞-细胞融合和组织蛋白酶激活病毒进入。最后,我们发现 TMPRSS2 抑制剂溴己新,与抑制剂 camostat 不同,不能减少 SARS1-S 和 SARS2-S 激活的 TMPRSS2 细胞-细胞融合。矛盾的是,溴己新在存在 TMPRSS2 的情况下增强了细胞-细胞融合,而其代谢物 ambroxol 在某些条件下表现出抑制活性。在 Calu-3 肺细胞上,ambroxol 弱抑制 SARS2-S 驱动的慢病毒假病毒进入,并且两种物质都表现出剂量依赖性的弱抑制真实 SARS-CoV-2 的趋势。细胞-细胞融合使病毒能够感染邻近的细胞,而不需要产生游离病毒,并通过形成病毒感染的合胞体导致组织损伤。我们的结果表明,S2'切割位点对于 TMPRSS2 的激活是必不可少的,并揭示了 SARS-CoV 和 SARS-CoV-2 之间的重要差异,其中 SARS-CoV-2 对 ACE2 表达的依赖性更大,并且对金属蛋白酶的激活用于细胞-细胞融合。溴己新,据报道是 TMPRSS2 的抑制剂,目前正在临床试验中用于治疗 2019 年冠状病毒病。我们的结果表明,溴己新在某些条件下增强融合。因此,在更好地了解溴己新对 SARS-CoV-2 刺突激活的影响之前,我们建议不要在高剂量下使用溴己新。相关化合物 ambroxol 与溴己新类似,临床上也用作祛痰药,对细胞-细胞融合没有激活作用。两种化合物在高浓度下均表现出对 SARS-CoV-2 感染的弱抑制活性,ambroxol 可能在临床上可达此浓度。

https://cdn.ncbi.nlm.nih.gov/pmc/blobs/4f47/8104116/b9cac860655a/JVI.00002-21_f001.jpg

文献AI研究员

20分钟写一篇综述,助力文献阅读效率提升50倍。

立即体验

用中文搜PubMed

大模型驱动的PubMed中文搜索引擎

马上搜索

文档翻译

学术文献翻译模型,支持多种主流文档格式。

立即体验