Suppr超能文献

肝脏中α-二羰基化合物的增加以及免疫细胞上晚期糖基化终产物受体与非酒精性脂肪性肝病和肝癌有关。

Increase of α-dicarbonyls in liver and receptor for advanced glycation end products on immune cells are linked to nonalcoholic fatty liver disease and liver cancer.

作者信息

Petriv Nataliia, Neubert Lavinia, Vatashchuk Myroslava, Timrott Kai, Suo Huizhen, Hochnadel Inga, Huber René, Petzold Christina, Hrushchenko Anastasiia, Yatsenko Andriy S, Shcherbata Halyna R, Wedemeyer Heiner, Lichtinghagen Ralf, Falfushynska Halina, Lushchak Volodymyr, Manns Michael P, Bantel Heike, Semchyshyn Halyna, Yevsa Tetyana

机构信息

Department of Gastroenterology, Hepatology and Endocrinology, Hannover Medical School, Hannover, Germany.

Institute of Pathology, Hannover Medical School, Hannover, Germany.

出版信息

Oncoimmunology. 2021 Feb 8;10(1):1874159. doi: 10.1080/2162402X.2021.1874159.

Abstract

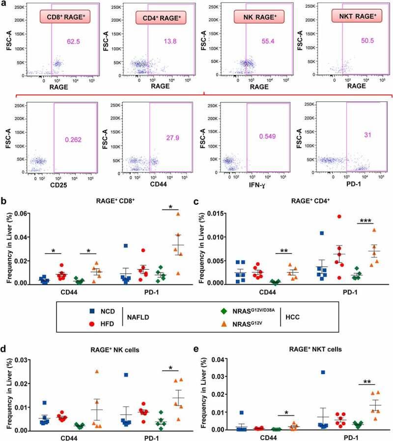
Hepatocellular carcinoma (HCC) is the most common primary malignancy of the liver with a very poor prognosis and constantly growing incidence. Among other primary risks of HCC, metabolic disorders and obesity have been extensively investigated over recent decades. The latter can promote nonalcoholic fatty liver disease (NAFLD) leading to the inflammatory form of nonalcoholic steatohepatitis (NASH), that, in turn, promotes HCC. Molecular determinants of this pathogenic progression, however, remain largely undefined. In this study, we have focussed on the investigation of α-dicarbonyl compounds (α-dC), highly reactive and tightly associated with overweight-induced metabolic disorders, and studied their potential role in NAFLD and progression toward HCC using murine models. NAFLD was induced using high-fat diet (HFD). Autochthonous HCC was induced using transposon-based stable intrahepatic overexpression of oncogenic in mice lacking tumor suppressor. Our study demonstrates that the HFD regimen and HCC resulted in strong upregulation of α-dC in the liver, heart, and muscles. In addition, an increase in α-dC was confirmed in sera of NAFLD and NASH patients. Furthermore, higher expression of the receptor for advanced glycation products (RAGE) was detected exclusively on immune cells and not on stroma cells in livers of mice with liver cancer progression. Our work confirms astable interplay of liver inflammation, carbonyl stress mediated by α-dC, and upregulated RAGE expression on CD8 Tand natural killer (NK) cells in NAFLD and HCC, as key factors/determinants in liver disease progression. The obtained findings underline the role of α-dC and RAGECD8 Tand RAGE NK cells as biomarkers and candidates for a local therapeutic intervention in NAFLD and malignant liver disease.

摘要

肝细胞癌(HCC)是最常见的原发性肝脏恶性肿瘤,预后很差且发病率不断上升。在HCC的其他主要风险中,近几十年来对代谢紊乱和肥胖进行了广泛研究。后者可促进非酒精性脂肪性肝病(NAFLD),导致非酒精性脂肪性肝炎(NASH)的炎症形式,进而促进HCC。然而,这种致病进展的分子决定因素在很大程度上仍不明确。在本研究中,我们聚焦于对α-二羰基化合物(α-dC)的研究,其具有高反应性且与超重引起的代谢紊乱密切相关,并使用小鼠模型研究了它们在NAFLD及向HCC进展过程中的潜在作用。通过高脂饮食(HFD)诱导NAFLD。在缺乏肿瘤抑制因子的小鼠中,通过基于转座子的致癌基因在肝内稳定过表达诱导自发性HCC。我们的研究表明,HFD方案和HCC导致肝脏、心脏和肌肉中α-dC的强烈上调。此外,在NAFLD和NASH患者的血清中也证实了α-dC的增加。此外,在肝癌进展小鼠的肝脏中,仅在免疫细胞而非基质细胞上检测到晚期糖基化终产物受体(RAGE)的高表达。我们的工作证实了在NAFLD和HCC中,肝脏炎症、由α-dC介导的羰基应激以及CD8 T细胞和自然杀伤(NK)细胞上RAGE表达上调之间的稳定相互作用,是肝病进展的关键因素/决定因素。所获得的研究结果强调了α-dC和RAGE-CD8 T细胞及RAGE-NK细胞作为NAFLD和恶性肝病生物标志物及局部治疗干预候选物的作用。

https://cdn.ncbi.nlm.nih.gov/pmc/blobs/cf6f/7889131/40762f71594b/KONI_A_1874159_UF0001_OC.jpg

文献AI研究员

20分钟写一篇综述,助力文献阅读效率提升50倍。

立即体验

用中文搜PubMed

大模型驱动的PubMed中文搜索引擎

马上搜索

文档翻译

学术文献翻译模型,支持多种主流文档格式。

立即体验