Suppr超能文献

褪黑素通过调节 circ_0003865 海绵吸附 miR-3653-3p 促进骨髓间充质干细胞成骨分化并预防骨质疏松症的发生。

Melatonin promotes bone marrow mesenchymal stem cell osteogenic differentiation and prevents osteoporosis development through modulating circ_0003865 that sponges miR-3653-3p.

机构信息

Department of Orthopedics, Sun Yat-sen Memorial Hospital of Sun Yat-sen University, #107 West Yan Jiang Road, Guangzhou, Guangdong, 510120, China.

Department of Orthopedics, the First Affiliated Hospital of Sun Yat-sen University, Guangzhou, Guangdong, China.

出版信息

Stem Cell Res Ther. 2021 Feb 25;12(1):150. doi: 10.1186/s13287-021-02224-w.

Abstract

BACKGROUND

Little is known about the implications of circRNAs in the effects of melatonin (MEL) on bone marrow mesenchymal stem cell (BMSC) osteogenic differentiation and osteoporosis (OP) progression. The aim of our study was to investigate circRNAs in MEL-regulated BMSC differentiation and OP progression.

METHODS

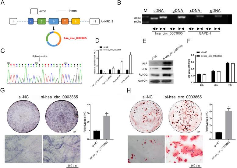
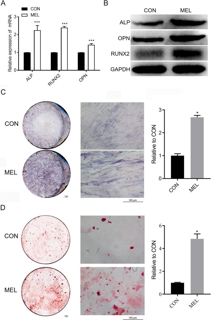
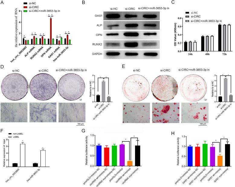
BMSC osteogenic differentiation was measured by qRT-PCR, western blot (WB), Alizarin Red, and alkaline phosphatase (ALP) staining. Differential circRNA and mRNA profiles of BMSCs treated by MEL were characterized by deep sequencing, followed by validation using RT-PCR, Sanger sequencing, and qRT-PCR. Silencing and overexpression of circ_0003865 were conducted for functional investigations. The sponged microRNAs and targeted mRNAs were predicted by bioinformatics and validated by qRT-PCR, RNA pull-down, and dual-luciferase reporter assay. The function of miR-3653-3p and circ_0003865/miR-3653-3p/growth arrest-specific gene 1 (GAS1) cascade was validated for the osteogenic differentiation of BMSCs by CCK-8, qRT-PCR, WB, Alizarin Red, and ALP staining. The effects of circ_0003865 on OP development were tested in murine OP model.

RESULTS

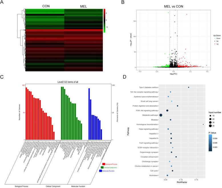
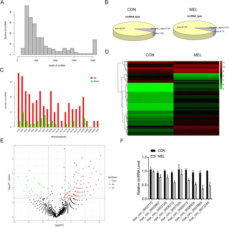
MEL promoted osteogenic differentiation of BMSCs. RNA sequencing revealed significant alterations in circRNA and mRNA profiles associated with multiple biological processes and signaling pathways. Circ_0003865 expression in BMSCs was significantly decreased by MEL treatment. Silencing of circ_0003865 had no effect on proliferation while promoted osteogenic differentiation of BMSCs. Overexpression of circ_0003865 abrogated the promotion of BMSC osteogenic differentiation induced by MEL, but proliferation of BMSCs induced by MEL had no change whether circ_0003865 was overexpression or not. Furthermore, circ_0003865 sponged miR-3653-3p to promote GAS1 expression in BMSCs. BMSC osteogenic differentiation was enhanced by miR-3653-3p overexpression while BMSC proliferation was not affected. By contrast, miR-3653-3p silencing mitigated the promoted BMSC osteogenic differentiation caused by circ_0003865 silencing, but had no effect on proliferation. Finally, circ_0003865 silencing repressed OP development in mouse model.

CONCLUSION

MEL promotes BMSC osteogenic differentiation and inhibits OP pathogenesis by suppressing the expression of circ_0003865, which regulates GAS1 gene expression via sponging miR-3653-3p.

摘要

背景

关于环状 RNA(circRNAs)在褪黑素(MEL)对骨髓间充质干细胞(BMSC)成骨分化和骨质疏松症(OP)进展的影响中的作用知之甚少。本研究旨在探讨 MEL 调节的 BMSC 分化和 OP 进展中的 circRNAs。

方法

通过 qRT-PCR、Western blot(WB)、茜素红和碱性磷酸酶(ALP)染色来测量 BMSC 的成骨分化。通过深度测序对经 MEL 处理的 BMSCs 的差异 circRNA 和 mRNA 谱进行表征,然后通过 RT-PCR、Sanger 测序和 qRT-PCR 进行验证。通过生物信息学预测和 qRT-PCR、RNA 下拉和双荧光素酶报告基因检测验证 circ_0003865 的沉默和过表达。通过 CCK-8、qRT-PCR、WB、茜素红和 ALP 染色验证 miR-3653-3p 和 circ_0003865/miR-3653-3p/生长停滞特异性基因 1(GAS1)级联对 BMSC 成骨分化的功能。通过小鼠 OP 模型验证 circ_0003865 对 OP 发展的影响。

结果

MEL 促进 BMSC 的成骨分化。RNA 测序显示与多种生物学过程和信号通路相关的 circRNA 和 mRNA 谱发生了显著改变。MEL 处理后 BMSCs 中 circ_0003865 的表达明显降低。circ_0003865 的沉默对增殖没有影响,但促进了 BMSCs 的成骨分化。circ_0003865 的过表达阻断了 MEL 诱导的 BMSC 成骨分化的促进作用,但 MEL 诱导的 BMSCs 增殖无论 circ_0003865 是否过表达都没有变化。此外,circ_0003865 海绵吸附 miR-3653-3p 促进 BMSCs 中 GAS1 的表达。miR-3653-3p 的过表达增强了 BMSC 的成骨分化,而对增殖没有影响。相反,miR-3653-3p 的沉默减轻了由 circ_0003865 沉默引起的促进 BMSC 成骨分化,但对增殖没有影响。最后,circ_0003865 的沉默抑制了小鼠模型中的 OP 发展。

结论

MEL 通过抑制 circ_0003865 的表达促进 BMSC 成骨分化并抑制 OP 发病机制,circ_0003865 通过海绵吸附 miR-3653-3p 来调节 GAS1 基因表达。

https://cdn.ncbi.nlm.nih.gov/pmc/blobs/2f6f/7908669/84bed0f3e4c5/13287_2021_2224_Fig1_HTML.jpg

文献AI研究员

20分钟写一篇综述,助力文献阅读效率提升50倍。

立即体验

用中文搜PubMed

大模型驱动的PubMed中文搜索引擎

马上搜索

文档翻译

学术文献翻译模型,支持多种主流文档格式。

立即体验