Suppr超能文献

血清代谢组学分析以揭示蛋鸡脂肪肝出血综合征诊断的潜在生物标志物

Serum Metabolomic Profiling to Reveal Potential Biomarkers for the Diagnosis of Fatty Liver Hemorrhagic Syndrome in Laying Hens.

作者信息

Guo Lianying, Kuang Jun, Zhuang Yu, Jiang Jialin, Shi Yan, Huang Cheng, Zhou Changming, Xu Puzhi, Liu Ping, Wu Cong, Hu Guoliang, Guo Xiaoquan

机构信息

Jiangxi Provincial Key Laboratory for Animal Health, College of Animal Science and Technology, Jiangxi Agricultural University, Nanchang, China.

Jiangxi Biological Vocational College, Nanchang University, Nanchang, China.

出版信息

Front Physiol. 2021 Feb 9;12:590638. doi: 10.3389/fphys.2021.590638. eCollection 2021.

Abstract

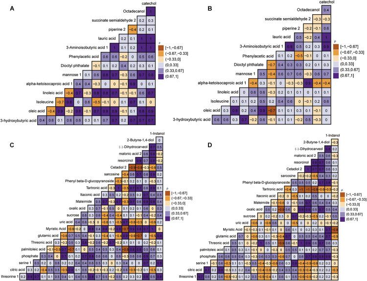
Fatty liver hemorrhage syndrome (FLHS), a nutritional and metabolic disease that frequently occurs in laying hens, causes serious losses to the poultry industry. Nowadays, the traditional clinical diagnosis of FLHS still has its limitations. Therefore, searching for some metabolic biomarkers and elucidating the metabolic pathway are useful for the diagnosis and prevention of FLHS. In the present study, a model of FLHS in laying hens induced by feeding a high-energy, low-protein diet was established. Gas chromatography time-of-flight mass spectrometry (GC-TOF-MS) was used to analyze the metabolites in serum at days 40 and 80. The result showed that, in total, 40 differential metabolites closely related to the occurrence and development of FLHS were screened and identified, which were mainly associated with lipid metabolism, amino acid metabolism, and energy metabolism pathway disorders. Further investigation of differential metabolites showed 10 potential biomarkers such as 3-hydroxybutyric acid, oleic acid, palmitoleic acid, and glutamate were possessed of high diagnostic values by analyzing receiver operating characteristic (ROC) curves. In conclusion, this study showed that the metabolomic method based on GC-TOF-MS can be used in the clinical diagnosis of FLHS in laying hens and provide potential biomarkers for early risk evaluation of FLHS and further insights into FLHS development.

摘要

脂肪肝出血综合征(FLHS)是一种常见于蛋鸡的营养和代谢性疾病,给家禽业造成严重损失。目前,FLHS的传统临床诊断仍存在局限性。因此,寻找一些代谢生物标志物并阐明代谢途径对FLHS的诊断和预防具有重要意义。在本研究中,通过饲喂高能低蛋白日粮建立了蛋鸡FLHS模型。采用气相色谱-飞行时间质谱(GC-TOF-MS)分析第40天和第80天血清中的代谢产物。结果表明,共筛选鉴定出40种与FLHS发生发展密切相关的差异代谢产物,主要与脂质代谢、氨基酸代谢和能量代谢途径紊乱有关。对差异代谢产物的进一步研究表明,通过分析受试者工作特征(ROC)曲线,3-羟基丁酸、油酸、棕榈油酸和谷氨酸等10种潜在生物标志物具有较高的诊断价值。综上所述,本研究表明基于GC-TOF-MS的代谢组学方法可用于蛋鸡FLHS的临床诊断,为FLHS的早期风险评估提供潜在生物标志物,并为深入了解FLHS的发病机制提供进一步的线索。

https://cdn.ncbi.nlm.nih.gov/pmc/blobs/aee6/7900428/ee163b25a22f/fphys-12-590638-g001.jpg

文献AI研究员

20分钟写一篇综述,助力文献阅读效率提升50倍。

立即体验

用中文搜PubMed

大模型驱动的PubMed中文搜索引擎

马上搜索

文档翻译

学术文献翻译模型,支持多种主流文档格式。

立即体验