Suppr超能文献

采用超高效液相色谱-高分辨质谱法研究康复期 COVID-19 患者血浆中的脂质组学改变。

Lipidomic alteration of plasma in cured COVID-19 patients using ultra high-performance liquid chromatography with high-resolution mass spectrometry.

机构信息

Center of Scientific Research, Maoming People's Hospital, Maoming 525000, China.

Department of Critical Care Medicine, Maoming People's Hospital, Maoming 525000, China.

出版信息

Biosci Rep. 2021 Mar 26;41(3). doi: 10.1042/BSR20204305.

Abstract

BACKGROUND

The pandemic of novel coronavirus disease 2019 (COVID-19) has become a serious public health crisis worldwide. The symptoms of COVID-19 vary from mild to severe among different age groups, but the physiological changes related to COVID-19 are barely understood.

METHODS

In the present study, a high-resolution mass spectrometry (HRMS)-based lipidomic strategy was used to characterize the endogenous plasma lipids for cured COVID-19 patients with different ages and symptoms. These patients were further divided into two groups: those with severe symptoms or who were elderly and relatively young patients with mild symptoms. In addition, automated lipidomic identification and alignment was conducted by LipidSearch software. Multivariate and univariate analyses were used for differential comparison.

RESULTS

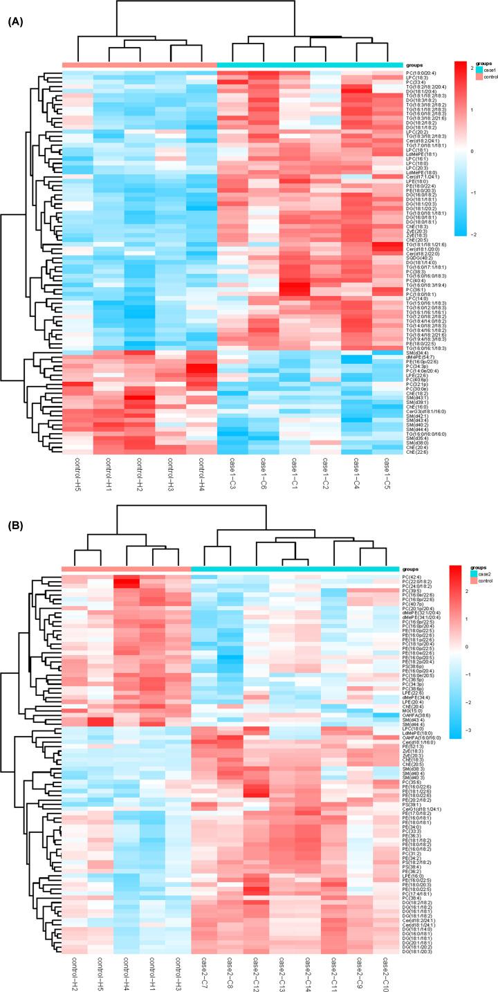
Nearly 500 lipid compounds were identified in each cured COVID-19 group through LipidSearch software. At the level of lipid subclasses, patients with severe symptoms or elderly patients displayed dramatic changes in plasma lipidomic alterations, such as increased triglycerides and decreased cholesteryl esters (ChE). Some of these differential lipids might also have essential biological functions. Furthermore, the differential analysis of plasma lipids among groups was performed to provide potential prognostic indicators, and the change in signaling pathways.

CONCLUSIONS

Dyslipidemia was observed in cured COVID-19 patients due to the viral infection and medical treatment, and the discharged patients should continue to undergo consolidation therapy. This work provides valuable knowledge about plasma lipid markers and potential therapeutic targets of COVID-19 and essential resources for further research on the pathogenesis of COVID-19.

摘要

背景

新型冠状病毒病 2019(COVID-19)大流行已成为全球严重的公共卫生危机。COVID-19 在不同年龄组的症状从轻度到重度不等,但与 COVID-19 相关的生理变化知之甚少。

方法

本研究采用基于高分辨率质谱(HRMS)的脂质组学策略,对不同年龄和症状的 COVID-19 治愈患者的内源性血浆脂质进行特征分析。这些患者进一步分为两组:症状严重或年龄较大的患者和症状较轻的相对年轻患者。此外,通过 LipidSearch 软件进行自动脂质组学识别和对齐。采用多元和单变量分析进行差异比较。

结果

通过 LipidSearch 软件在每个 COVID-19 治愈组中鉴定了近 500 种脂质化合物。在脂质亚类水平上,症状严重或老年患者的血浆脂质组学改变明显,如甘油三酯增加和胆固醇酯(ChE)减少。其中一些差异脂质可能具有重要的生物学功能。此外,对各组之间的血浆脂质进行差异分析,以提供潜在的预后指标和信号通路的变化。

结论

由于病毒感染和治疗,COVID-19 治愈患者存在血脂异常,出院患者应继续进行巩固治疗。这项工作为 COVID-19 的血浆脂质标志物和潜在治疗靶点提供了有价值的知识,也为 COVID-19 发病机制的进一步研究提供了重要资源。

https://cdn.ncbi.nlm.nih.gov/pmc/blobs/eaa7/7937909/1342fed423fa/bsr-41-bsr20204305-g1.jpg

文献AI研究员

20分钟写一篇综述,助力文献阅读效率提升50倍。

立即体验

用中文搜PubMed

大模型驱动的PubMed中文搜索引擎

马上搜索

文档翻译

学术文献翻译模型,支持多种主流文档格式。

立即体验