Suppr超能文献

COVID-19 患者血清的蛋白质组学和代谢组学特征。

Proteomic and Metabolomic Characterization of COVID-19 Patient Sera.

机构信息

Taizhou Hospital, Wenzhou Medical University, 150 Ximen Street, Linhai 317000, Zhejiang Province, China.

Key Laboratory of Structural Biology of Zhejiang Province, School of Life Sciences, Westlake University, 18 Shilongshan Road, Hangzhou 310024, Zhejiang Province, China; Institute of Basic Medical Sciences, Westlake Institute for Advanced Study, 18 Shilongshan Road, Hangzhou 310024, Zhejiang Province, China.

出版信息

Cell. 2020 Jul 9;182(1):59-72.e15. doi: 10.1016/j.cell.2020.05.032. Epub 2020 May 28.

Abstract

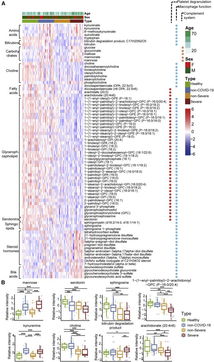
Early detection and effective treatment of severe COVID-19 patients remain major challenges. Here, we performed proteomic and metabolomic profiling of sera from 46 COVID-19 and 53 control individuals. We then trained a machine learning model using proteomic and metabolomic measurements from a training cohort of 18 non-severe and 13 severe patients. The model was validated using 10 independent patients, 7 of which were correctly classified. Targeted proteomics and metabolomics assays were employed to further validate this molecular classifier in a second test cohort of 19 COVID-19 patients, leading to 16 correct assignments. We identified molecular changes in the sera of COVID-19 patients compared to other groups implicating dysregulation of macrophage, platelet degranulation, complement system pathways, and massive metabolic suppression. This study revealed characteristic protein and metabolite changes in the sera of severe COVID-19 patients, which might be used in selection of potential blood biomarkers for severity evaluation.

摘要

早期发现和有效治疗重症 COVID-19 患者仍然是主要挑战。在这里,我们对 46 例 COVID-19 患者和 53 例对照个体的血清进行了蛋白质组学和代谢组学分析。然后,我们使用来自 18 例非重症和 13 例重症患者的训练队列中的蛋白质组学和代谢组学测量值训练了一个机器学习模型。该模型使用来自 10 位独立患者的数据进行验证,其中 7 位患者被正确分类。然后,我们使用第二个包含 19 位 COVID-19 患者的测试队列进行靶向蛋白质组学和代谢组学检测,进一步验证该分子分类器,结果为 16 次正确分配。与其他组相比,我们在 COVID-19 患者的血清中发现了分子变化,表明巨噬细胞、血小板脱颗粒、补体系统途径和大量代谢抑制的失调。这项研究揭示了重症 COVID-19 患者血清中的特征性蛋白质和代谢物变化,这些变化可能用于选择潜在的血液生物标志物来评估严重程度。

https://cdn.ncbi.nlm.nih.gov/pmc/blobs/84d4/7254001/88b4e3b3ea2d/fx1_lrg.jpg

文献AI研究员

20分钟写一篇综述,助力文献阅读效率提升50倍。

立即体验

用中文搜PubMed

大模型驱动的PubMed中文搜索引擎

马上搜索

文档翻译

学术文献翻译模型,支持多种主流文档格式。

立即体验