Suppr超能文献

SARS-CoV-2 的 nsp12 通过抑制 IRF3 的核转位来减弱 I 型干扰素的产生。

SARS-CoV-2 nsp12 attenuates type I interferon production by inhibiting IRF3 nuclear translocation.

机构信息

NHC Key Laboratory of System Biology of Pathogens, Institute of Pathogen Biology, Chinese Academy of Medical Sciences & Peking Union Medical College, Beijing, 100730, PR China.

Key Laboratory of Respiratory Disease Pathogenomics, Chinese Academy of Medical Sciences and Peking Union Medical College, Beijing, 100730, PR China.

出版信息

Cell Mol Immunol. 2021 Apr;18(4):945-953. doi: 10.1038/s41423-020-00619-y. Epub 2021 Feb 26.

Abstract

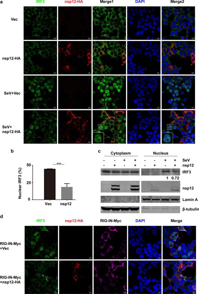
SARS-CoV-2 is the pathogenic agent of COVID-19, which has evolved into a global pandemic. Compared with some other respiratory RNA viruses, SARS-CoV-2 is a poor inducer of type I interferon (IFN). Here, we report that SARS-CoV-2 nsp12, the viral RNA-dependent RNA polymerase (RdRp), suppresses host antiviral responses. SARS-CoV-2 nsp12 attenuated Sendai virus (SeV)- or poly(I:C)-induced IFN-β promoter activation in a dose-dependent manner. It also inhibited IFN promoter activation triggered by RIG-I, MDA5, MAVS, and IRF3 overexpression. Nsp12 did not impair IRF3 phosphorylation but suppressed the nuclear translocation of IRF3. Mutational analyses suggested that this suppression was not dependent on the polymerase activity of nsp12. Given these findings, our study reveals that SARS-CoV-2 RdRp can antagonize host antiviral innate immunity and thus provides insights into viral pathogenesis.

摘要

SARS-CoV-2 是 COVID-19 的病原体,已演变为全球性大流行。与其他一些呼吸道 RNA 病毒相比,SARS-CoV-2 诱导 I 型干扰素(IFN)的能力较弱。在这里,我们报告 SARS-CoV-2 的 nsp12,即病毒 RNA 依赖性 RNA 聚合酶(RdRp),可抑制宿主抗病毒反应。SARS-CoV-2 nsp12 以剂量依赖性方式减弱了仙台病毒(SeV)或 poly(I:C)诱导的 IFN-β 启动子激活。它还抑制了 RIG-I、MDA5、MAVS 和 IRF3 过表达触发的 IFN 启动子激活。nsp12 不会损害 IRF3 的磷酸化,但会抑制 IRF3 的核转位。突变分析表明,这种抑制不依赖于 nsp12 的聚合酶活性。鉴于这些发现,我们的研究揭示了 SARS-CoV-2 RdRp 可以拮抗宿主抗病毒先天免疫,从而为病毒发病机制提供了新的见解。

https://cdn.ncbi.nlm.nih.gov/pmc/blobs/835c/7907794/cff22661bba4/41423_2020_619_Fig1_HTML.jpg

文献AI研究员

20分钟写一篇综述,助力文献阅读效率提升50倍。

立即体验

用中文搜PubMed

大模型驱动的PubMed中文搜索引擎

马上搜索

文档翻译

学术文献翻译模型,支持多种主流文档格式。

立即体验