Suppr超能文献

SARS-CoV-2 对 I 型干扰素的逃避。

Evasion of Type I Interferon by SARS-CoV-2.

机构信息

Department of Biochemistry and Molecular Biology, University of Texas Medical Branch, Galveston, TX 77555, USA.

Department of Biochemistry and Molecular Biology, University of Texas Medical Branch, Galveston, TX 77555, USA; Key Laboratory of Zoonosis Research, Ministry of Education, College of Veterinary Medicine, Jilin University, Changchun 130062, China.

出版信息

Cell Rep. 2020 Oct 6;33(1):108234. doi: 10.1016/j.celrep.2020.108234. Epub 2020 Sep 19.

Abstract

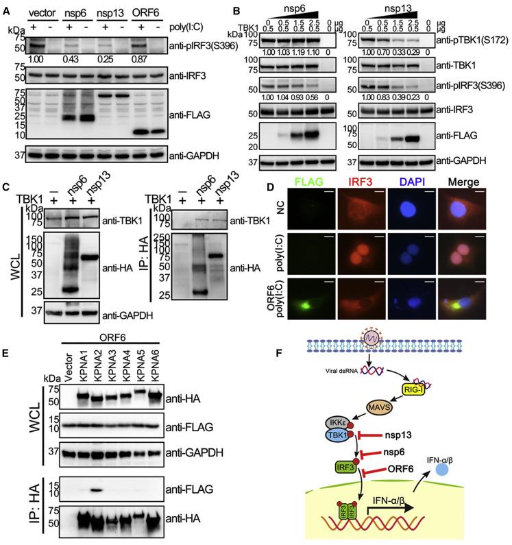
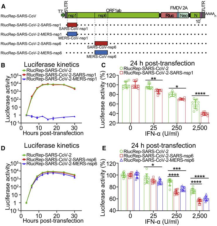
Severe acute respiratory syndrome coronavirus 2 (SARS-CoV-2) replication and host immune response determine coronavirus disease 2019 (COVID-19), but studies evaluating viral evasion of immune response are lacking. Here, we use unbiased screening to identify SARS-CoV-2 proteins that antagonize type I interferon (IFN-I) response. We found three proteins that antagonize IFN-I production via distinct mechanisms: nonstructural protein 6 (nsp6) binds TANK binding kinase 1 (TBK1) to suppress interferon regulatory factor 3 (IRF3) phosphorylation, nsp13 binds and blocks TBK1 phosphorylation, and open reading frame 6 (ORF6) binds importin Karyopherin α 2 (KPNA2) to inhibit IRF3 nuclear translocation. We identify two sets of viral proteins that antagonize IFN-I signaling through blocking signal transducer and activator of transcription 1 (STAT1)/STAT2 phosphorylation or nuclear translocation. Remarkably, SARS-CoV-2 nsp1 and nsp6 suppress IFN-I signaling more efficiently than SARS-CoV and Middle East respiratory syndrome coronavirus (MERS-CoV). Thus, when treated with IFN-I, a SARS-CoV-2 replicon replicates to a higher level than chimeric replicons containing nsp1 or nsp6 from SARS-CoV or MERS-CoV. Altogether, the study provides insights on SARS-CoV-2 evasion of IFN-I response and its potential impact on viral transmission and pathogenesis.

摘要

严重急性呼吸综合征冠状病毒 2(SARS-CoV-2)的复制和宿主免疫反应决定了 2019 年冠状病毒病(COVID-19),但缺乏评估病毒逃避免疫反应的研究。在这里,我们使用无偏筛选来鉴定拮抗 I 型干扰素(IFN-I)反应的 SARS-CoV-2 蛋白。我们发现了三种通过不同机制拮抗 IFN-I 产生的蛋白:非结构蛋白 6(nsp6)结合 TANK 结合激酶 1(TBK1)以抑制干扰素调节因子 3(IRF3)磷酸化,nsp13 结合并阻断 TBK1 磷酸化,以及开放阅读框 6(ORF6)结合输入蛋白 Karyopherin α 2(KPNA2)以抑制 IRF3 核易位。我们确定了两组通过阻断转录信号转导和激活子 1(STAT1)/STAT2 磷酸化或核易位拮抗 IFN-I 信号的病毒蛋白。值得注意的是,SARS-CoV-2 nsp1 和 nsp6 抑制 IFN-I 信号的效率比 SARS-CoV 和中东呼吸综合征冠状病毒(MERS-CoV)更高。因此,在用 IFN-I 处理时,SARS-CoV-2 复制子的复制水平高于含有 SARS-CoV 或 MERS-CoV nsp1 或 nsp6 的嵌合复制子。总之,该研究提供了 SARS-CoV-2 逃避 IFN-I 反应的见解及其对病毒传播和发病机制的潜在影响。

https://cdn.ncbi.nlm.nih.gov/pmc/blobs/7306/7501843/2e29adb4bb0a/fx1_lrg.jpg

文献AI研究员

20分钟写一篇综述,助力文献阅读效率提升50倍。

立即体验

用中文搜PubMed

大模型驱动的PubMed中文搜索引擎

马上搜索

文档翻译

学术文献翻译模型,支持多种主流文档格式。

立即体验