Suppr超能文献

烟酰胺腺嘌呤二核苷酸磷酸(NADPH)和线粒体靶向阿朴西宁通过自噬途径保护细胞免受谷氨酸钾(KA)诱导的兴奋性毒性损伤。

NADPH and Mito-Apocynin Treatment Protects Against KA-Induced Excitotoxic Injury Through Autophagy Pathway.

作者信息

Liu Na, Lin Miao-Miao, Huang Si-Si, Liu Zi-Qi, Wu Jun-Chao, Liang Zhong-Qin, Qin Zheng-Hong, Wang Yan

机构信息

Department of Pharmacology and Laboratory of Aging and Nervous Diseases and Jiangsu Key Laboratory of Neuropsychiatric Diseases, College of Pharmaceutical Sciences, Soochow University, Suzhou, China.

出版信息

Front Cell Dev Biol. 2021 Feb 11;9:612554. doi: 10.3389/fcell.2021.612554. eCollection 2021.

Abstract

AIM

Previous research recognizes that NADPH can produce reduced glutathione (GSH) as a coenzyme and produce ROS as a substrate of NADPH oxidase (NOX). Besides, excessive activation of glutamate receptors results in mitochondrial impairment. The study aims at spelling out the effects of NADPH and Mito-apocynin, a NOX inhibitor which specifically targets the mitochondria, on the excitotoxicity induced by Kainic acid (KA) and its mechanism.

METHODS

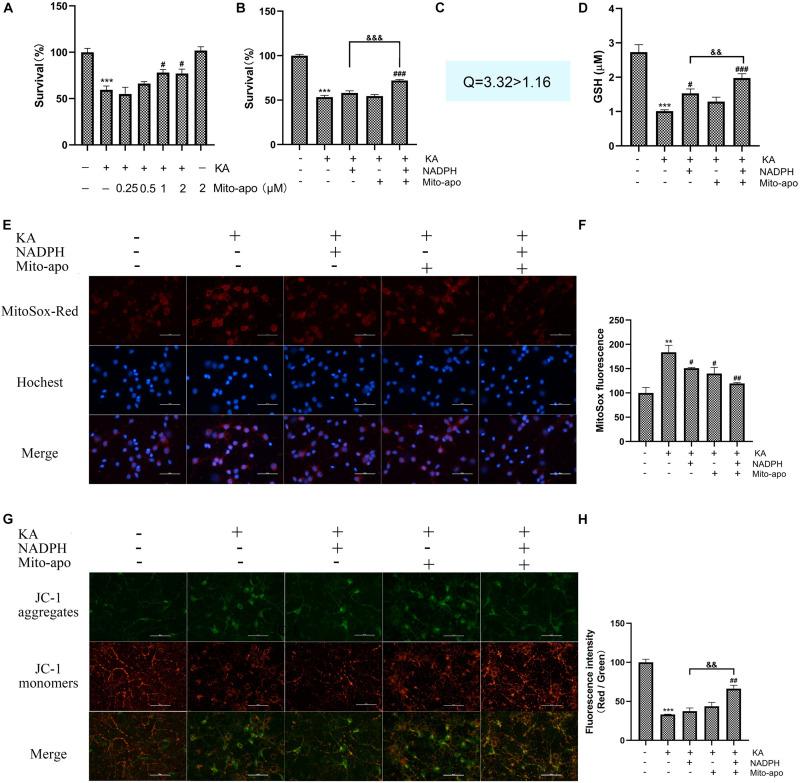
The neuronal excitotoxicity model was constructed by stereotypically injecting KA into the unilateral striatum of mice. Administrated NADPH (, intravenous) 30 min prior and Mito-apocynin (, intragastric) 1 day prior, respectively, then kept administrating daily until mice were sacrificed 14 days later. Nissl staining measured the lesion of striatum and survival status of neurons. Cylinder test of forelimb asymmetry and the adhesive removal test reflected the behavioral deficit caused by neural dysfunction. Determined Total superoxide dismutase (T-SOD), malondialdehyde (MDA), and GSH indicated oxidative stress. Western blot presented the expression levels of LC3-II/LC3-I, SQSTM1/p62, TIGAR, and NOX4. Assessed oxygen consumption rate using High-Resolution Respirometry. , the MitoSOX Indicator reflected superoxide released by neuron mitochondria. JC-1 and ATP assay Kit were used to detect mitochondrial membrane potential (MMP) and energy metabolism, respectively.

RESULTS

In this study, we have successfully established excitotoxic model by KA and . KA induced decreased SOD activity and increased MDA concentration. KA cause the change of LC3-II/LC3-I, SQSTM1/p62, and TIGAR expression, indicating the autophagy activation. NADPH plays a protective role and . It reversed the KA-mediated changes in LC3, SQSTM1/p62, TIGAR, and NOX4 protein expression. Mito-apocynin inhibited KA-induced increases in mitochondrial NOX4 expression and activity. Compared with NADPH, the combination showed more significant neuroprotective effects, presenting more neurons survive and better motor function recovery. The combination also better inhibited the over-activated autophagy. , combination of NADPH and Mito-apocynin performed better in restoring mitochondria membrane potential.

CONCLUSION

In summary, combined administration of NADPH and NOX inhibitors offers better neuroprotection by reducing NADPH as a NOX substrate to generate ROS. The combined use of NADPH and Mito-apocynin can better restore neurons and mitochondrial function through autophagy pathway.

摘要

目的

以往研究认识到,烟酰胺腺嘌呤二核苷酸磷酸(NADPH)可作为辅酶产生还原型谷胱甘肽(GSH),并作为烟酰胺腺嘌呤二核苷酸磷酸氧化酶(NOX)的底物产生活性氧(ROS)。此外,谷氨酸受体的过度激活会导致线粒体损伤。本研究旨在阐明NADPH和米托-apocynin(一种特异性靶向线粒体的NOX抑制剂)对海藻酸(KA)诱导的兴奋性毒性作用及其机制。

方法

通过向小鼠单侧纹状体刻板注射KA构建神经元兴奋性毒性模型。分别于注射前30分钟静脉注射NADPH( )和于注射前1天灌胃给予米托-apocynin( ),然后每日持续给药,直至14天后处死小鼠。尼氏染色测量纹状体损伤及神经元存活状态。前肢不对称圆筒试验和黏附去除试验反映神经功能障碍引起的行为缺陷。测定总超氧化物歧化酶(T-SOD)、丙二醛(MDA)和GSH以指示氧化应激。蛋白质免疫印迹法检测微管相关蛋白1轻链3-II/微管相关蛋白1轻链3-I(LC3-II/LC3-I)、含p62蛋白(SQSTM1/p62)、TP53诱导糖酵解和凋亡调节因子(TIGAR)及NOX4的表达水平。使用高分辨率呼吸测定法评估氧消耗率。 ,线粒体超氧化物指示剂反映神经元线粒体释放的超氧化物。分别使用JC-1和ATP检测试剂盒检测线粒体膜电位(MMP)和能量代谢。

结果

在本研究中,我们成功通过KA 和 建立了兴奋性毒性模型。KA诱导超氧化物歧化酶活性降低和丙二醛浓度升高。KA导致LC3-II/LC3-I、SQSTM1/p62和TIGAR表达改变,表明自噬激活。NADPH发挥保护作用 和 。它逆转了KA介导的LC3、SQSTM1/p62、TIGAR和NOX4蛋白表达变化。米托-apocynin抑制KA诱导的线粒体NOX4表达和活性增加。与NADPH相比,联合用药显示出更显著的神经保护作用,表现为更多神经元存活和更好的运动功能恢复。联合用药还能更好地抑制过度激活的自噬。 ,NADPH和米托-apocynin联合用药在恢复线粒体膜电位方面表现更好。

结论

综上所述,联合给予NADPH和NOX抑制剂通过减少作为NOX底物的NADPH产生活性氧,提供了更好的神经保护作用。NADPH和米托-apocynin联合使用可通过自噬途径更好地恢复神经元和线粒体功能。

https://cdn.ncbi.nlm.nih.gov/pmc/blobs/0a47/7905037/b4be02d11cfb/fcell-09-612554-g001.jpg

文献AI研究员

20分钟写一篇综述,助力文献阅读效率提升50倍。

立即体验

用中文搜PubMed

大模型驱动的PubMed中文搜索引擎

马上搜索

文档翻译

学术文献翻译模型,支持多种主流文档格式。

立即体验