Suppr超能文献

寨卡病毒对Toll样受体3(TLR3)的激活会刺激炎性细胞因子的产生,从而抑制由视黄酸诱导基因I样受体(RLR)引发的抗病毒反应。

TLR3 activation by Zika virus stimulates inflammatory cytokine production which dampens the antiviral response induced by RIG-I-like receptors.

作者信息

Plociennikowska Agnieszka, Frankish Jamie, Moraes Thais, Del Prete Dolores, Kahnt Franziska, Acuna Claudio, Slezak Michal, Binder Marco, Bartenschlager Ralf

机构信息

Department of Infectious Diseases, Molecular Virology, University of Heidelberg, Heidelberg, Germany.

Division "Virus-Associated Carcinogenesis", German Cancer Research Center (DKFZ), Heidelberg, Germany.

出版信息

J Virol. 2021 Apr 26;95(10). doi: 10.1128/JVI.01050-20. Epub 2021 Mar 3.

Abstract

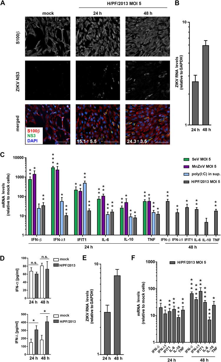
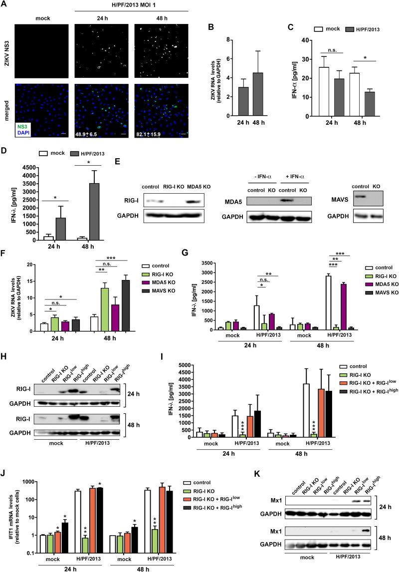
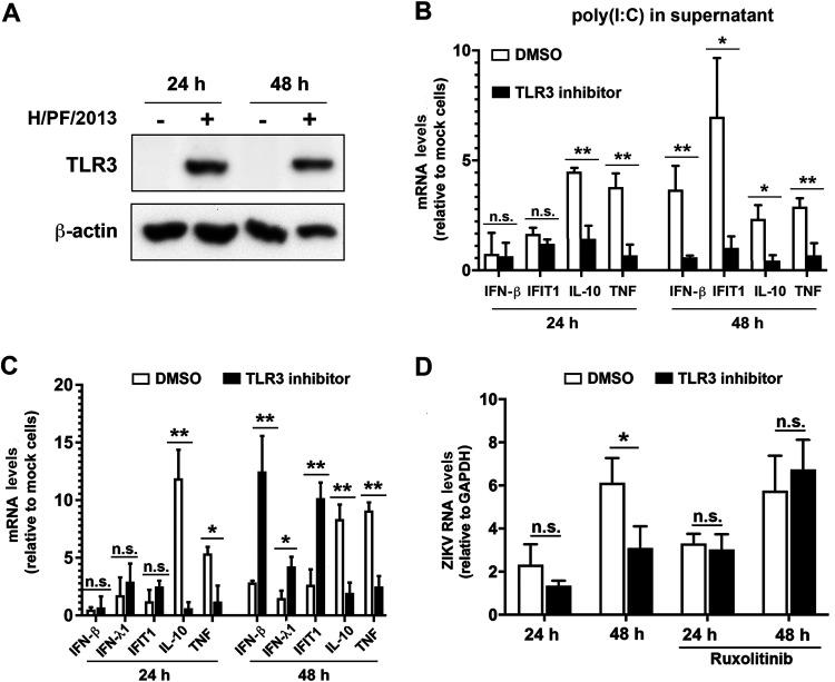
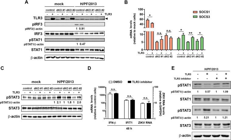
Infection with the Zika virus (ZIKV), a member of the family, can cause serious neurological disorders, most notably microcephaly in newborns. Here we investigated the innate immune response to ZIKV infection in cells of the nervous system. In human neural progenitor cells (hNPCs), a target for ZIKV infection and likely involved in ZIKV-associated neuropathology, viral infection failed to elicit an antiviral interferon (IFN) response. However, pharmacological inhibition of TLR3 partially restored this deficit. Analogous results were obtained in human iPSC-derived astrocytes, which are capable of mounting a strong antiviral cytokine response. There, ZIKV is sensed by both RIG-I and MDA5 and induces an IFN response as well as expression of pro-inflammatory cytokines such as interleukin-6 (IL-6). Upon inhibition of TLR3, also in astrocytes the antiviral cytokine response was enhanced, whereas amounts of pro-inflammatory cytokines were reduced. To study the underlying mechanism, we used human epithelial cells as an easy to manipulate model system. We found that ZIKV is sensed in these cells by RIG-I to induce a robust IFN response and by TLR3 to trigger the expression of pro-inflammatory cytokines, including IL-6. ZIKV induced upregulation of IL-6 activated the STAT3 pathway, which decreased STAT1 phosphorylation in a SOCS-3 dependent manner, thus reducing the IFN response. In conclusion, we show that TLR3 activation by ZIKV suppresses IFN responses triggered by RIG-I-like receptors.Zika virus (ZIKV) has a pronounced neurotropism and infections with this virus can cause serious neurological disorders, most notably microcephaly and the Guillain-Barré syndrome. Our studies reveal that during ZIKV infection, recognition of viral RNA by TLR3 enhances the production of inflammatory cytokines and suppresses the interferon response triggered by RIG-I-like receptors (RLR) in a SOCS3-dependent manner, thus facilitating virus replication. The discovery of this crosstalk between antiviral (RLR) and inflammatory (TLR) responses may have important implications for our understanding of ZIKV-induced pathogenesis.

摘要

寨卡病毒(ZIKV)是该病毒家族的成员之一,其感染可导致严重的神经紊乱,最显著的是新生儿小头畸形。在此,我们研究了神经系统细胞对ZIKV感染的先天性免疫反应。在人类神经祖细胞(hNPCs)中,这是ZIKV感染的一个靶点且可能与ZIKV相关的神经病理学有关,病毒感染未能引发抗病毒干扰素(IFN)反应。然而,TLR3的药理学抑制部分恢复了这一缺陷。在能够产生强烈抗病毒细胞因子反应的人类诱导多能干细胞衍生的星形胶质细胞中也获得了类似结果。在那里,ZIKV被RIG-I和MDA5识别,并诱导IFN反应以及促炎细胞因子如白细胞介素-6(IL-6)的表达。在抑制TLR3后,星形胶质细胞中的抗病毒细胞因子反应也增强了,而促炎细胞因子的量减少了。为了研究潜在机制,我们使用人类上皮细胞作为易于操作的模型系统。我们发现ZIKV在这些细胞中被RIG-I识别以诱导强烈的IFN反应,并被TLR3触发促炎细胞因子的表达,包括IL-6。ZIKV诱导的IL-6上调激活了STAT3途径,这以SOCS-3依赖的方式降低了STAT1磷酸化,从而减少了IFN反应。总之,我们表明ZIKV激活TLR3会抑制由RIG-I样受体触发的IFN反应。寨卡病毒(ZIKV)具有明显的嗜神经性,该病毒感染可导致严重的神经紊乱,最显著的是小头畸形和格林-巴利综合征。我们的研究表明,在ZIKV感染期间,TLR3对病毒RNA的识别以SOCS3依赖的方式增强了炎性细胞因子的产生并抑制了由RIG-I样受体(RLR)触发的干扰素反应,从而促进病毒复制。抗病毒(RLR)和炎性(TLR)反应之间这种相互作用的发现可能对我们理解ZIKV诱导的发病机制具有重要意义。

https://cdn.ncbi.nlm.nih.gov/pmc/blobs/a0eb/8139665/96bb3725dc5b/JVI.01050-20-f001.jpg

文献AI研究员

20分钟写一篇综述,助力文献阅读效率提升50倍。

立即体验

用中文搜PubMed

大模型驱动的PubMed中文搜索引擎

马上搜索

文档翻译

学术文献翻译模型,支持多种主流文档格式。

立即体验