Suppr超能文献

B2M 过表达与人脑胶质瘤的恶性表型和免疫特征相关。

B2M overexpression correlates with malignancy and immune signatures in human gliomas.

机构信息

Department of Neurosurgery, Xiangya Hospital, Central South University, Changsha, 410008, Hunan, People's Republic of China.

Department of Neurology, Xiangya Hospital, Central South University, Changsha, 410008, Hunan, People's Republic of China.

出版信息

Sci Rep. 2021 Mar 3;11(1):5045. doi: 10.1038/s41598-021-84465-6.

Abstract

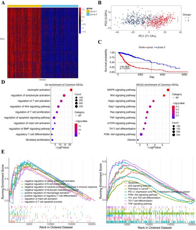
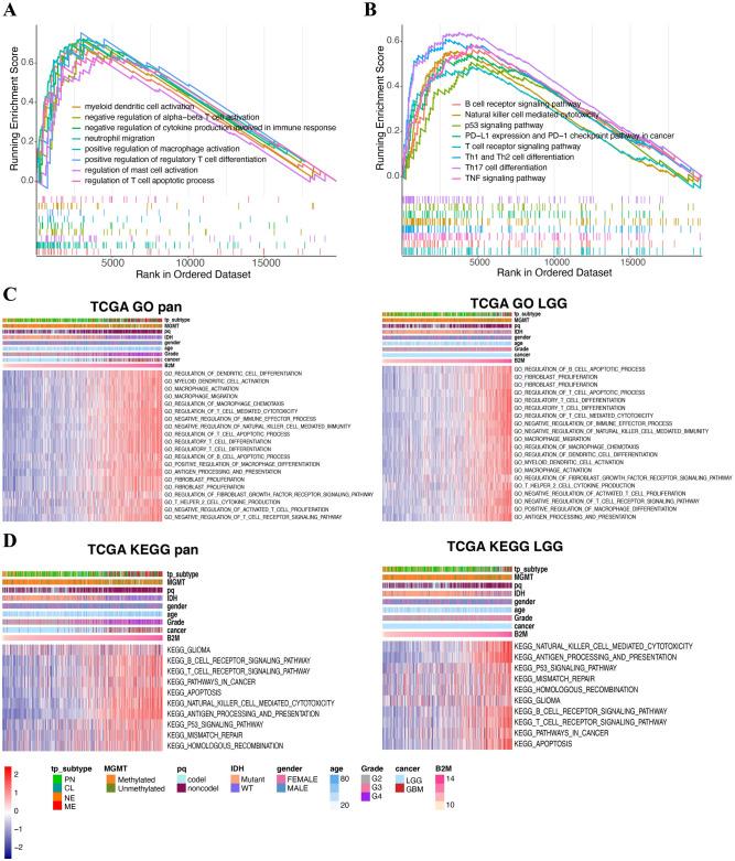
Because of the limited treatment strategy of gliomas, the key of diagnosis and treatment is finding new molecular biomarkers. Here, we explored the potential of β2-microglobulin (B2M) to serve as a hopeful candidate for immunotherapy or diagnostic biomarker in gliomas. The genomic profiles, clinical characteristics, and immune signatures were analyzed based on TCGA and CGGA databases. We carried out the whole statistical analyses using R project. High B2M expression correlated with worse prognosis. Somatic mutations of gliomas with high B2M expression are associated with PTEN deletion and EGFR amplification. Isocitrate dehydrogenase (IDH) mutations accounted for 82% in gliomas with low B2M expression. In addition, B2M positively correlated with ESTIMATE scores, interacted with infiltrating immune and stromal cell types. B2M also suppressed anti-tumor immunity through immune related processes. Meanwhile, B2M was associated with immune checkpoint molecules and inflammatory activities. Finally, functional annotation of the identified B2M related genes verified that B2M was a potential candidate for immunotherapy. We confirmed that B2M played a critical role in tumor progression, patient prognosis and immunotherapy of gliomas.

摘要

由于神经胶质瘤的治疗策略有限,诊断和治疗的关键是寻找新的分子生物标志物。在这里,我们探讨了β2-微球蛋白(B2M)作为神经胶质瘤免疫治疗或诊断生物标志物的潜在可能性。基于 TCGA 和 CGGA 数据库分析了基因组特征、临床特征和免疫特征。我们使用 R 项目进行了全部统计分析。高 B2M 表达与预后不良相关。B2M 高表达的神经胶质瘤体细胞突变与 PTEN 缺失和 EGFR 扩增有关。IDH 突变在 B2M 低表达的神经胶质瘤中占 82%。此外,B2M 与 ESTIMATE 评分呈正相关,与浸润免疫和基质细胞类型相互作用。B2M 还通过免疫相关过程抑制抗肿瘤免疫。同时,B2M 与免疫检查点分子和炎症活性相关。最后,鉴定的 B2M 相关基因的功能注释证实,B2M 是神经胶质瘤免疫治疗的潜在候选物。我们证实 B2M 在神经胶质瘤的肿瘤进展、患者预后和免疫治疗中发挥着关键作用。

https://cdn.ncbi.nlm.nih.gov/pmc/blobs/e8d5/7930032/9012fa7da0ca/41598_2021_84465_Fig1_HTML.jpg

文献AI研究员

20分钟写一篇综述,助力文献阅读效率提升50倍。

立即体验

用中文搜PubMed

大模型驱动的PubMed中文搜索引擎

马上搜索

文档翻译

学术文献翻译模型,支持多种主流文档格式。

立即体验