Suppr超能文献

弥漫性胶质瘤中TOX的临床特征、基因图谱及免疫浸润

Clinical characterization, genetic profiling, and immune infiltration of TOX in diffuse gliomas.

作者信息

Zhang Hao, Fan Fan, Yu Yuanqiang, Wang Zeyu, Liu Fangkun, Dai Ziyu, Zhang Liyang, Liu Zhixiong, Cheng Quan

机构信息

Department of Neurosurgery, Xiangya Hospital, Central South University, Changsha, 410008, Hunan, People's Republic of China.

National Clinical Research Center for Geriatric Disorders, Xiangya Hospital, Central South University, Changsha, Hunan, China.

出版信息

J Transl Med. 2020 Aug 6;18(1):305. doi: 10.1186/s12967-020-02460-3.

Abstract

BACKGROUND

Immunotherapies targeting glioblastoma (GBM) have led to significant improvements in patient outcomes. TOX is closely associated with the immune environment surrounding tumors, but its role in gliomas is not fully understood.

METHODS

Using data from The Cancer Genome Atlas (TCGA) and the Chinese Glioma Genome Atlas (CGGA), we analyzed the transcriptomes of 1691 WHO grade I-IV human glioma samples. The R language was used to perform most of the statistical analyses. Somatic mutations and somatic copy number variation (CNV) were analyzed using GISTIC 2.0.

RESULTS

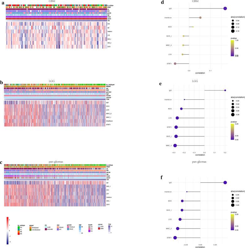
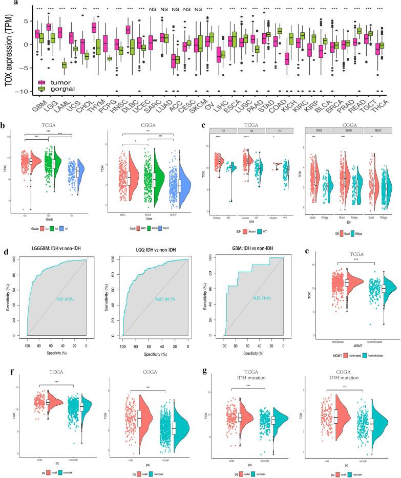
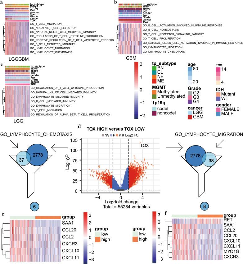
TOX was down-regulated in malignant gliomas compared to low grade gliomas, and upregulated in the proneural and IDH mutant subtypes of GBM. TOX tumours are associated with the loss of PTEN and amplification of EGFR, while TOX tumours harbor frequent mutations in IDH1 (91%). TOX was highly expressed in leading edge regions of tumours. Gene ontology and pathway analyses demonstrated that TOX was enriched in multiple immune related processes including lymphocyte migration in GBM. Finally, TOX had a negative association with the infiltration of several immune cell types in the tumour microenvironment.

CONCLUSION

TOX has the potential to be a new prognostic marker for GBM.

摘要

背景

针对胶质母细胞瘤(GBM)的免疫疗法已使患者预后有显著改善。TOX与肿瘤周围的免疫环境密切相关,但其在胶质瘤中的作用尚未完全明确。

方法

利用来自癌症基因组图谱(TCGA)和中国胶质瘤基因组图谱(CGGA)的数据,我们分析了1691例世界卫生组织I-IV级人类胶质瘤样本的转录组。大部分统计分析使用R语言进行。使用GISTIC 2.0分析体细胞突变和体细胞拷贝数变异(CNV)。

结果

与低级别胶质瘤相比,TOX在恶性胶质瘤中下调,而在GBM的神经前体细胞亚型和IDH突变亚型中上调。TOX阳性肿瘤与PTEN缺失和EGFR扩增相关,而TOX阳性肿瘤中IDH1频繁突变(91%)。TOX在肿瘤的前沿区域高表达。基因本体和通路分析表明,TOX在包括GBM中淋巴细胞迁移在内的多个免疫相关过程中富集。最后,TOX与肿瘤微环境中几种免疫细胞类型的浸润呈负相关。

结论

TOX有可能成为GBM的一种新的预后标志物。

https://cdn.ncbi.nlm.nih.gov/pmc/blobs/4b8d/7409670/deb9e02a5ab9/12967_2020_2460_Fig1_HTML.jpg

文献AI研究员

20分钟写一篇综述,助力文献阅读效率提升50倍。

立即体验

用中文搜PubMed

大模型驱动的PubMed中文搜索引擎

马上搜索

文档翻译

学术文献翻译模型,支持多种主流文档格式。

立即体验