Suppr超能文献

基于大规模分析的免疫浸润细胞衍生风险特征可定义胶质细胞瘤肿瘤微环境中的免疫景观并预测免疫治疗反应。

Immune Infiltrating Cells-Derived Risk Signature Based on Large-scale Analysis Defines Immune Landscape and Predicts Immunotherapy Responses in Glioma Tumor Microenvironment.

机构信息

Department of Neurosurgery, Xiangya Hospital, Central South University, Changsha, China.

One-Third Lab, College of Bioinformatics Science and Technology, Harbin Medical University, Harbin, China.

出版信息

Front Immunol. 2021 Aug 13;12:691811. doi: 10.3389/fimmu.2021.691811. eCollection 2021.

Abstract

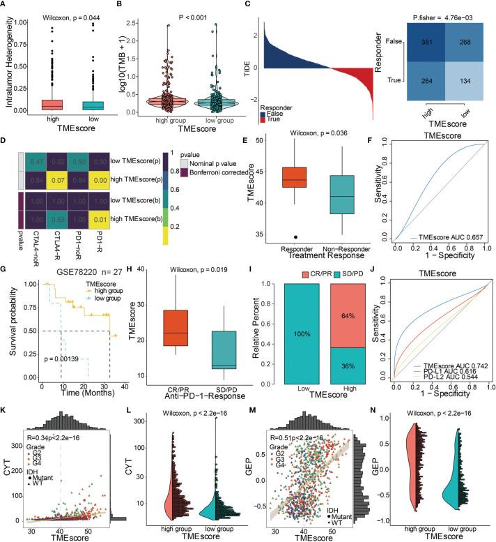
The glioma tumor microenvironment (TME), composed of several noncancerous cells and biomolecules is known for its complexity of cancer-immune system interaction. Given that, novel risk signature is required for predicting glioma patient responses to immunotherapy. In this study, we systematically evaluated the TME infiltration pattern of 2877 glioma samples. TME phenotypes were determined using the Partitioning Around Medoid method. Machine learning including SVM-RFE and Principal component analysis (PCA) were used to construct a TME scoring system. A total of 857 glioma samples from four datasets were used for external validation of the TME-score. The correlation of TME phenotypes and TME-scores with diverse clinicopathologic characteristics, genomic features, and immunotherapeutic efficacy in glioma patients was determined. Immunohistochemistry staining for the M2 macrophage marker and , mast cell marker CD117, neutrophil marker CD66b, and RNA sequencing of glioma samples from the XYNS cohort were performed. Two distinct TME phenotypes were identified. High TME-score correlated with a high number of immune infiltrating cells, elevated expression of immune checkpoints, increased mutation rates of oncogenes, and poor survival of glioma patients. Moreover, high TME-score exhibited remarkable association with multiple immunomodulators that could potentially mediate immune escape of cancer. Thus, the TME-score showed the potential to predict the efficacy of anti- immunotherapy. Univariate and multivariate analyses demonstrated the TME-score to be a valuable prognostic biomarker for gliomas. Our study demonstrated that TME could potentially influence immunotherapy efficacy in melanoma patients whereas its role in immunotherapy of glioma patients remains unknown. Therefore, a better understanding of the TME landscape in gliomas would promote the development of novel immunotherapy strategies against glioma.

摘要

脑胶质瘤肿瘤微环境(TME)由多种非癌细胞和生物分子组成,其特点是癌症-免疫系统相互作用复杂。鉴于此,需要新的风险特征来预测脑胶质瘤患者对免疫治疗的反应。在这项研究中,我们系统地评估了 2877 个脑胶质瘤样本的 TME 浸润模式。使用中值分割方法确定 TME 表型。使用支持向量机-RFE 和主成分分析(PCA)等机器学习方法构建 TME 评分系统。总共使用来自四个数据集的 857 个脑胶质瘤样本对 TME 评分进行外部验证。确定 TME 表型和 TME 评分与脑胶质瘤患者的多种临床病理特征、基因组特征和免疫治疗疗效的相关性。对来自 XYNS 队列的脑胶质瘤样本进行 M2 巨噬细胞标志物和 、肥大细胞标志物 CD117、中性粒细胞标志物 CD66b 的免疫组织化学染色和 RNA 测序。鉴定出两种不同的 TME 表型。高 TME 评分与大量免疫浸润细胞、免疫检查点表达升高、癌基因突变率增加以及脑胶质瘤患者的生存不良相关。此外,高 TME 评分与多种免疫调节剂显著相关,这些调节剂可能介导癌症的免疫逃逸。因此,TME 评分显示出预测抗免疫治疗疗效的潜力。单因素和多因素分析表明 TME 评分是脑胶质瘤的有价值的预后生物标志物。我们的研究表明 TME 可能影响黑色素瘤患者的免疫治疗疗效,但其在脑胶质瘤患者免疫治疗中的作用尚不清楚。因此,更好地了解脑胶质瘤的 TME 图谱将促进针对脑胶质瘤的新型免疫治疗策略的发展。

https://cdn.ncbi.nlm.nih.gov/pmc/blobs/8a53/8418124/543052d679a4/fimmu-12-691811-g001.jpg

文献AI研究员

20分钟写一篇综述,助力文献阅读效率提升50倍。

立即体验

用中文搜PubMed

大模型驱动的PubMed中文搜索引擎

马上搜索

文档翻译

学术文献翻译模型,支持多种主流文档格式。

立即体验