Suppr超能文献

葫芦素 B 诱导人鼻咽癌细胞发生铁死亡:分子机制与治疗潜能。

Induction of ferroptosis in human nasopharyngeal cancer cells by cucurbitacin B: molecular mechanism and therapeutic potential.

机构信息

Department of Orthopaedic Surgery, The Second Affiliated Hospital of Guangzhou Medical University, Guangzhou, 510260, China.

Department of Radiology, The Second Affiliated Hospital of Guangzhou Medical University, Guangzhou, 510260, China.

出版信息

Cell Death Dis. 2021 Mar 4;12(3):237. doi: 10.1038/s41419-021-03516-y.

Abstract

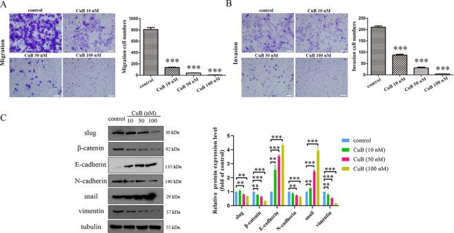
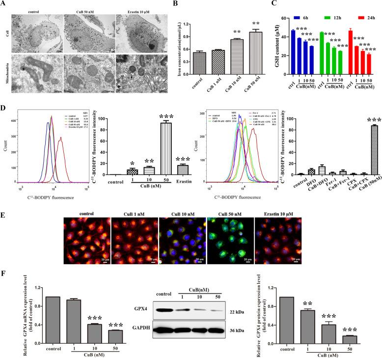
Cucurbitacin B (CuB) is a widely available triterpenoid molecule that exhibits various biological activities. Previous studies on the anti-tumour mechanism of CuB have mostly focused on cell apoptosis, and research on the ferroptosis-inducing effect has rarely been reported. Herein, we first discovered the excellent cytotoxicity of CuB towards human nasopharyngeal carcinoma cells and elucidated its potential ferroptosis-inducing mechanisms. Morphology alterations of mitochondrial ultrastructure, as observed via transmission electron microscopy, showed that CuB-treated cells undergo ferroptosis. CuB caused intracellular accumulation of iron ions and depletion of glutathione. Detailed molecular mechanism investigation confirmed that CuB both induced widespread lipid peroxidation and downregulated the expression of GPX4, ultimately initiating a multipronged mechanism of ferroptosis. Furthermore, CuB exhibited anti-tumour effects in vitro by inhibiting cellular microtubule polymerization, arresting cell cycle and suppressing migration and invasion. Finally, CuB significantly inhibited tumour progression without causing obvious side effects in vivo. Altogether, our study highlighted the therapeutic potential of CuB as a ferroptosis-inducing agent for nasopharyngeal cancer, and it provided valuable insights for developing effective anti-tumour agents with novel molecular mechanisms derived from natural products.

摘要

葫芦素 B(CuB)是一种广泛存在的三萜类分子,具有多种生物学活性。先前关于 CuB 抗肿瘤机制的研究大多集中在细胞凋亡上,很少有关于诱导铁死亡作用的研究报道。在此,我们首次发现 CuB 对人鼻咽癌细胞具有优异的细胞毒性,并阐明了其潜在的诱导铁死亡机制。透射电子显微镜观察到的线粒体超微结构形态改变表明,CuB 处理的细胞发生铁死亡。CuB 导致细胞内铁离子积累和谷胱甘肽耗竭。详细的分子机制研究证实,CuB 既诱导广泛的脂质过氧化,又下调 GPX4 的表达,最终引发铁死亡的多效机制。此外,CuB 通过抑制细胞微管聚合、阻止细胞周期、抑制迁移和侵袭,在体外发挥抗肿瘤作用。最后,CuB 在体内显著抑制肿瘤进展,而没有明显的副作用。总之,我们的研究强调了 CuB 作为诱导鼻咽癌铁死亡的治疗潜力,并为开发具有新型分子机制的有效抗肿瘤药物提供了有价值的见解。

https://cdn.ncbi.nlm.nih.gov/pmc/blobs/8774/7933245/403cb0ff6580/41419_2021_3516_Fig1_HTML.jpg

文献AI研究员

20分钟写一篇综述,助力文献阅读效率提升50倍。

立即体验

用中文搜PubMed

大模型驱动的PubMed中文搜索引擎

马上搜索

文档翻译

学术文献翻译模型,支持多种主流文档格式。

立即体验