Suppr超能文献

唾液外膜囊泡和小细胞外囊泡的 DNA 甲基化作为牙周状况的生物标志物:一项初步研究。

Salivary Outer Membrane Vesicles and DNA Methylation of Small Extracellular Vesicles as Biomarkers for Periodontal Status: A Pilot Study.

机构信息

School of Dentistry, Faculty of Health and Behavioural Sciences, The University of Queensland, Brisbane, QLD 4006, Australia.

Epigenetics Nanodiagnostic and Therapeutic Group, Center for Oral-facial Regeneration, Rehabilitation and Reconstruction (COR3), School of Dentistry, Faculty of Health and Behavioural Sciences, The University of Queensland, Brisbane, QLD 4006, Australia.

出版信息

Int J Mol Sci. 2021 Feb 28;22(5):2423. doi: 10.3390/ijms22052423.

Abstract

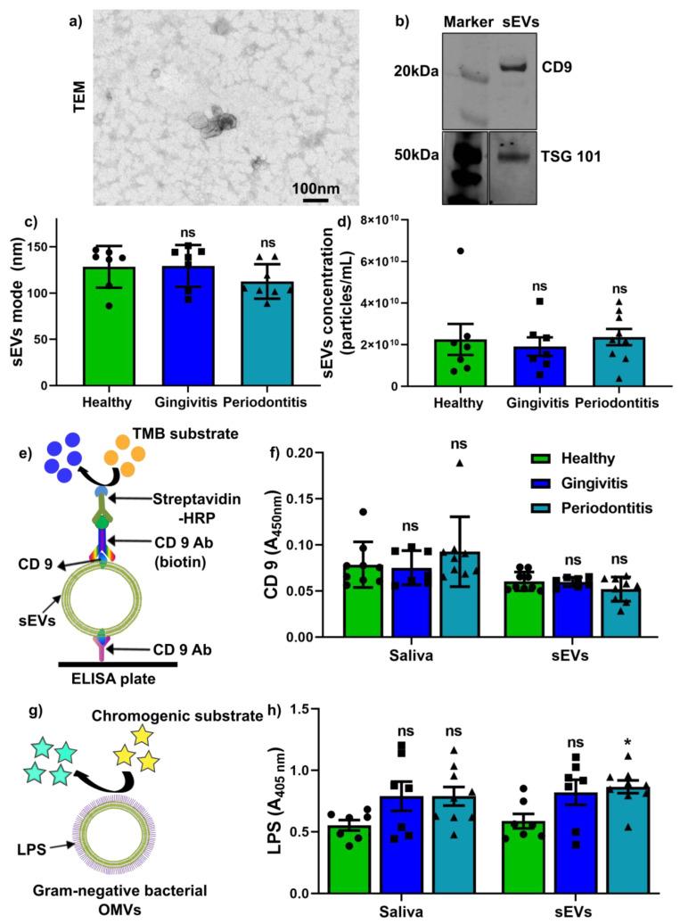
Periodontitis is an inflammatory disease, associated with a microbial dysbiosis. Early detection using salivary small extracellular vesicles (sEVs) biomarkers may facilitate timely prevention. sEVs derived from different species (i.e., humans, bacteria) are expected to circulate in saliva. This pilot study recruited 22 participants (seven periodontal healthy, seven gingivitis and eight periodontitis) and salivary sEVs were isolated using the size-exclusion chromatography (SEC) method. The healthy, gingivitis and periodontitis groups were compared in terms of salivary sEVs in the CD9+ sEV subpopulation, Gram-negative bacteria-enriched lipopolysaccharide (LPS+) outer membrane vesicles (OMVs) and global DNA methylation pattern of 5-methylcytosine (5mC), 5-hydroxymethylcytosine (5hmC) and N6-Methyladenosine (m6dA). It was found that LPS+ OMVs, global 5mC methylation and four periodontal pathogens (, , and ) that secreted OMVs were significantly increased in periodontitis sEVs compared to those from healthy groups. These differences were more pronounced in sEVs than the whole saliva and were more superior in distinguishing periodontitis than gingivitis, in comparison to healthy patients. Of note, global 5mC hypermethylation in salivary sEVs can distinguish periodontitis patients from both healthy controls and gingivitis patients with high sensitivity and specificity (AUC = 1). The research findings suggest that assessing global sEV methylation may be a useful biomarker for periodontitis.

摘要

牙周炎是一种炎症性疾病,与微生物失调有关。使用唾液中小细胞外囊泡 (sEVs) 生物标志物进行早期检测可能有助于及时预防。来自不同物种(即人类、细菌)的 sEVs 预计会在唾液中循环。这项初步研究招募了 22 名参与者(7 名牙周健康、7 名牙龈炎和 8 名牙周炎),并使用排阻色谱 (SEC) 法分离唾液 sEVs。在 CD9+ sEV 亚群、革兰氏阴性菌富集脂多糖 (LPS+) 外膜囊泡 (OMVs) 和 5-甲基胞嘧啶 (5mC)、5-羟甲基胞嘧啶 (5hmC) 和 N6-甲基腺苷 (m6dA) 的全球 DNA 甲基化模式方面,比较了健康组、牙龈炎组和牙周炎组的唾液 sEVs。结果发现,与健康组相比,牙周炎组 sEVs 中的 LPS+ OMVs、全基因组 5mC 甲基化水平以及四个分泌 OMVs 的牙周病病原体 (,, 和 ) 显著增加。与全唾液相比,这些差异在 sEVs 中更为明显,与健康患者相比,在区分牙周炎和牙龈炎方面更具优势。值得注意的是,唾液 sEVs 中的全基因组 5mC 高甲基化水平可以区分牙周炎患者与健康对照组和牙龈炎患者,具有高灵敏度和特异性(AUC = 1)。研究结果表明,评估全基因组 sEV 甲基化可能是牙周炎的一种有用的生物标志物。

https://cdn.ncbi.nlm.nih.gov/pmc/blobs/17fd/7957785/054e264530b5/ijms-22-02423-g001.jpg

文献AI研究员

20分钟写一篇综述,助力文献阅读效率提升50倍。

立即体验

用中文搜PubMed

大模型驱动的PubMed中文搜索引擎

马上搜索

文档翻译

学术文献翻译模型,支持多种主流文档格式。

立即体验