Suppr超能文献

和协同作用增强唾液生物膜成熟和产酸能力:一项原位研究。

Synergism of and Reinforces Biofilm Maturation and Acidogenicity in Saliva: An Study.

机构信息

Department of Preventive and Restorative Sciences, School of Dental Medicine, University of Pennsylvania, Philadelphia, PA, United States.

Department of Orthodontics, School of Dental Medicine, University of Pennsylvania, Philadelphia, PA, United States.

出版信息

Front Cell Infect Microbiol. 2021 Feb 19;10:623980. doi: 10.3389/fcimb.2020.623980. eCollection 2020.

Abstract

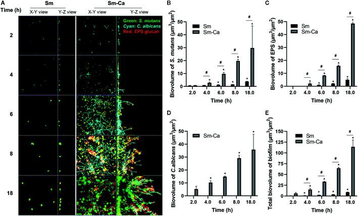
Early childhood caries, a virulent-form of dental caries, is painful, difficult, and costly to treat that has been associated with high levels of (Sm) and (Ca) in plaque-biofilms on teeth. These microorganisms appear to develop a symbiotic cross-kingdom interaction that amplifies the virulence of plaque-biofilms. Although biofilm studies reveal synergistic bacterial-fungal association, how these organisms modulate cross-kingdom biofilm formation and enhance its virulence in the presence of saliva remain largely unknown. Here, we compared the properties of Sm and Sm-Ca biofilms cultured in saliva by examining the biofilm structural organization and capability to sustain an acidic pH environment conducive to enamel demineralization. Intriguingly, Sm-Ca biofilm is rapidly matured and maintained acidic pH-values (~4.3), while Sm biofilm development was retarded and failed to create an acidic environment when cultured in saliva. In turn, the human enamel slab surface was severely demineralized by Sm-Ca biofilms, while there was minimal damage to the enamel surface by Sm biofilm. Interestingly, Sm-Ca biofilms exhibited an acidic environment regardless of their hyphal formation ability. Our data reveal the critical role of symbiotic interaction between and in human saliva in the context of pathogenesis of dental caries, which may explain how the cross-kingdom interaction contributes to enhanced virulence of plaque-biofilm in the oral cavity.

摘要

早期儿童龋齿,一种严重形式的龋齿,疼痛剧烈,治疗困难且费用高昂,与菌斑生物膜中高水平的 (Sm) 和 (Ca) 有关。这些微生物似乎发展出一种共生的跨界相互作用,放大了菌斑生物膜的毒力。尽管生物膜研究揭示了协同的细菌-真菌关联,但这些生物体如何调节跨界生物膜形成并在唾液存在下增强其毒力在很大程度上仍然未知。在这里,我们通过检查生物膜结构组织和维持有利于牙釉质脱矿的酸性 pH 环境的能力,比较了在唾液中培养的 Sm 和 Sm-Ca 生物膜的特性。有趣的是,Sm-Ca 生物膜迅速成熟并维持酸性 pH 值 (~4.3),而 Sm 生物膜的发育受到抑制,并且在唾液中培养时无法创造酸性环境。反过来,Sm-Ca 生物膜严重脱矿了人类牙釉质平板表面,而 Sm 生物膜对牙釉质表面的损伤最小。有趣的是,无论其菌丝形成能力如何,Sm-Ca 生物膜都表现出酸性环境。我们的数据揭示了 和 在人类唾液中的共生相互作用在龋齿发病机制中的关键作用,这可能解释了跨界相互作用如何有助于增强口腔中菌斑生物膜的毒力。

https://cdn.ncbi.nlm.nih.gov/pmc/blobs/9d48/7933670/ce46c48bb0ea/fcimb-10-623980-g001.jpg

文献AI研究员

20分钟写一篇综述,助力文献阅读效率提升50倍。

立即体验

用中文搜PubMed

大模型驱动的PubMed中文搜索引擎

马上搜索

文档翻译

学术文献翻译模型,支持多种主流文档格式。

立即体验