Suppr超能文献

BG-flow:一种用于固定细胞中 G-四链体定量的新流式细胞术工具。

BG-flow, a new flow cytometry tool for G-quadruplex quantification in fixed cells.

机构信息

Department of Oncology, Hematology and Rheumatology, University Hospital Bonn, Venusberg-Campus 1, 53127, Bonn, Germany.

出版信息

BMC Biol. 2021 Mar 11;19(1):45. doi: 10.1186/s12915-021-00986-6.

Abstract

BACKGROUND

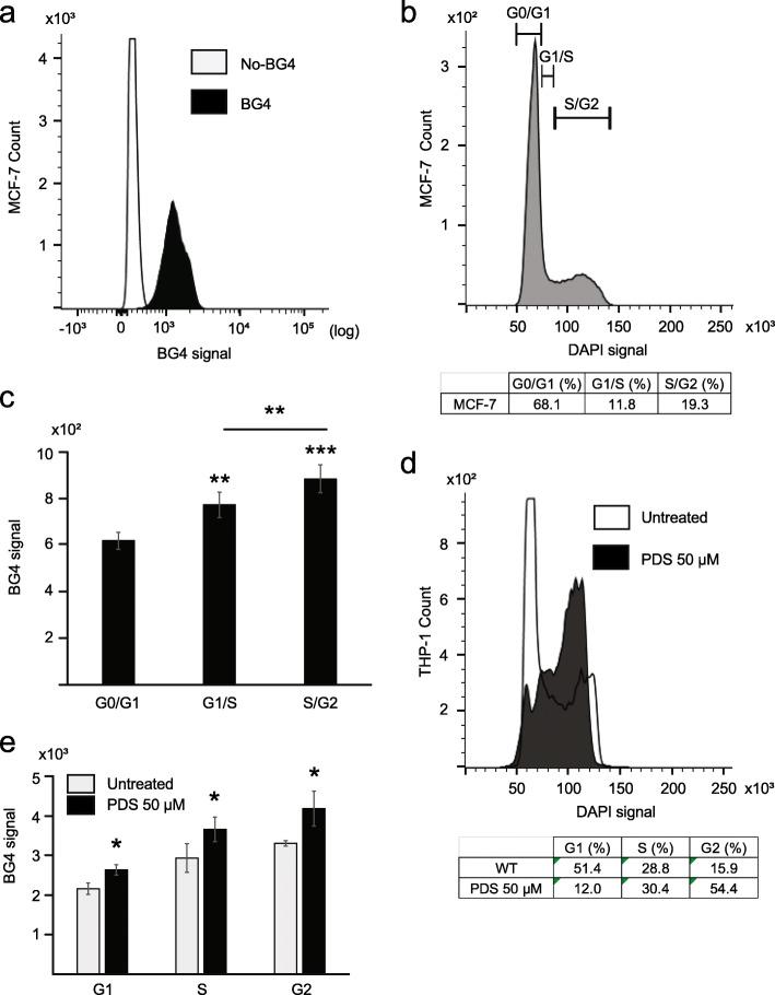
Nucleic acids can fold into non-canonical secondary structures named G-quadruplexes (G4s), which consist of guanine-rich sequences stacked into guanine tetrads stabilized by Hoogsteen hydrogen bonding, π-π interactions, and monovalent cations. G4 structure formation and properties are well established in vitro, but potential in vivo functions remain controversial. G4s are evolutionarily enriched at distinct, functional genomic loci, and both genetic and molecular findings indicate that G4s are involved in multiple aspects of cellular homeostasis. In order to gain a deeper understanding of the function of G4 structures and the trigger signals for their formation, robust biochemical methods are needed to detect and quantify G4 structures in living cells. Currently available methods mostly rely on fluorescence microscopy or deep sequencing of immunoprecipitated DNA or RNA using G4-specific antibodies. These methods provide a clear picture of the cellular or genomic localization of G4 structures but are very time-consuming. Here, we assembled a novel protocol that uses the G4-specific antibody BG4 to quantify G4 structures by flow cytometry (BG-flow).

RESULTS

We describe and validate a flow cytometry-based protocol for quantifying G4 levels by using the G4-specific antibody BG4 to label standard cultured cells (Hela and THP-1) as well as primary cells obtained from human blood (peripheral blood mononuclear cells (PBMCs)). We additionally determined changes in G4 levels during the cell cycle in immortalized MCF-7 cells, and validated changes previously observed in G4 levels by treating mouse macrophages with the G4-stabilizing agent pyridostatin (PDS).

CONCLUSION

We provide mechanistic proof that BG-flow is working in different kinds of cells ranging from mouse to humans. We propose that BG-flow can be combined with additional antibodies for cell surface markers to determine G4 structures in subpopulations of cells, which will be beneficial to address the relevance and consequences of G4 structures in mixed cell populations. This will support ongoing research that discusses G4 structures as a novel diagnostic tool.

摘要

背景

核酸可以折叠成非canonical 二级结构,称为 G-四链体(G4s),由富含鸟嘌呤的序列堆叠成由 Hoogsteen 氢键、π-π 相互作用和单价阳离子稳定的鸟嘌呤四联体。G4 结构的形成和特性在体外得到了很好的证实,但潜在的体内功能仍存在争议。G4s 在独特的、功能基因组位点上得到了进化上的富集,遗传和分子发现都表明 G4s 参与了细胞内稳态的多个方面。为了更深入地了解 G4 结构的功能和其形成的触发信号,需要有强大的生化方法来检测和定量活细胞中的 G4 结构。目前可用的方法大多依赖于荧光显微镜或使用 G4 特异性抗体免疫沉淀的 DNA 或 RNA 的深度测序。这些方法清楚地描绘了 G4 结构的细胞或基因组定位,但非常耗时。在这里,我们组装了一种新的方案,该方案使用 G4 特异性抗体 BG4 通过流式细胞术(BG-flow)来定量 G4 结构。

结果

我们描述并验证了一种基于流式细胞术的方案,该方案使用 G4 特异性抗体 BG4 标记标准培养细胞(Hela 和 THP-1)以及从人血中获得的原代细胞(外周血单核细胞(PBMCs)),来定量 G4 水平。我们还测定了永生化 MCF-7 细胞在细胞周期中 G4 水平的变化,并验证了用 G4 稳定剂吡啶并[2,3-d]嘧啶(PDS)处理小鼠巨噬细胞时 G4 水平的先前观察到的变化。

结论

我们提供了机制上的证据,证明 BG-flow 在从老鼠到人类的不同种类的细胞中都能发挥作用。我们提出,BG-flow 可以与其他用于细胞表面标志物的抗体结合,以确定细胞亚群中的 G4 结构,这将有助于解决混合细胞群体中 G4 结构的相关性和后果。这将支持正在进行的将 G4 结构作为一种新的诊断工具的研究。

https://cdn.ncbi.nlm.nih.gov/pmc/blobs/c031/7953821/d58fbc123212/12915_2021_986_Fig1_HTML.jpg

文献AI研究员

20分钟写一篇综述,助力文献阅读效率提升50倍。

立即体验

用中文搜PubMed

大模型驱动的PubMed中文搜索引擎

马上搜索

文档翻译

学术文献翻译模型,支持多种主流文档格式。

立即体验