Suppr超能文献

细胞同源重组双链断裂切除复合物的超分辨率图谱绘制。

Super-resolution mapping of cellular double-strand break resection complexes during homologous recombination.

机构信息

Department of Pharmacy and Biomedical Sciences, La Trobe Institute for Molecular Science, La Trobe University, Bendigo, VIC 3552, Australia;

Department of Biochemistry and Molecular Pharmacology, Perlmutter Cancer Center, New York University School of Medicine, New York, NY 10016

出版信息

Proc Natl Acad Sci U S A. 2021 Mar 16;118(11). doi: 10.1073/pnas.2021963118.

Abstract

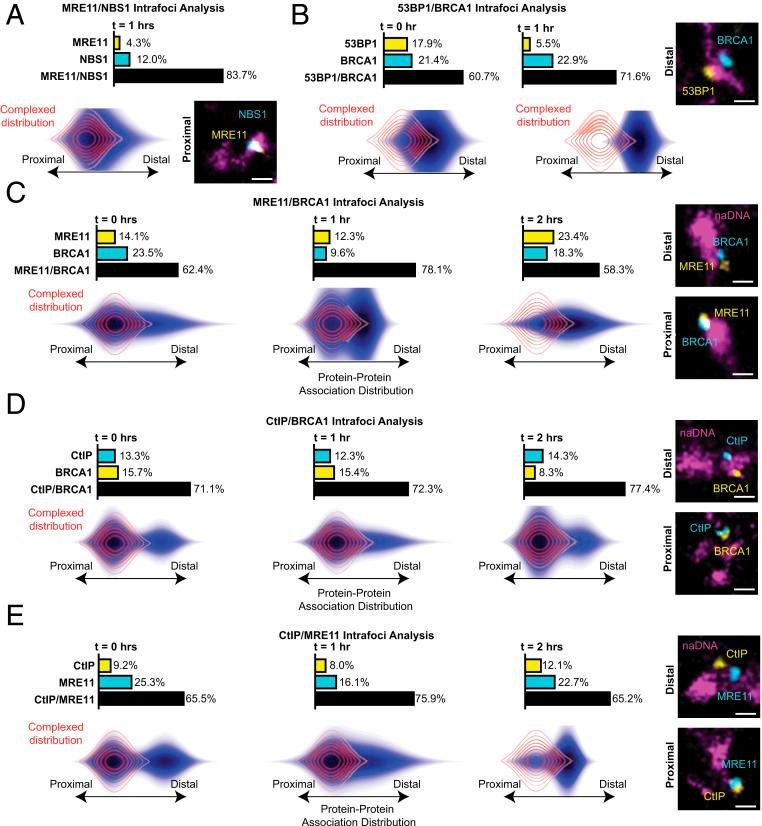
Homologous recombination (HR) is a major pathway for repair of DNA double-strand breaks (DSBs). The initial step that drives the HR process is resection of DNA at the DSB, during which a multitude of nucleases, mediators, and signaling proteins accumulates at the damage foci in a manner that remains elusive. Using single-molecule localization super-resolution (SR) imaging assays, we specifically visualize the spatiotemporal behavior of key mediator and nuclease proteins as they resect DNA at single-ended double-strand breaks (seDSBs) formed at collapsed replication forks. By characterizing these associations, we reveal the in vivo dynamics of resection complexes involved in generating the long single-stranded DNA (ssDNA) overhang prior to homology search. We show that 53BP1, a protein known to antagonize HR, is recruited to seDSB foci during early resection but is spatially separated from repair activities. Contemporaneously, CtBP-interacting protein (CtIP) and MRN (MRE11-RAD51-NBS1) associate with seDSBs, interacting with each other and BRCA1. The HR nucleases EXO1 and DNA2 are also recruited and colocalize with each other and with the repair helicase Bloom syndrome protein (BLM), demonstrating multiple simultaneous resection events. Quantification of replication protein A (RPA) accumulation and ssDNA generation shows that resection is completed 2 to 4 h after break induction. However, both BRCA1 and BLM persist later into HR, demonstrating potential roles in homology search and repair resolution. Furthermore, we show that initial recruitment of BRCA1 and removal of Ku are largely independent of MRE11 exonuclease activity but dependent on MRE11 endonuclease activity. Combined, our observations provide a detailed description of resection during HR repair.

摘要

同源重组(HR)是修复 DNA 双链断裂(DSB)的主要途径。驱动 HR 过程的第一步是在 DSB 处对 DNA 进行切除,在此过程中,多种核酸酶、介质和信号蛋白以一种仍未被揭示的方式在损伤焦点处积累。使用单分子定位超分辨率(SR)成像测定法,我们专门观察了关键介质和核酸酶蛋白在复制叉坍塌形成的单端双链断裂(seDSB)处切除 DNA 时的时空行为。通过对这些关联进行表征,我们揭示了参与生成同源搜索前长单链 DNA(ssDNA)突出端的切除复合物的体内动力学。我们表明,已知拮抗 HR 的蛋白 53BP1 在早期切除过程中被募集到 seDSB 焦点,但在空间上与修复活动分离。同时,CtBP 相互作用蛋白(CtIP)和 MRN(MRE11-RAD51-NBS1)与 seDSB 结合,相互作用,并与 BRCA1 结合。HR 核酸酶 EXO1 和 DNA2 也被募集并彼此共定位,与修复解旋酶布卢姆综合征蛋白(BLM)共定位,表明发生了多个同时的切除事件。复制蛋白 A(RPA)积累和 ssDNA 生成的定量表明,切除在断裂诱导后 2 至 4 小时完成。然而,BRCA1 和 BLM 都在 HR 过程中持续存在,表明它们在同源搜索和修复分辨率方面具有潜在作用。此外,我们表明,BRCA1 的初始募集和 Ku 的去除在很大程度上独立于 MRE11 外切核酸酶活性,但依赖于 MRE11 内切核酸酶活性。综上所述,我们的观察结果提供了 HR 修复过程中切除的详细描述。

https://cdn.ncbi.nlm.nih.gov/pmc/blobs/4897/7980414/30baf6d66bed/pnas.2021963118fig01.jpg

文献AI研究员

20分钟写一篇综述,助力文献阅读效率提升50倍。

立即体验

用中文搜PubMed

大模型驱动的PubMed中文搜索引擎

马上搜索

文档翻译

学术文献翻译模型,支持多种主流文档格式。

立即体验