Suppr超能文献

茵陈色原酮通过下调肝癌中 AFP 基因的表达促进肝癌细胞凋亡并抑制其增殖。

Icaritin promotes apoptosis and inhibits proliferation by down-regulating AFP gene expression in hepatocellular carcinoma.

机构信息

Department of Biochemistry and Biophysics, School of Basic Medical Sciences, Beijing Key Laboratory of Protein Posttranslational Modifications and Cell Function, Peking University Health Science Center, 100191, Beijing, People's Republic of China.

出版信息

BMC Cancer. 2021 Mar 25;21(1):318. doi: 10.1186/s12885-021-08043-9.

Abstract

BACKGROUND

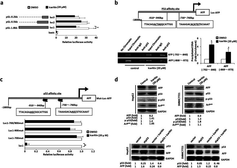
Icaritin, an active ingredient of the Chinese herb Epimedium, plays an anti-tumor role in liver cancer by inhibiting the proliferation of hepatocellular cells and promoting their apoptosis. In China, phase II and a large phase III clinical trial of icaritin reagent for the treatment of hepatocellular cancer is under-going, but the specific mechanism of icaritin action was unclear. Alpha-fetoprotein (AFP), an oncofetal protein, produced in the healthy fetal liver and yolk sac. Intracellular AFP promoted cellular proliferation and inhibited cellular apoptosis in hepatocellular carcinoma (HCC). The study was aimed to investigate the effect of icaritin on HCC through p53/AFP pathway.

METHODS

Real-time RT PCR and western blot were used to detect p53 and AFP expression levels in HCC cells treated with icaritin. The mechanism of icaritin affecting p53 expression was verified by ubiquitination experiment, and the binding activity of icaritin on p53 in AFP promoter region was verified by luciferase experiment. EdU, MTT and flow cytometry were used to determine whether icaritin affected HCC cellular proliferation and apoptosis through p53/ AFP pathway. Expression levels of p53 and AFP in xenograft mouse model were determined by western blotting.

RESULTS

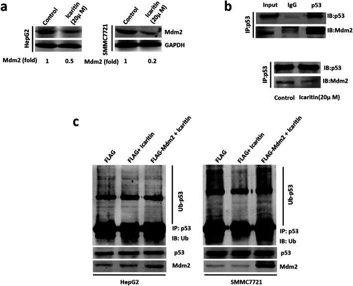
Our results showed icaritin inhibited AFP expression at mRNA and protein level. AFP was also identified as the target gene of the p53 transcription factor. Icaritin abrogated murine double minute (Mdm) 2-mediated p53 ubiquitination degradation to improve the stability of p53. Up-regulated p53 protein levels then transcriptionally inhibited the AFP promoter. Icaritin-mediated decrease of AFP through Mdm2/p53 pathways inhibited HCC cellular proliferation and promoted HCC cellular apoptosis.

CONCLUSION

Our findings revealed the mechanism of icaritin in promoting apoptosis and inhibiting proliferation in liver cancer cells. The regulatory mechanism of icaritin in AFP protein down-regulation provides a theoretical and experimental basis for further research into new drugs for the treatment of liver cancer.

摘要

背景

淫羊藿素是中药淫羊藿的一种活性成分,通过抑制肝细胞增殖和促进其凋亡,在肝癌中发挥抗肿瘤作用。在中国,淫羊藿素试剂治疗肝癌的 II 期和大型 III 期临床试验正在进行,但淫羊藿素的具体作用机制尚不清楚。甲胎蛋白(AFP)是一种癌胚蛋白,在健康胎儿的肝脏和卵黄囊中产生。细胞内 AFP 促进肝癌细胞的增殖并抑制其凋亡。本研究旨在通过 p53/AFP 通路探讨淫羊藿素对肝癌的作用。

方法

实时 RT-PCR 和 Western blot 检测淫羊藿素处理的肝癌细胞中 p53 和 AFP 的表达水平。通过泛素化实验验证淫羊藿素影响 p53 表达的机制,通过荧光素酶实验验证淫羊藿素在 AFP 启动子区域与 p53 的结合活性。EdU、MTT 和流式细胞术检测淫羊藿素是否通过 p53/AFP 通路影响 HCC 细胞的增殖和凋亡。Western blot 检测异种移植小鼠模型中 p53 和 AFP 的表达水平。

结果

我们的结果表明淫羊藿素抑制 AFP 在 mRNA 和蛋白水平的表达。AFP 也被鉴定为 p53 转录因子的靶基因。淫羊藿素阻断了鼠双微体(Mdm)2 介导的 p53 泛素化降解,提高了 p53 的稳定性。上调的 p53 蛋白水平随后转录抑制 AFP 启动子。淫羊藿素通过 Mdm2/p53 通路介导的 AFP 减少抑制 HCC 细胞增殖并促进 HCC 细胞凋亡。

结论

我们的研究结果揭示了淫羊藿素在促进肝癌细胞凋亡和抑制增殖中的作用机制。淫羊藿素下调 AFP 蛋白的调节机制为进一步研究治疗肝癌的新药提供了理论和实验依据。

https://cdn.ncbi.nlm.nih.gov/pmc/blobs/7d2d/7992931/e2bc674daf6e/12885_2021_8043_Fig1_HTML.jpg

文献AI研究员

20分钟写一篇综述,助力文献阅读效率提升50倍。

立即体验

用中文搜PubMed

大模型驱动的PubMed中文搜索引擎

马上搜索

文档翻译

学术文献翻译模型,支持多种主流文档格式。

立即体验