Suppr超能文献

TP53 调节正常和癌细胞放疗分割剂量敏感性。

TP53 modulates radiotherapy fraction size sensitivity in normal and malignant cells.

机构信息

The Institute of Cancer Research, London, UK.

Genome Damage and Stability Centre, University of Sussex, Sussex, UK.

出版信息

Sci Rep. 2021 Mar 29;11(1):7119. doi: 10.1038/s41598-021-86681-6.

Abstract

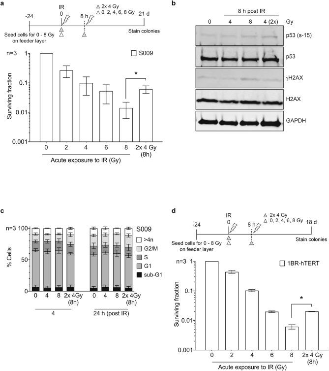
Recent clinical trials in breast and prostate cancer have established that fewer, larger daily doses (fractions) of radiotherapy are safe and effective, but these do not represent personalised dosing on a patient-by-patient basis. Understanding cell and molecular mechanisms determining fraction size sensitivity is essential to fully exploit this therapeutic variable for patient benefit. The hypothesis under test in this study is that fraction size sensitivity is dependent on the presence of wild-type (WT) p53 and intact non-homologous end-joining (NHEJ). Using single or split-doses of radiation in a range of normal and malignant cells, split-dose recovery was determined using colony-survival assays. Both normal and tumour cells with WT p53 demonstrated significant split-dose recovery, whereas Li-Fraumeni fibroblasts and tumour cells with defective G1/S checkpoint had a large S/G2 component and lost the sparing effect of smaller fractions. There was lack of split-dose recovery in NHEJ-deficient cells and DNA-PKcs inhibitor increased sensitivity to split-doses in glioma cells. Furthermore, siRNA knockdown of p53 in fibroblasts reduced split-dose recovery. In summary, cells defective in p53 are less sensitive to radiotherapy fraction size and lack of split-dose recovery in DNA ligase IV and DNA-PKcs mutant cells suggests the dependence of fraction size sensitivity on intact NHEJ.

摘要

最近在乳腺癌和前列腺癌的临床试验中已经证实,每天接受较少但较大剂量(分次剂量)的放射治疗是安全有效的,但这些剂量并不代表针对每个患者的个性化剂量。了解决定分次剂量敏感性的细胞和分子机制对于充分利用这种治疗变量为患者带来益处至关重要。本研究检验的假设是,分次剂量敏感性取决于野生型(WT)p53 的存在和完整的非同源末端连接(NHEJ)。在一系列正常和恶性细胞中使用单次或分割剂量的辐射,通过集落存活测定确定分割剂量恢复情况。具有 WT p53 的正常和肿瘤细胞均显示出明显的分割剂量恢复,而具有缺陷 G1/S 检查点的 Li-Fraumeni 成纤维细胞和肿瘤细胞具有较大的 S/G2 成分,并且失去了较小分次剂量的保护作用。NHEJ 缺陷细胞缺乏分割剂量恢复,并且 DNA-PKcs 抑制剂增加了神经胶质瘤细胞对分割剂量的敏感性。此外,成纤维细胞中 p53 的 siRNA 敲低减少了分割剂量恢复。总之,p53 缺陷的细胞对放射治疗的分次剂量敏感性较低,并且 DNA 连接酶 IV 和 DNA-PKcs 突变细胞缺乏分割剂量恢复表明,分次剂量敏感性依赖于完整的 NHEJ。

https://cdn.ncbi.nlm.nih.gov/pmc/blobs/7ed7/8007815/83817c7c9ea4/41598_2021_86681_Fig1_HTML.jpg

文献AI研究员

20分钟写一篇综述,助力文献阅读效率提升50倍。

立即体验

用中文搜PubMed

大模型驱动的PubMed中文搜索引擎

马上搜索

文档翻译

学术文献翻译模型,支持多种主流文档格式。

立即体验