Suppr超能文献

TP53 的表观遗传调控参与前列腺癌的放射抵抗和 DNA 损伤反应信号转导。

Epigenetic regulation of TP53 is involved in prostate cancer radioresistance and DNA damage response signaling.

机构信息

Cancer Biology & Epigenetics Group, Research Center of IPO Porto (CI-IPOP)/ CI-IPOP@ RISE (Health Research Network), Portuguese Oncology Institute of Porto (IPO-Porto)/Porto Comprehensive Cancer Center Raquel Seruca (Porto.CCC), R. Dr. António Bernardino de Almeida, 4200-072, Porto, Portugal.

Department of Precision Medicine, University of Campania "Luigi Vanvitelli", 80138, Naples, Italy.

出版信息

Signal Transduct Target Ther. 2023 Oct 16;8(1):395. doi: 10.1038/s41392-023-01639-6.

Abstract

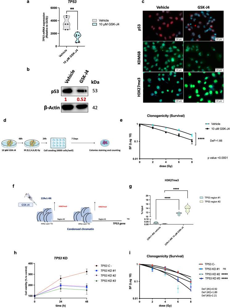
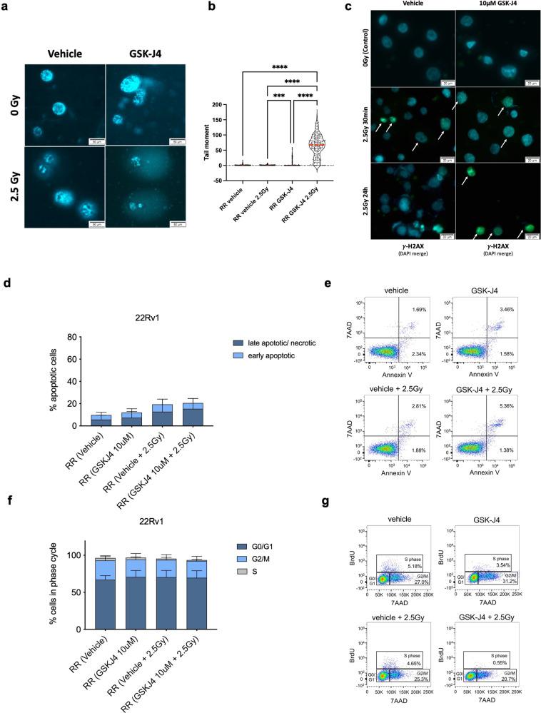
External beam radiotherapy (RT) is a leading first-line therapy for prostate cancer (PCa), and, in recent years, significant advances have been accomplished. However, RT resistance can arise and result in long-term recurrence or disease progression in the worst-case scenario. Thus, making crucial the discovery of new targets for PCa radiosensitization. Herein, we generated a radioresistant PCa cell line, and found p53 to be highly expressed in radioresistant PCa cells, as well as in PCa patients with recurrent/disease progression submitted to RT. Mechanism dissection revealed that RT could promote p53 expression via epigenetic modulation. Specifically, a decrease of H3K27me3 occupancy at TP53 gene promoter, due to increased KDM6B activity, was observed in radioresistant PCa cells. Furthermore, p53 is essential for efficient DNA damage signaling response and cell recovery upon stress induction by prolonged fractionated irradiation. Remarkably, KDM6B inhibition by GSK-J4 significantly decreased p53 expression, consequently attenuating the radioresistant phenotype of PCa cells and hampering in vivo 3D tumor formation. Overall, this work contributes to improve the understanding of p53 as a mediator of signaling transduction in DNA damage repair, as well as the impact of epigenetic targeting for PCa radiosensitization.

摘要

体外放射治疗 (RT) 是前列腺癌 (PCa) 的主要一线治疗方法,近年来取得了重大进展。然而,RT 抵抗可能会出现,并导致长期复发或疾病恶化。因此,发现新的 PCa 放射增敏靶点至关重要。在此,我们构建了一个放射抵抗的 PCa 细胞系,并发现 p53 在放射抵抗的 PCa 细胞以及接受 RT 的复发/疾病进展的 PCa 患者中高度表达。机制研究表明,RT 可以通过表观遗传调节促进 p53 的表达。具体而言,在放射抵抗的 PCa 细胞中观察到,由于 KDM6B 活性增加,TP53 基因启动子上 H3K27me3 占有率降低。此外,p53 对于有效的 DNA 损伤信号转导和在长时间分割照射诱导的应激下细胞恢复至关重要。值得注意的是,GSK-J4 抑制 KDM6B 显著降低了 p53 的表达,从而削弱了 PCa 细胞的放射抵抗表型,并阻碍了体内 3D 肿瘤的形成。总的来说,这项工作有助于提高对 p53 作为 DNA 损伤修复信号转导中介的理解,以及对表观遗传靶向用于 PCa 放射增敏的影响的理解。

https://cdn.ncbi.nlm.nih.gov/pmc/blobs/18db/10577134/6804b658a925/41392_2023_1639_Fig1_HTML.jpg

文献AI研究员

20分钟写一篇综述,助力文献阅读效率提升50倍。

立即体验

用中文搜PubMed

大模型驱动的PubMed中文搜索引擎

马上搜索

文档翻译

学术文献翻译模型,支持多种主流文档格式。

立即体验