Suppr超能文献

解码辐射诱导的神经内分泌前列腺癌细胞亚群中的MUC1和AR轴揭示了新的治疗靶点。

Decoding MUC1 and AR axis in a radiation-induced neuroendocrine prostate cancer cell-subpopulation unveils novel therapeutic targets.

作者信息

Macedo-Silva Catarina, Albuquerque-Castro Ângela, Carriço Iris, Lencart Joana, Carneiro Isa, Altucci Lucia, Lobo João, Miranda-Gonçalves Vera, Henrique Rui, Correia Margareta P, Jerónimo Carmen

机构信息

Cancer Biology & Epigenetics Group, IPO Porto Research Center (CI-IPOP) / CI-IPOP@ RISE, Portuguese Oncology Institute of Porto (IPO Porto) / Porto Comprehensive Cancer Center Raquel Seruca (Porto.CCC), R. Dr. António Bernardino de Almeida, Porto, Portugal.

Doctoral Program in Pathology and Molecular Genetics, ICBAS-School of Medicine and Biomedical Sciences, University of Porto (ICBAS-UP), Rua Jorge Viterbo Ferreira 228, Porto, Portugal.

出版信息

Cell Death Discov. 2025 Jul 3;11(1):306. doi: 10.1038/s41420-025-02597-4.

Abstract

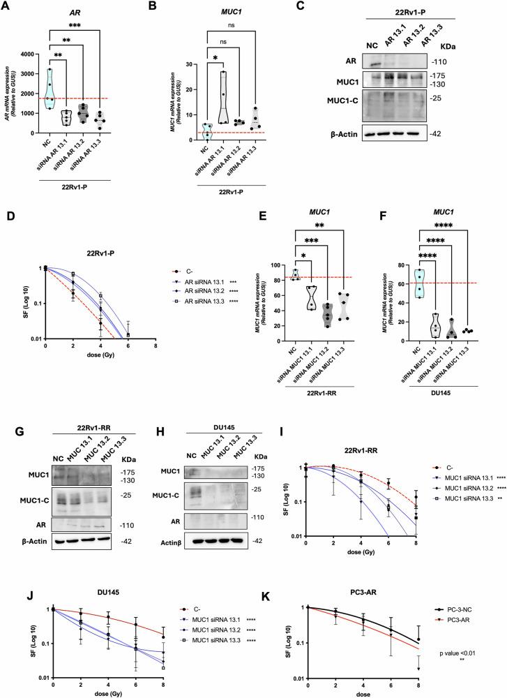
Despite the initial efficacy of radiotherapy (RT) in treating prostate adenocarcinoma (PCa), disease progression can lead to the emergence of neuroendocrine prostate cancer (NEPC) - a highly aggressive malignancy for which standard therapies are mostly ineffective. Although oncogenic MUC1-C is a leading driver of NEPC and of PCa lineage plasticity, its putative role in response to RT, including RT-induced neuroendocrine transdifferentiation (tNED), has not been explored. We thus aimed to explore the interplay between androgen receptor (AR) signaling and MUC1 in PCa progression to NEPC. Firstly, using a radioresistant PCa cell line (22Rv1-RR), we demonstrated that epigenetic suppression of AR signaling led to MUC1/MUC1-C upregulation, which seems to be activated through γSTAT3. MUC1 activation is positively associated with increased expression of neuroendocrine-related markers, including CD56, chromogranin A, synaptophysin, and INSM transcriptional repressor 1 (INSM1). In NEPC tissues and compared to prostate adenocarcinoma, MUC1 was upregulated and negatively correlated with AR, which was suppressed. Finally, proteomic analyses revealed that MUC1 activation upon RT selective pressure led to the acquisition of stemness features, induction of epithelial to mesenchymal transition, and enhancement of basal cell-like traits. Notably, MUC1 knockdown significantly boosted response to RT in both 22Rv1-RR and DU145 cell lines. Moreover, AR-induced overexpression in PC3 cell lines entailed MUC1 downregulation, resulting in attenuated neuroendocrine traits and radioresistance, as well as impaired cell migration and invasion capabilities. Collectively, these results highlight MUC1 as a promising radiosensitization target and may ultimately help overcome therapy resistance and NEPC progression.

摘要

尽管放射疗法(RT)在治疗前列腺腺癌(PCa)方面最初具有疗效,但疾病进展可能导致神经内分泌前列腺癌(NEPC)的出现——这是一种极具侵袭性的恶性肿瘤,标准疗法大多对其无效。虽然致癌性MUC1-C是NEPC和PCa谱系可塑性的主要驱动因素,但其在对RT的反应中的假定作用,包括RT诱导的神经内分泌转分化(tNED),尚未得到探索。因此,我们旨在探讨雄激素受体(AR)信号传导与MUC1在PCa进展为NEPC过程中的相互作用。首先,使用一种耐辐射的PCa细胞系(22Rv1-RR),我们证明AR信号传导的表观遗传抑制导致MUC1/MUC1-C上调,这似乎是通过γSTAT3激活的。MUC1激活与神经内分泌相关标志物的表达增加呈正相关,这些标志物包括CD56、嗜铬粒蛋白A、突触素和INSM转录抑制因子1(INSM1)。在NEPC组织中,与前列腺腺癌相比,MUC1上调且与被抑制的AR呈负相关。最后,蛋白质组学分析表明,RT选择性压力下的MUC1激活导致了干性特征的获得、上皮-间质转化的诱导以及基底细胞样特征的增强。值得注意的是,MUC1敲低显著增强了22Rv1-RR和DU145细胞系对RT的反应。此外,AR诱导的PC3细胞系过表达导致MUC1下调,从而导致神经内分泌特征和放射抗性减弱,以及细胞迁移和侵袭能力受损。总的来说,这些结果突出了MUC1作为一个有前景的放射增敏靶点,最终可能有助于克服治疗抗性和NEPC进展。

https://cdn.ncbi.nlm.nih.gov/pmc/blobs/dfdf/12229644/fa9badd2fdc0/41420_2025_2597_Fig1_HTML.jpg

文献AI研究员

20分钟写一篇综述,助力文献阅读效率提升50倍。

立即体验

用中文搜PubMed

大模型驱动的PubMed中文搜索引擎

马上搜索

文档翻译

学术文献翻译模型,支持多种主流文档格式。

立即体验