Suppr超能文献

脂肪干细胞联合富血小板血浆促进全层皮肤缺损大鼠模型的伤口愈合。

Adipose-derived stem cells combined with platelet-rich plasma enhance wound healing in a rat model of full-thickness skin defects.

机构信息

Department of Plastic Surgery, the First Affiliated Hospital of Fujian Medical University, Fuzhou, 350005, China.

Department of Thyroid and Breast Surgery, the First Affiliated Hospital of Fujian Medical University, Fuzhou, 350005, China.

出版信息

Stem Cell Res Ther. 2021 Apr 6;12(1):226. doi: 10.1186/s13287-021-02257-1.

Abstract

BACKGROUND

Wound healing is impaired in patients with diabetes due to the multifactorial etiology of the disease, which limits the therapeutic efficacy of various approaches. This study hypothesizes that the combination of adipose-derived stem cells (ADSCs) and platelet-rich plasma (PRP) might achieve optimally efficient diabetic wound healing.

METHODS

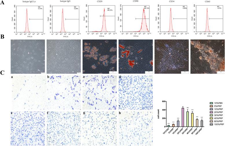
ADSCs were isolated from the adipose tissues of Sprague-Dawley (SD) rats. PRP was prepared by using a two-step centrifugation technique. A diabetic wound model was established on the backs of SD rats to evaluate the effect of ADSCs incorporated into PRP. Hematoxylin and eosin staining, immunofluorescence, and immunohistochemistry were performed to observe the changes in neovascularization. ELISA and Western blot were utilized to detect the angiogenesis-related protein expression levels. The proliferation of endothelial cells was assessed by the MTS assay.

RESULTS

ADSCs incorporated into PRP induced a higher wound closure rate than ADSCs, PRP, and negative control. The expression levels of VEGF, p-STAT3, and SDF-1 in the ADSC+PRP group were higher than those in the other groups. Moreover, the proliferation of endothelial cells was strongly stimulated by treatment with the combination of ADSC-conditioned medium (ADSC-CM) and PRP.

CONCLUSIONS

PRP enhanced diabetic wound healing induced by ADSCs, and its promoting effect involved neovascularization.

摘要

背景

由于糖尿病的多因素病因,患者的伤口愈合受损,这限制了各种方法的治疗效果。本研究假设脂肪来源干细胞(ADSCs)和富含血小板的血浆(PRP)的联合使用可能实现最佳有效的糖尿病伤口愈合。

方法

从 Sprague-Dawley(SD)大鼠的脂肪组织中分离 ADSCs。通过两步离心技术制备 PRP。在 SD 大鼠的背部建立糖尿病伤口模型,以评估掺入 PRP 的 ADSCs 的效果。通过苏木精和伊红染色、免疫荧光和免疫组织化学观察血管新生的变化。ELISA 和 Western blot 用于检测血管生成相关蛋白的表达水平。通过 MTS 测定评估内皮细胞的增殖。

结果

掺入 PRP 的 ADSCs 比 ADSCs、PRP 和阴性对照诱导更高的伤口闭合率。ADSC+PRP 组中 VEGF、p-STAT3 和 SDF-1 的表达水平高于其他组。此外,ADSC 条件培养基(ADSC-CM)和 PRP 的联合处理强烈刺激内皮细胞的增殖。

结论

PRP 增强了 ADSCs 诱导的糖尿病伤口愈合,其促进作用涉及血管新生。

https://cdn.ncbi.nlm.nih.gov/pmc/blobs/c743/8022384/2eb4b01aef52/13287_2021_2257_Fig1_HTML.jpg

文献AI研究员

20分钟写一篇综述,助力文献阅读效率提升50倍。

立即体验

用中文搜PubMed

大模型驱动的PubMed中文搜索引擎

马上搜索

文档翻译

学术文献翻译模型,支持多种主流文档格式。

立即体验