Suppr超能文献

自噬在骨骼肌疾病中的作用。

The Role of Autophagy in Skeletal Muscle Diseases.

作者信息

Xia Qianghua, Huang Xubo, Huang Jieru, Zheng Yongfeng, March Michael E, Li Jin, Wei Yongjie

机构信息

Affiliated Cancer Hospital and Institute of Guangzhou Medical University, Guangzhou, China.

Center for Applied Genomics, The Children's Hospital of Philadelphia, Philadelphia, PA, United States.

出版信息

Front Physiol. 2021 Mar 25;12:638983. doi: 10.3389/fphys.2021.638983. eCollection 2021.

Abstract

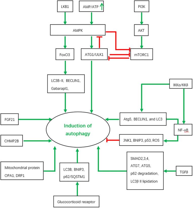
Skeletal muscle is the most abundant type of tissue in human body, being involved in diverse activities and maintaining a finely tuned metabolic balance. Autophagy, characterized by the autophagosome-lysosome system with the involvement of evolutionarily conserved autophagy-related genes, is an important catabolic process and plays an essential role in energy generation and consumption, as well as substance turnover processes in skeletal muscles. Autophagy in skeletal muscles is finely tuned under the tight regulation of diverse signaling pathways, and the autophagy pathway has cross-talk with other pathways to form feedback loops under physiological conditions and metabolic stress. Altered autophagy activity characterized by either increased formation of autophagosomes or inhibition of lysosome-autophagosome fusion can lead to pathological cascades, and mutations in autophagy genes and deregulation of autophagy pathways have been identified as one of the major causes for a variety of skeleton muscle disorders. The advancement of multi-omics techniques enables further understanding of the molecular and biochemical mechanisms underlying the role of autophagy in skeletal muscle disorders, which may yield novel therapeutic targets for these disorders.

摘要

骨骼肌是人体中最丰富的组织类型,参与多种活动并维持精细调节的代谢平衡。自噬以自噬体-溶酶体系统为特征,涉及进化上保守的自噬相关基因,是一个重要的分解代谢过程,在骨骼肌的能量产生和消耗以及物质周转过程中起着至关重要的作用。骨骼肌中的自噬在多种信号通路的严格调控下进行精细调节,并且自噬途径在生理条件和代谢应激下与其他途径相互作用形成反馈回路。以自噬体形成增加或溶酶体-自噬体融合抑制为特征的自噬活性改变可导致病理级联反应,自噬基因的突变和自噬途径的失调已被确定为多种骨骼肌疾病的主要原因之一。多组学技术的进步有助于进一步了解自噬在骨骼肌疾病中作用的分子和生化机制,这可能为这些疾病产生新的治疗靶点。

https://cdn.ncbi.nlm.nih.gov/pmc/blobs/0e4e/8027491/3597dbb71308/fphys-12-638983-g001.jpg

文献AI研究员

20分钟写一篇综述,助力文献阅读效率提升50倍。

立即体验

用中文搜PubMed

大模型驱动的PubMed中文搜索引擎

马上搜索

文档翻译

学术文献翻译模型,支持多种主流文档格式。

立即体验