Suppr超能文献

EZH2介导的微小RNA-375上调通过抑制FOXO1和p53信号通路促进乳腺癌进展

EZH2-Mediated microRNA-375 Upregulation Promotes Progression of Breast Cancer the Inhibition of FOXO1 and the p53 Signaling Pathway.

作者信息

Guan Xin, Shi Aiping, Zou Yabin, Sun Meiyang, Zhan Yue, Dong Yi, Fan Zhimin

机构信息

Department of Breast Surgery, The First Hospital of Jilin University, Changchun, China.

Department of Pathology, The First Hospital of Jilin University, Changchun, China.

出版信息

Front Genet. 2021 Mar 29;12:633756. doi: 10.3389/fgene.2021.633756. eCollection 2021.

Abstract

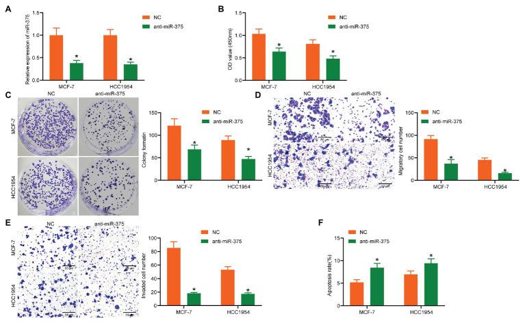
Breast cancer (BC) is the most common gynecologic tumor worldwide where aberrant expression of microRNAs (miRNAs) is frequently involved. Here, we evaluated the function of miR-375 on BC development and the molecules implicated. Differentially expressed genes between tumor and paired normal tissues from BC patients were screened out by microarray analyses. miR-375 was abundantly expressed in BC tissues and cells, and it was correlated with the poor prognosis of patients. Downregulation of miR-375 was introduced into BC cell lines MCF-7 and HCC1954, after which the viability, colony formation, migration, and invasion were suppressed, while the apoptosis of cells was increased, and the xenograft tumors in nude mice were reduced as well. EZH2 increased methylation and phosphorylation of signal transducer and activator of transcription 3 (STAT3) and increased transcription activity of miR-375, while miR-375 directly targeted FOXO1. Either overexpression of EZH2 or downregulation of FOXO1 blocked the functions of anti-miR-375 in cells and animals. FOXO1 was found as an activator of the p53 signaling pathway. This study showed that miR-375 is an important oncogene in BC. EZH2 is an upstream regulator of miR-375 through mediating the methylation of STAT3, while FOXO1 is a downstream target mRNA of miR-375 that activates the p53 signaling pathway to suppress BC development.

摘要

乳腺癌(BC)是全球最常见的妇科肿瘤,其中微小RNA(miRNA)的异常表达经常涉及。在此,我们评估了miR-375在BC发生发展中的作用及其相关分子。通过微阵列分析筛选出BC患者肿瘤组织与配对正常组织之间差异表达的基因。miR-375在BC组织和细胞中大量表达,且与患者预后不良相关。将miR-375的表达下调引入BC细胞系MCF-7和HCC1954后,细胞活力、集落形成、迁移和侵袭受到抑制,而细胞凋亡增加,裸鼠体内的异种移植瘤也减少。EZH2增加信号转导子和转录激活子3(STAT3)的甲基化和磷酸化,并增加miR-375的转录活性,而miR-375直接靶向FOXO1。EZH2的过表达或FOXO1的下调均阻断了抗miR-375在细胞和动物中的功能。FOXO1被发现是p53信号通路的激活剂。本研究表明,miR-375是BC中的一个重要癌基因。EZH2通过介导STAT3的甲基化是miR-375的上游调节因子,而FOXO1是miR-375的下游靶标mRNA,其激活p53信号通路以抑制BC的发展。

https://cdn.ncbi.nlm.nih.gov/pmc/blobs/0463/8041054/09db5c5834a6/fgene-12-633756-g001.jpg

文献AI研究员

20分钟写一篇综述,助力文献阅读效率提升50倍。

立即体验

用中文搜PubMed

大模型驱动的PubMed中文搜索引擎

马上搜索

文档翻译

学术文献翻译模型,支持多种主流文档格式。

立即体验