Suppr超能文献

5-脂氧合酶抑制通过 AKT 信号通路减轻大鼠蛛网膜下腔出血后的炎症和神经元凋亡。

5-Lipoxygenase inhibition reduces inflammation and neuronal apoptosis via AKT signaling after subarachnoid hemorrhage in rats.

机构信息

Department of Neurosurgery, Chongqing Emergency Center, Chongqing University Center Hospital, School of Medicine, Chongqing University, Chongqing, China.

Department of Neurosurgery, The First Affiliated Hospital of Chongqing Medical University, Chongqing, China.

出版信息

Aging (Albany NY). 2021 Apr 20;13(8):11752-11761. doi: 10.18632/aging.202869.

Abstract

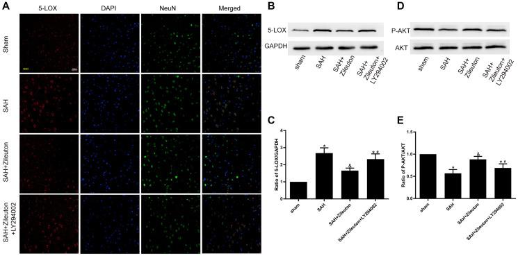
Early brain injury (EBI) is a major contributor to the high mortality and morbidity after subarachnoid hemorrhage (SAH). Inflammatory responses and neuronal apoptosis are important causes of EBI. Because 5- lipoxygenase (5-LOX) is known to be involved various central nervous system diseases, we investigated the effects of 5-LOX inhibition during EBI after SAH. Zileuton and LY294002 were used to inhibit expression of 5-LOX and Akt, respectively. We found that 5-LOX expression was significantly increased in the cytoplasm of cortical neurons after SAH and was accompanied by upregulated expression of the inflammatory factors LTB4, TNF-α, IL-1β and IL-6; upregulation of the pro-apoptotic factor Bax; downregulation of the anti-apoptotic factor Bcl-2; and an increased apoptosis rate. Gastric Zileuton administration significantly suppressed all of those effects and improved neurological function. Zileuton also upregulated activated (phosphorylated) AKT levels, and these beneficial effects of Zileuton were abolished by intracerebroventricular infusion of the PI3K inhibitor LY294002. Taken together, these findings indicate that 5-LOX mediates pro-inflammatory and pro-apoptotic effects that contribute to EBI after SAH and that those effects are suppressed by activation of PI3K/Akt signaling. This suggests targeting 5-LOX may be an effective approach to treating EBI after SAH.

摘要

早期脑损伤(EBI)是蛛网膜下腔出血(SAH)后高死亡率和高发病率的主要原因。炎症反应和神经元凋亡是 EBI 的重要原因。因为 5-脂氧合酶(5-LOX)被认为与各种中枢神经系统疾病有关,所以我们研究了在 SAH 后 EBI 期间抑制 5-LOX 的作用。齐留通和 LY294002 分别用于抑制 5-LOX 和 Akt 的表达。我们发现,SAH 后皮质神经元的细胞质中 5-LOX 表达明显增加,同时炎症因子 LTB4、TNF-α、IL-1β和 IL-6 的表达上调;促凋亡因子 Bax 上调;抗凋亡因子 Bcl-2 下调;细胞凋亡率增加。胃内给予齐留通可显著抑制所有这些作用并改善神经功能。齐留通还上调了激活(磷酸化)AKT 水平,而这些齐留通的有益作用被脑室内注射 PI3K 抑制剂 LY294002 所消除。总之,这些发现表明 5-LOX 介导了促炎和促凋亡作用,这些作用导致了 SAH 后的 EBI,而这些作用被 PI3K/Akt 信号通路的激活所抑制。这表明靶向 5-LOX 可能是治疗 SAH 后 EBI 的有效方法。

https://cdn.ncbi.nlm.nih.gov/pmc/blobs/cbcf/8109136/6e09fb3216b6/aging-13-202869-g001.jpg

文献AI研究员

20分钟写一篇综述,助力文献阅读效率提升50倍。

立即体验

用中文搜PubMed

大模型驱动的PubMed中文搜索引擎

马上搜索

文档翻译

学术文献翻译模型,支持多种主流文档格式。

立即体验