Suppr超能文献

通过cPLA2和5-LOX轴阐明S100A10在CD8 T细胞耗竭和肝癌免疫逃逸中的作用。

Elucidating the role of S100A10 in CD8 T cell exhaustion and HCC immune escape via the cPLA2 and 5-LOX axis.

作者信息

Wang Ganggang, Shen Xiaowei, Jin Wenzhi, Song Chao, Dong Meiyuan, Zhou Zhijie, Wang Xiaoliang

机构信息

Department of Hepatobiliary Surgery, Shanghai Pudong Hospital, Fudan University Pudong Medical Center, 2800 Gongwei Road, Pudong, Shanghai, 201399, China.

Department of General Surgery, QingPu Branch of Zhongshan Hospital Affiliated to Fudan University, QingPu District Central Hospital Shanghai, No. 1158, Gong Yuan Dong Road, Shanghai, 201700, China.

出版信息

Cell Death Dis. 2024 Aug 8;15(8):573. doi: 10.1038/s41419-024-06895-0.

Abstract

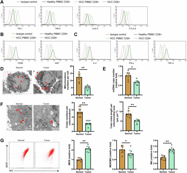
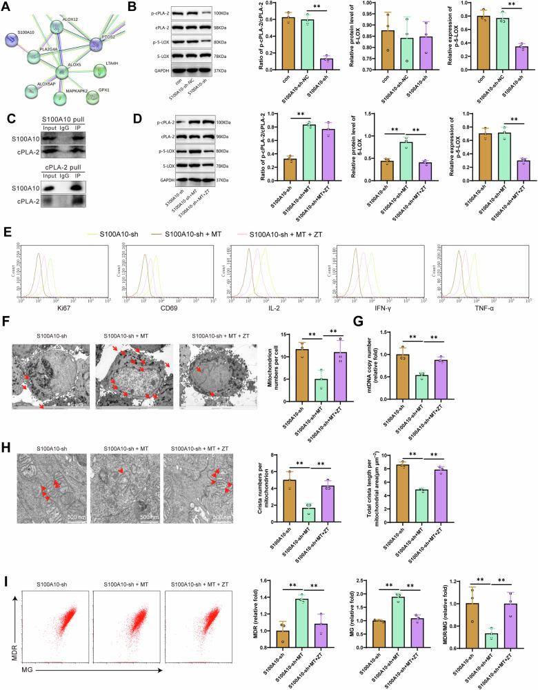
Hepatocellular carcinoma (HCC) is a common malignant tumor with a complex immune evasion mechanism posing a challenge to treatment. The role of the S100A10 gene in various cancers has garnered significant attention. This study aims to elucidate the impact of S100A10 on CD8 T cell exhaustion via the cPLA2 and 5-LOX axis, thereby elucidating its role in immune evasion in HCC. By analyzing the HCC-related data from the GEO and TCGA databases, we identified differentially expressed genes associated with lipid metabolism and developed a prognostic risk model. Subsequently, through RNA-seq and PPI analyses, we determined vital lipid metabolism genes and downstream factors S100A10, ACOT7, and SMS, which were significantly correlated with CD8 T cell infiltration. Given the most significant expression differences, we selected S100A10 for further investigation. Both in vitro and in vivo experiments were conducted, including co-culture experiments of CD8 T cells with MHCC97-L cells, Co-IP experiments, and validation in an HCC mouse model. S100A10 was significantly overexpressed in HCC tissues and potentially regulates CD8 T cell exhaustion and lipid metabolism reprogramming through the cPLA2 and 5-LOX axis. Silencing S100A10 could inhibit CD8 T cell exhaustion, further suppressing immune evasion in HCC. S100A10 may activate the cPLA2 and 5-LOX axis, initiating lipid metabolism reprogramming and upregulating LTB4 levels, thus promoting CD8 T cell exhaustion in HCC tissues, facilitating immune evasion by HCC cells, ultimately impacting the growth and migration of HCC cells. This research highlights the critical role of S100A10 via the cPLA2 and 5-LOX axis in immune evasion in HCC, providing new theoretical foundations and potential targets for diagnosing and treating HCC.

摘要

肝细胞癌(HCC)是一种常见的恶性肿瘤,其免疫逃逸机制复杂,给治疗带来挑战。S100A10基因在各种癌症中的作用已引起广泛关注。本研究旨在阐明S100A10通过cPLA2和5-LOX轴对CD8 T细胞耗竭的影响,从而阐明其在HCC免疫逃逸中的作用。通过分析来自GEO和TCGA数据库的HCC相关数据,我们确定了与脂质代谢相关的差异表达基因,并建立了一个预后风险模型。随后,通过RNA测序和蛋白质-蛋白质相互作用(PPI)分析,我们确定了关键的脂质代谢基因以及下游因子S100A10、ACOT7和SMS,它们与CD8 T细胞浸润显著相关。鉴于表达差异最为显著,我们选择S100A10进行进一步研究。进行了体外和体内实验,包括CD8 T细胞与MHCC97-L细胞的共培养实验、免疫共沉淀(Co-IP)实验以及在HCC小鼠模型中的验证。S100A10在HCC组织中显著过表达,并可能通过cPLA2和5-LOX轴调节CD8 T细胞耗竭和脂质代谢重编程。沉默S100A10可抑制CD8 T细胞耗竭,进一步抑制HCC中的免疫逃逸。S100A10可能激活cPLA2和5-LOX轴,启动脂质代谢重编程并上调白三烯B4(LTB4)水平,从而促进HCC组织中CD8 T细胞耗竭,促进HCC细胞的免疫逃逸,最终影响HCC细胞的生长和迁移。本研究强调了S100A10通过cPLA2和5-LOX轴在HCC免疫逃逸中的关键作用,为HCC的诊断和治疗提供了新的理论基础和潜在靶点。

https://cdn.ncbi.nlm.nih.gov/pmc/blobs/2a5a/11310305/c09890db9735/41419_2024_6895_Fig1_HTML.jpg

文献AI研究员

20分钟写一篇综述,助力文献阅读效率提升50倍。

立即体验

用中文搜PubMed

大模型驱动的PubMed中文搜索引擎

马上搜索

文档翻译

学术文献翻译模型,支持多种主流文档格式。

立即体验