Suppr超能文献

S100A10 通过在细胞外囊泡中转移和调节其蛋白 cargo 促进 HCC 的发展和进展。

S100A10 promotes HCC development and progression via transfer in extracellular vesicles and regulating their protein cargos.

机构信息

Department of Pathology, University of Hong Kong Faculty of Medicine, Hong Kong, Hong Kong.

State Key Laboratory of Liver Research, The University of Hong Kong, Hong Kong, Hong Kong.

出版信息

Gut. 2023 Jul;72(7):1370-1384. doi: 10.1136/gutjnl-2022-327998. Epub 2023 Jan 11.

Abstract

OBJECTIVE

Growing evidence indicates that tumour cells exhibit characteristics similar to their lineage progenitor cells. We found that S100 calcium binding protein A10 (S100A10) exhibited an expression pattern similar to that of liver progenitor genes. However, the role of S100A10 in hepatocellular carcinoma (HCC) progression is unclear. Furthermore, extracellular vesicles (EVs) are critical mediators of tumourigenesis and metastasis, but the extracellular functions of S100A10, particularly those related to EVs (EV-S100A10), are unknown.

DESIGN

The functions and mechanisms of S100A10 and EV-S100A10 in HCC progression were investigated in vitro and in vivo. Neutralising antibody (NA) to S100A10 was used to evaluate the significance of EV-S100A10.

RESULTS

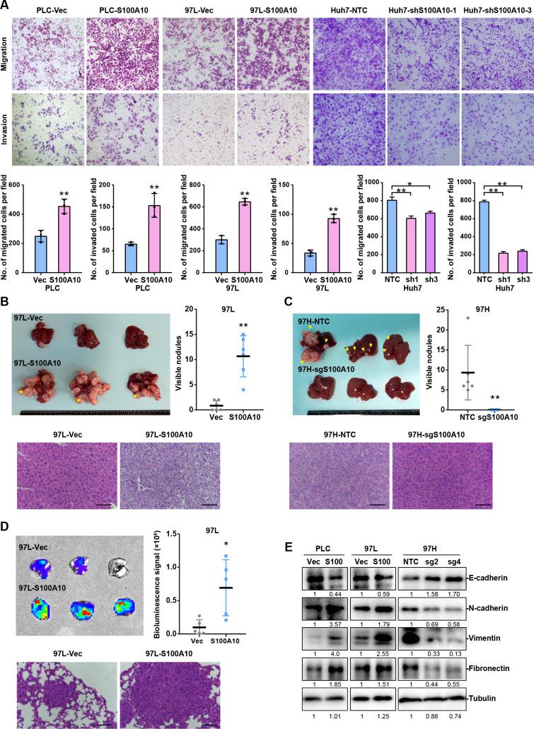
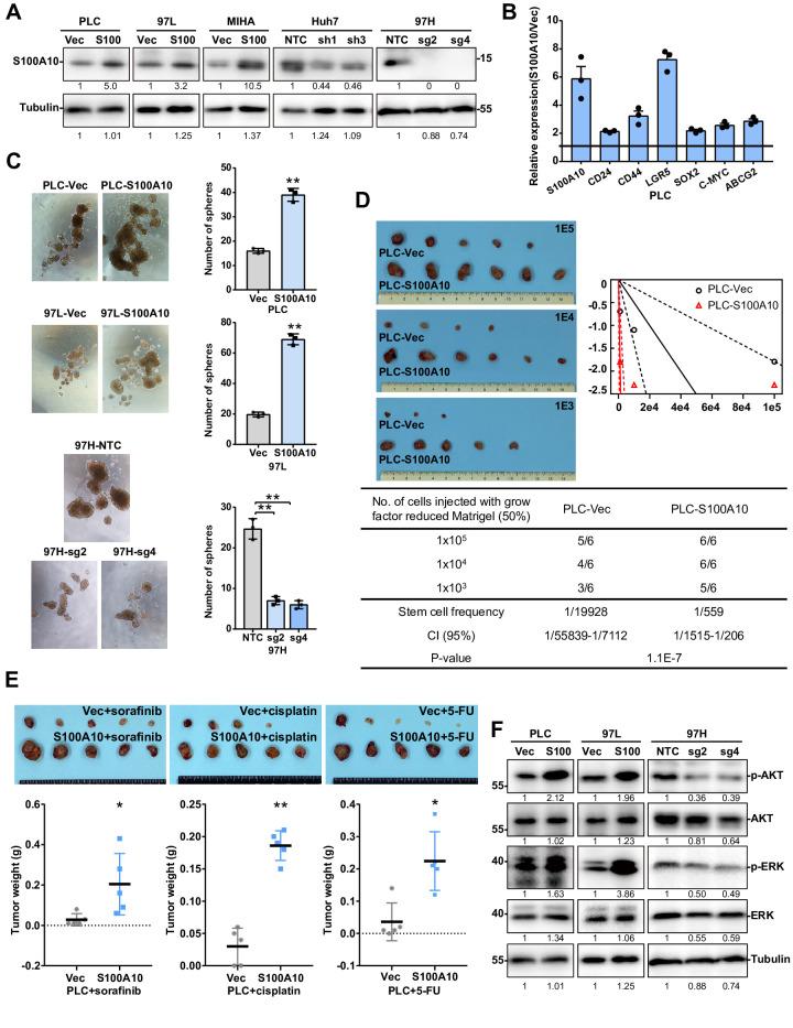
Functionally, S100A10 promoted HCC initiation, self-renewal, chemoresistance and metastasis in vitro and in vivo. Of significance, we found that S100A10 was secreted by HCC cells into EVs both in vitro and in the plasma of patients with HCC. S100A10-enriched EVs enhanced the stemness and metastatic ability of HCC cells, upregulated epidermal growth factor receptor (EGFR), AKT and ERK signalling, and promoted epithelial-mesenchymal transition. EV-S100A10 also functioned as a chemoattractant in HCC cell motility. Of significance, S100A10 governed the protein cargos in EVs and mediated the binding of MMP2, fibronectin and EGF to EV membranes through physical binding with integrin αⅤ. Importantly, blockage of EV-S100A10 with S100A10-NA significantly abrogated these enhancing effects.

CONCLUSION

Altogether, our results uncovered that S100A10 promotes HCC progression significantly via its transfer in EVs and regulating the protein cargoes of EVs. EV-S100A10 may be a potential therapeutic target and biomarker for HCC progression.

摘要

目的

越来越多的证据表明,肿瘤细胞表现出与其祖细胞相似的特征。我们发现 S100 钙结合蛋白 A10(S100A10)的表达模式与肝祖细胞基因相似。然而,S100A10 在肝细胞癌(HCC)进展中的作用尚不清楚。此外,细胞外囊泡(EVs)是肿瘤发生和转移的关键介质,但 S100A10 的细胞外功能,特别是与 EVs 相关的功能(EV-S100A10)尚不清楚。

设计

在体外和体内研究了 S100A10 和 EV-S100A10 在 HCC 进展中的作用和机制。使用 S100A10 的中和抗体(NA)来评估 EV-S100A10 的意义。

结果

功能上,S100A10 在体外和体内促进 HCC 的起始、自我更新、化疗耐药和转移。值得注意的是,我们发现 S100A10 由 HCC 细胞分泌到 EVs 中,无论是在体外还是在 HCC 患者的血浆中。富含 S100A10 的 EVs 增强了 HCC 细胞的干性和转移能力,上调了表皮生长因子受体(EGFR)、AKT 和 ERK 信号,并促进了上皮-间充质转化。EV-S100A10 还作为 HCC 细胞迁移的趋化因子发挥作用。值得注意的是,S100A10 控制 EV 中的蛋白 cargo,并通过与整合素 αV 的物理结合来介导 MMP2、纤连蛋白和 EGF 与 EV 膜的结合。重要的是,用 S100A10-NA 阻断 EV-S100A10 显著阻断了这些增强作用。

结论

总之,我们的研究结果揭示了 S100A10 通过其在 EV 中的转移和调节 EV 的蛋白 cargo 来促进 HCC 的进展。EV-S100A10 可能是 HCC 进展的一个潜在治疗靶点和生物标志物。

https://cdn.ncbi.nlm.nih.gov/pmc/blobs/f286/10314046/bc8416bb4981/gutjnl-2022-327998f01.jpg

文献AI研究员

20分钟写一篇综述,助力文献阅读效率提升50倍。

立即体验

用中文搜PubMed

大模型驱动的PubMed中文搜索引擎

马上搜索

文档翻译

学术文献翻译模型,支持多种主流文档格式。

立即体验