Suppr超能文献

基于单细胞RNA测序和RNA测序的肝癌T细胞预后风险模型及肿瘤免疫微环境的调控

Prognostic risk model of LIHC T-cells based on scRNA-seq and RNA-seq and the regulation of the tumor immune microenvironment.

作者信息

Ding Shoupeng, Yi Xiaomei, Gao Jinghua, Huang Chunxiao, Zheng Shouzhao, Wu Lixian, Cai Zihan

机构信息

Department of Laboratory Medicine, Gutian County Hospital, Gutian, 352200, China.

Department of Laboratory Medicine, Ninghua County General Hospital, Ninghua, 365400, China.

出版信息

Discov Oncol. 2024 Oct 10;15(1):540. doi: 10.1007/s12672-024-01424-z.

Abstract

BACKGROUND

T-cell-related genes play a crucial role in LIHC development. However, a reliable prognostic profile based on risk models of these genes has yet to be identified.

METHODS

Single-cell datasets from both tumor and normal tissue samples were obtained from the GEO database. We identified T-cell marker genes and developed a genetic risk model using the TCGA-LIHC dataset, which was subsequently validated with an independent GEO dataset. We also explored the relationship between risk model predictions and immune responses.

RESULTS

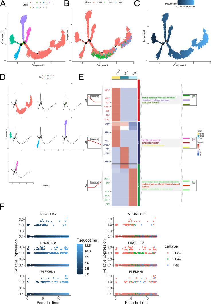
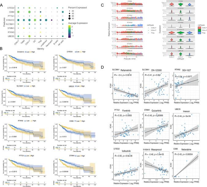
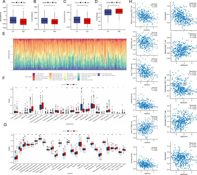
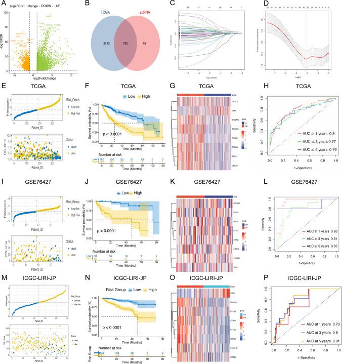
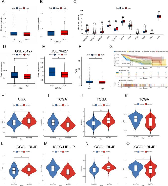
We constructed a prognostic risk model using eight gene features identified through screening 860 T-cell marker genes via scRNA-seq and RNA-seq, which was subsequently integrated with the TCGA dataset. Its validity was independently confirmed using GEO and ICGC datasets. The TCGA dataset was stratified into high-risk and low-risk groups based on the risk model. Multivariate Cox regression analysis confirmed the risk score as an independent prognostic factor. GSEA indicated ribosomal transporter metabolism enrichment in the high-risk group and significant transcriptional activation in the low-risk group. ESTIMATE analysis showed higher ESTIMATE, immune, and stromal scores in the low-risk group, which also exhibited lower tumor purity than the high-risk group. Immunophenotyping revealed distinct patterns of immune cell infiltration and an immunosuppressive environment in the high-risk group.

CONCLUSIONS

This study introduces a T-cell marker-based prognostic risk model for LIHC patients. This model effectively predicted survival outcomes and immunotherapy effectiveness in LIHC patients, aligning with diverse immune responses and the distinct immunological profiles observed in the high-risk group.

摘要

背景

T细胞相关基因在肝癌(LIHC)发展中起关键作用。然而,基于这些基因风险模型的可靠预后特征尚未确定。

方法

从GEO数据库获取肿瘤和正常组织样本的单细胞数据集。我们鉴定了T细胞标记基因,并使用TCGA-LIHC数据集开发了遗传风险模型,随后用独立的GEO数据集进行验证。我们还探讨了风险模型预测与免疫反应之间的关系。

结果

我们通过单细胞RNA测序(scRNA-seq)和RNA测序筛选860个T细胞标记基因,确定了8个基因特征,构建了预后风险模型,随后将其与TCGA数据集整合。使用GEO和ICGC数据集独立证实了其有效性。根据风险模型将TCGA数据集分为高风险组和低风险组。多变量Cox回归分析证实风险评分是独立的预后因素。基因集富集分析(GSEA)表明高风险组核糖体转运蛋白代谢富集,低风险组有显著的转录激活。ESTIMATE分析显示低风险组的ESTIMATE、免疫和基质评分较高,其肿瘤纯度也低于高风险组。免疫表型分析揭示了高风险组免疫细胞浸润的不同模式和免疫抑制环境。

结论

本研究为LIHC患者引入了一种基于T细胞标记的预后风险模型。该模型有效预测了LIHC患者的生存结果和免疫治疗效果,与不同的免疫反应以及高风险组中观察到的独特免疫特征一致。

https://cdn.ncbi.nlm.nih.gov/pmc/blobs/979b/11467143/235744b8b61c/12672_2024_1424_Fig1_HTML.jpg

文献AI研究员

20分钟写一篇综述,助力文献阅读效率提升50倍。

立即体验

用中文搜PubMed

大模型驱动的PubMed中文搜索引擎

马上搜索

文档翻译

学术文献翻译模型,支持多种主流文档格式。

立即体验