Suppr超能文献

TAZ-CAMTA1 和 YAP-TFE3 通过募集 ATAC 组蛋白乙酰转移酶复合物来改变 TAZ/YAP 转录组。

TAZ-CAMTA1 and YAP-TFE3 alter the TAZ/YAP transcriptome by recruiting the ATAC histone acetyltransferase complex.

机构信息

Department of Pathology, University of Iowa, Iowa City, United States.

Cancer Biology Graduate Program, University of Iowa, Iowa City, United States.

出版信息

Elife. 2021 Apr 29;10:e62857. doi: 10.7554/eLife.62857.

Abstract

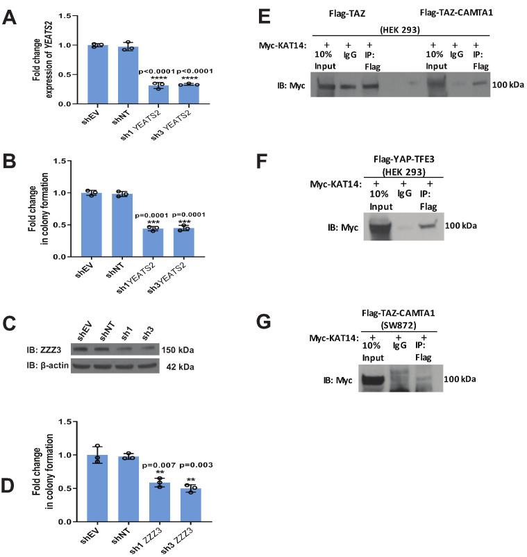
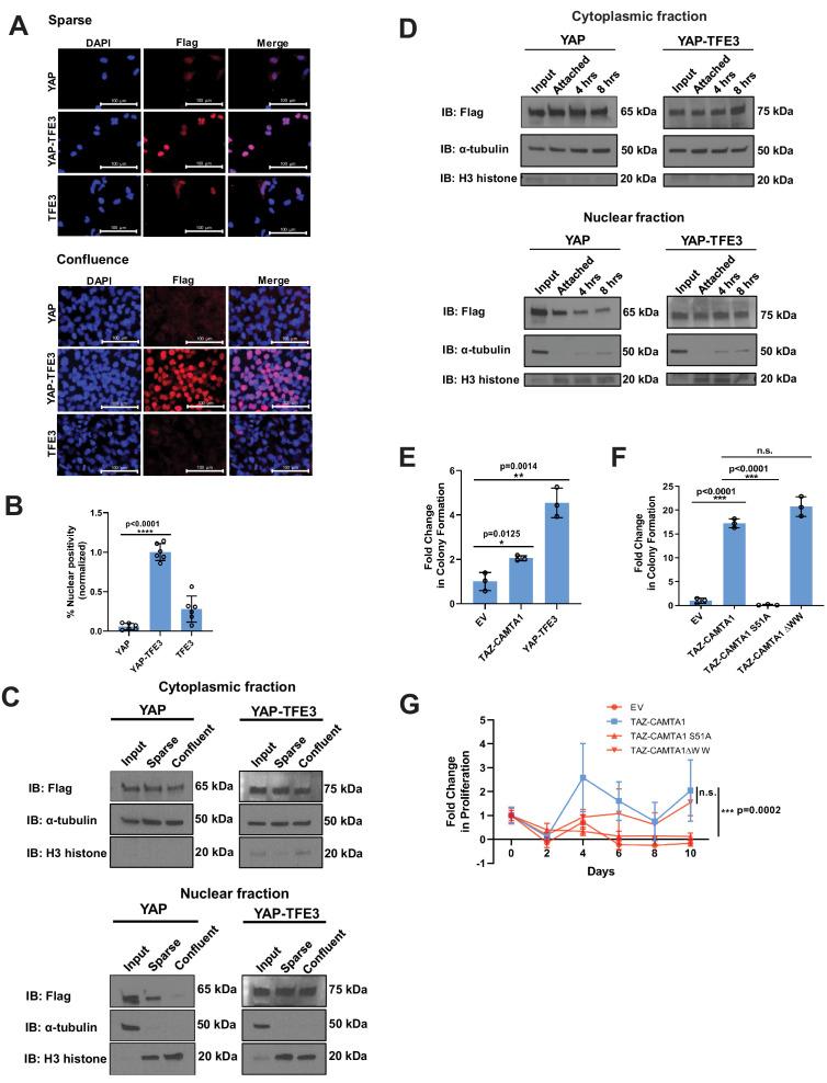
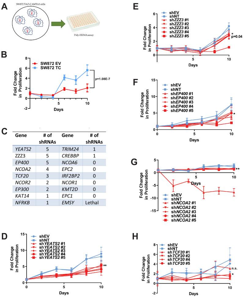
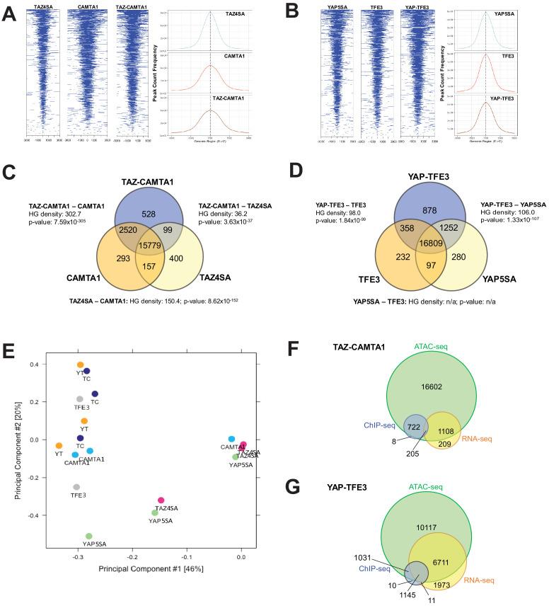
Epithelioid hemangioendothelioma (EHE) is a vascular sarcoma that metastasizes early in its clinical course and lacks an effective medical therapy. The TAZ-CAMTA1 and YAP-TFE3 fusion proteins are chimeric transcription factors and initiating oncogenic drivers of EHE. A combined proteomic/genetic screen in human cell lines identified YEATS2 and ZZZ3, components of the daontaining histone acetyltransferase (ATAC) complex, as key interactors of both fusion proteins despite the dissimilarity of the C terminal fusion partners CAMTA1 and TFE3. Integrative next-generation sequencing approaches in human and murine cell lines showed that the fusion proteins drive a unique transcriptome by simultaneously hyperactivating a TEAD-based transcriptional program and modulating the chromatin environment via interaction with the ATAC complex. Interaction of the ATAC complex with both fusion proteins indicates that it is a key oncogenic driver and unifying enzymatic therapeutic target for this sarcoma. This study presents an approach to mechanistically dissect how chimeric transcription factors drive the formation of human cancers.

摘要

上皮样血管内皮细胞瘤(EHE)是一种血管肉瘤,在其临床病程早期就发生转移,并且缺乏有效的医学治疗方法。TAZ-CAMTA1 和 YAP-TFE3 融合蛋白是嵌合转录因子,是 EHE 的起始致癌驱动因子。在人细胞系中的联合蛋白质组学/遗传学筛选鉴定出 YEATS2 和 ZZZ3,它们是包含组蛋白乙酰转移酶(ATAC)复合物的组件,尽管 C 端融合伴侣 CAMTA1 和 TFE3 不同,但它们是两种融合蛋白的关键相互作用因子。人类和鼠类细胞系中的综合下一代测序方法表明,融合蛋白通过同时超激活基于 TEAD 的转录程序并通过与 ATAC 复合物相互作用来调节染色质环境,从而驱动独特的转录组。ATAC 复合物与两种融合蛋白的相互作用表明,它是该肉瘤的关键致癌驱动因子和统一的酶治疗靶标。这项研究提出了一种从机制上剖析嵌合转录因子如何驱动人类癌症形成的方法。

https://cdn.ncbi.nlm.nih.gov/pmc/blobs/97f5/8143797/2a4659180f2a/elife-62857-fig1.jpg

文献AI研究员

20分钟写一篇综述,助力文献阅读效率提升50倍。

立即体验

用中文搜PubMed

大模型驱动的PubMed中文搜索引擎

马上搜索

文档翻译

学术文献翻译模型,支持多种主流文档格式。

立即体验