Suppr超能文献

微小RNA-193a-3p通过靶向ALKBH5调控AKT2信号通路以抑制胶质瘤细胞生长并促进其凋亡。

miRNA-193a-3p Regulates the AKT2 Pathway to Inhibit the Growth and Promote the Apoptosis of Glioma Cells by Targeting ALKBH5.

作者信息

Cui Yong, Wang Qi, Lin Jing, Zhang Lei, Zhang Chi, Chen Huairui, Qian Jun, Luo Chun

机构信息

Department of Neurosurgery, Third Affiliated Hospital of Naval Medical University, Shanghai, China.

Department of Neurosurgery, Shanghai Tongji Hospital, Tongji University School of Medicine, Shanghai, China.

出版信息

Front Oncol. 2021 Apr 23;11:600451. doi: 10.3389/fonc.2021.600451. eCollection 2021.

Abstract

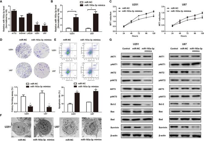
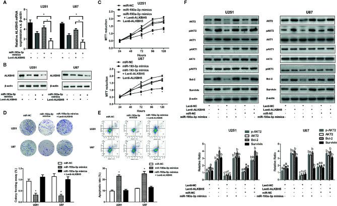
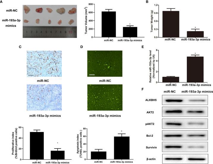
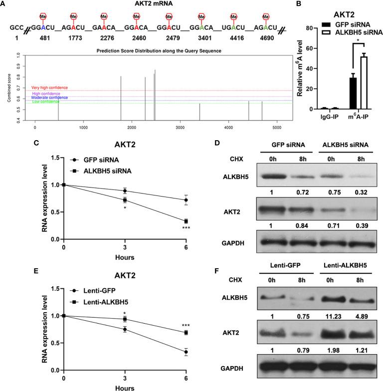
Emerging evidence indicates that microRNA (miR)-193a-3p is involved in the tumor progression of various cancers. However, the biological functions and precise molecular mechanisms of miR-193a-3p in gliomas have not been well documented. Accordingly, this study focused on the tumor suppressor role and molecular mechanisms of miR-193a-3p in glioma cells. miR-193a-3p expression was determined by qRT-PCR in glioma tissues and cell lines. U251 and U87 glioma cells were transfected with a miR-193a-3p mimic. The effects of miR-193a-3p on cell growth and apoptosis were investigated using MTT, colony-forming, and flow cytometry assays. Overexpression of miR-193a-3p in U87 cells also significantly suppressed tumorigenicity and induced apoptosis in the xenograft mouse model. Luciferase assays were conducted to determine if ALKBH5 is a direct target of miR-193a-3p in glioma cells. Immunoprecipitation was used to explore the interaction between ALKBH5 and RAC-serine/threonine-protein kinase 2 (AKT2) in glioma cells. miR-193a-3p was downregulated in glioma tissues and cell lines. miR-193a-3p treatment suppressed proliferation and promoted apoptosis in both U251 and U87 cells. Bioinformatics analysis and luciferase reporter assay identified a novel miR-193a-3p target, ALKBH5. Notably, the antitumor effect of miR-193a-3p transfection in glioma cells may be due to the miR-193a-3p-induced inhibition of AKT2 expression caused by the suppression of ALKBH5 expression. Furthermore, immunoprecipitation indicated that ALKBH5 physically interacted with AKT2 through an RNA-independent mechanism in glioma cells. miR-193a-3p directly targets ALKBH5 to inhibit the growth and promote the apoptosis of glioma cells by suppressing the AKT2 pathway both and , and the physical interaction between ALKBH5 and AKT2 is essential for suppressing cell apoptosis by upregulating miR-193a-3p in glioma cells. Our study revealed that the antitumor effects of miR-193a-3p on glioma cells is due to ALKBH5 mediation of the AKT2-induced intrinsic apoptosis signaling pathway.

摘要

新出现的证据表明,微小RNA(miR)-193a-3p参与了多种癌症的肿瘤进展。然而,miR-193a-3p在胶质瘤中的生物学功能和精确分子机制尚未得到充分记录。因此,本研究聚焦于miR-193a-3p在胶质瘤细胞中的肿瘤抑制作用及分子机制。通过qRT-PCR检测胶质瘤组织和细胞系中miR-193a-3p的表达。用miR-193a-3p模拟物转染U251和U87胶质瘤细胞。采用MTT、集落形成和流式细胞术检测miR-193a-3p对细胞生长和凋亡的影响。U87细胞中miR-193a-3p的过表达在异种移植小鼠模型中也显著抑制了肿瘤发生并诱导了凋亡。进行荧光素酶报告基因检测以确定ALKBH5是否为胶质瘤细胞中miR-193a-3p的直接靶点。采用免疫沉淀法探讨胶质瘤细胞中ALKBH5与RAC-丝氨酸/苏氨酸蛋白激酶2(AKT2)之间的相互作用。miR-193a-3p在胶质瘤组织和细胞系中表达下调。miR-193a-3p处理抑制了U251和U87细胞的增殖并促进了凋亡。生物信息学分析和荧光素酶报告基因检测鉴定出一个新的miR-193a-3p靶点ALKBH5。值得注意的是,miR-193a-3p转染对胶质瘤细胞的抗肿瘤作用可能是由于miR-193a-3p通过抑制ALKBH5表达诱导AKT2表达受抑制所致。此外,免疫沉淀表明,在胶质瘤细胞中,ALKBH5通过一种不依赖RNA的机制与AKT2发生物理相互作用。miR-193a-3p直接靶向ALKBH5,通过抑制AKT2途径抑制胶质瘤细胞生长并促进其凋亡,并且ALKBH5与AKT2之间的物理相互作用对于上调miR-193a-3p抑制胶质瘤细胞凋亡至关重要。我们的研究表明,miR-193a-3p对胶质瘤细胞的抗肿瘤作用是由于ALKBH5介导了AKT2诱导的内源性凋亡信号通路。

https://cdn.ncbi.nlm.nih.gov/pmc/blobs/92d9/8103841/b52e97531d3e/fonc-11-600451-g001.jpg

文献AI研究员

20分钟写一篇综述,助力文献阅读效率提升50倍。

立即体验

用中文搜PubMed

大模型驱动的PubMed中文搜索引擎

马上搜索

文档翻译

学术文献翻译模型,支持多种主流文档格式。

立即体验