Suppr超能文献

高频头部撞击导致小鼠慢性突触适应和长期认知障碍。

High-frequency head impact causes chronic synaptic adaptation and long-term cognitive impairment in mice.

机构信息

Interdisciplinary Program in Neuroscience, Georgetown University Medical Center, Washington, DC, USA.

Department of Neuroscience, Georgetown University Medical Center, Washington, DC, USA.

出版信息

Nat Commun. 2021 May 10;12(1):2613. doi: 10.1038/s41467-021-22744-6.

Abstract

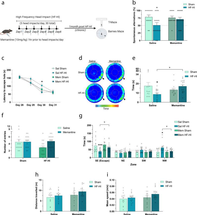
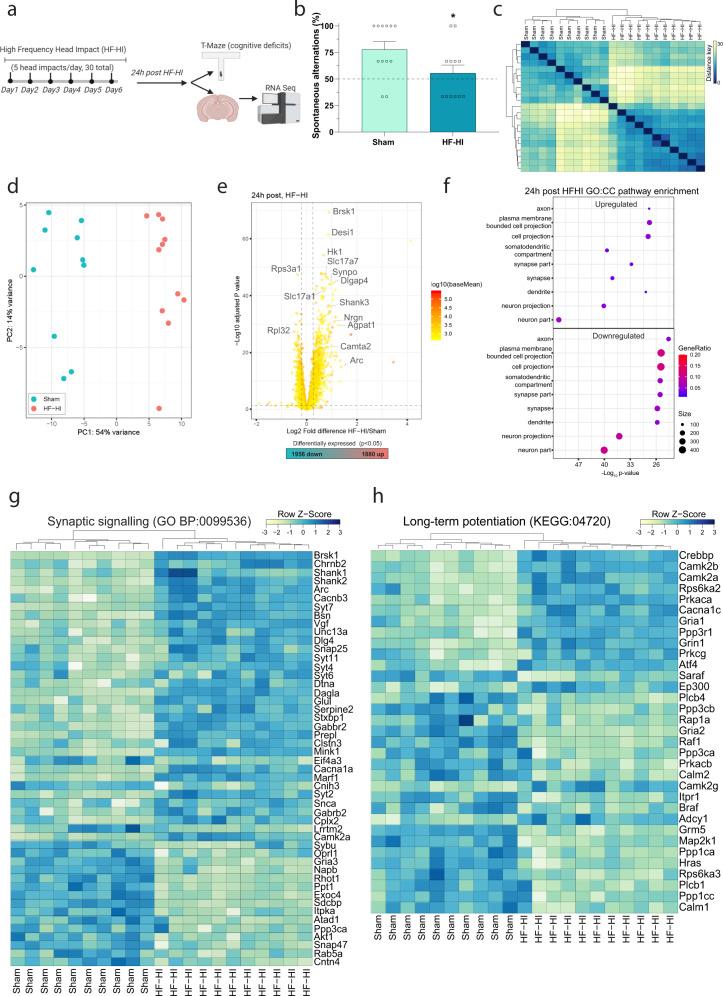
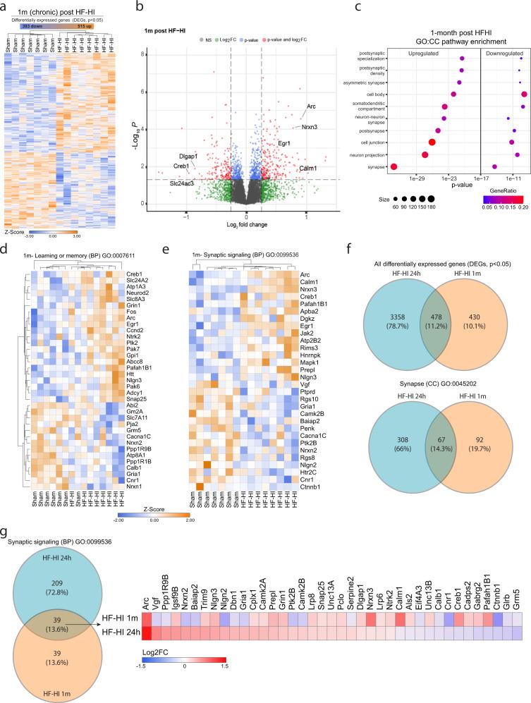
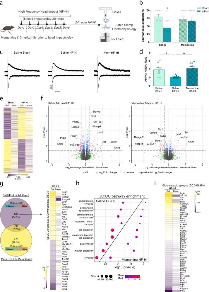
Repeated head impact exposure can cause memory and behavioral impairments. Here, we report that exposure to non-damaging, but high frequency, head impacts can alter brain function in mice through synaptic adaptation. High frequency head impact mice develop chronic cognitive impairments in the absence of traditional brain trauma pathology, and transcriptomic profiling of mouse and human chronic traumatic encephalopathy brain reveal that synapses are strongly affected by head impact. Electrophysiological analysis shows that high frequency head impacts cause chronic modification of the AMPA/NMDA ratio in neurons that underlie the changes to cognition. To demonstrate that synaptic adaptation is caused by head impact-induced glutamate release, we pretreated mice with memantine prior to head impact. Memantine prevents the development of the key transcriptomic and electrophysiological signatures of high frequency head impact, and averts cognitive dysfunction. These data reveal synapses as a target of high frequency head impact in human and mouse brain, and that this physiological adaptation in response to head impact is sufficient to induce chronic cognitive impairment in mice.

摘要

反复的头部撞击会导致记忆力和行为障碍。在这里,我们报告称,非破坏性但高频的头部撞击会通过突触适应改变小鼠的大脑功能。高频头部撞击小鼠在没有传统脑创伤病理学的情况下会出现慢性认知障碍,对小鼠和人类慢性创伤性脑病大脑的转录组分析表明,突触受到头部撞击的强烈影响。电生理分析表明,高频头部撞击导致神经元中 AMPA/NMDA 比值的慢性改变,这是认知变化的基础。为了证明突触适应是由头部撞击引起的谷氨酸释放引起的,我们在头部撞击前用美金刚预处理小鼠。美金刚可预防高频头部撞击的关键转录组和电生理特征的发展,并避免认知功能障碍。这些数据表明突触是人类和小鼠大脑中高频头部撞击的靶点,而这种对头部撞击的生理适应足以在小鼠中引起慢性认知障碍。

https://cdn.ncbi.nlm.nih.gov/pmc/blobs/623b/8110563/4de89158e0cf/41467_2021_22744_Fig1_HTML.jpg

文献AI研究员

20分钟写一篇综述,助力文献阅读效率提升50倍。

立即体验

用中文搜PubMed

大模型驱动的PubMed中文搜索引擎

马上搜索

文档翻译

学术文献翻译模型,支持多种主流文档格式。

立即体验