Suppr超能文献

Warburg 效应促进外泌体 circ_0072083 的释放,通过多种途径上调 NANGO 表达,增强胶质瘤对替莫唑胺的耐药性。

Warburg effect-promoted exosomal circ_0072083 releasing up-regulates NANGO expression through multiple pathways and enhances temozolomide resistance in glioma.

机构信息

Department of Neurosurgery, The First Affiliated Hospital of Fujian Medical University, Fuzhou, 350001, Fujian, People's Republic of China.

Fujian Provincial Key Laboratory of Precision Medicine for Cancer, Fuzhou, 350001, Fujian, People's Republic of China.

出版信息

J Exp Clin Cancer Res. 2021 May 11;40(1):164. doi: 10.1186/s13046-021-01942-6.

Abstract

BACKGROUND

Temozolomide (TMZ) resistance limits its application in glioma. Exosome can carry circular RNAs (circRNAs) to regulate drug resistance via sponging microRNAs (miRNAs). miRNAs can control mRNA expression by regulate the interaction with 3'UTR and methylation. Nanog homeobox (NANOG) is an important biomarker for TMZ resistance. Hitherto, it is unknown about the role of exosomal hsa_circ_0072083 (circ_0072083) in TMZ resistance in glioma, and whether it is associated with NANOG via regulating miRNA sponge and methylation.

METHODS

TMZ-resistant (n = 36) and sensitive (n = 33) patients were recruited. The sensitive cells and constructed resistant cells were cultured and exposed to TMZ. circ_0072083, miR-1252-5p, AlkB homolog H5 (ALKBH5) and NANOG levels were examined via quantitative reverse transcription polymerase chain reaction and western blot. The half maximal inhibitory concentration (IC50) of TMZ, cell proliferation, apoptosis, migration and invasion were analyzed via Cell Counting Kit-8, colony formation, flow cytometry, wound healing and transwell assays. The in vivo function was assessed using xenograft model. The N6-methyladenosine (m6A) level was analyzed via methylated RNA immunoprecipitation (MeRIP). Target relationship was investigated via dual-luciferase reporter assay and RNA immunoprecipitation. Warburg effect was investigated via lactate production, glucose uptake and key enzymes expression. Exosome was isolated and confirmed via transmission electron microscopy and specific protein expression.

RESULTS

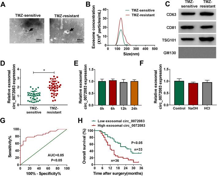
circ_0072083 expression was increased in TMZ-resistant glioma tissues and cells. circ_0072083 knockdown restrained the resistance of resistant cells via decreasing IC50 of TMZ, proliferation, migration, invasion and xenograft tumor growth and increasing apoptosis. circ_0072083 silence reduced NANOG expression via blocking ALKBH5-mediated demethylation. circ_0072083 could regulate NANOG and ALKBH5 via targeting miR-1252-5p to control TMZ resistance. Warburg effect promoted the release of exosomal circ_0072083 in resistant cells. Exosomal circ_0072083 from resistant cells increased the resistance of sensitive cells to TMZ in vitro and xenograft model. Exosomal circ_0072083 level was enhanced in resistant patients, and it had a diagnostic value and indicated a lower overall survival in glioma.

CONCLUSION

Exosomal circ_0072083 promoted TMZ resistance via increasing NANOG via regulating miR-1252-5p-mediated degradation and demethylation in glioma.

摘要

背景

替莫唑胺(TMZ)耐药限制了其在神经胶质瘤中的应用。外泌体可以通过海绵吸附微小 RNA(miRNA)携带环状 RNA(circRNA)来调节药物耐药性。miRNA 可以通过调控与 3'UTR 的相互作用和甲基化来控制 mRNA 的表达。Nanog 同源盒(NANOG)是 TMZ 耐药的一个重要生物标志物。迄今为止,尚不清楚外泌体 hsa_circ_0072083(circ_0072083)在神经胶质瘤 TMZ 耐药中的作用,以及它是否通过调节 miRNA 海绵吸附和甲基化与 NANOG 有关。

方法

招募了 36 例 TMZ 耐药(n=36)和 33 例敏感(n=33)患者。培养敏感细胞和构建的耐药细胞,并暴露于 TMZ。通过定量逆转录聚合酶链反应和 Western blot 检测 circ_0072083、miR-1252-5p、AlkB 同源物 H5(ALKBH5)和 NANOG 水平。通过细胞计数试剂盒-8、集落形成、流式细胞术、划痕愈合和 Transwell 测定分析 TMZ 的半最大抑制浓度(IC50)、细胞增殖、凋亡、迁移和侵袭。通过异种移植模型评估体内功能。通过甲基化 RNA 免疫沉淀(MeRIP)分析 N6-甲基腺苷(m6A)水平。通过双荧光素酶报告基因检测和 RNA 免疫沉淀研究靶标关系。通过乳酸生成、葡萄糖摄取和关键酶表达研究沃伯格效应。通过透射电子显微镜和特定蛋白表达鉴定外泌体并进行确认。

结果

TMZ 耐药神经胶质瘤组织和细胞中 circ_0072083 表达增加。circ_0072083 敲低通过降低 TMZ 的 IC50、增殖、迁移、侵袭和异种移植肿瘤生长以及增加凋亡来抑制耐药细胞的耐药性。circ_0072083 沉默通过阻断 ALKBH5 介导的去甲基化减少 NANOG 表达。circ_0072083 通过靶向 miR-1252-5p 调节 NANOG 和 ALKBH5 来发挥作用,以控制 TMZ 耐药性。沃伯格效应促进了耐药细胞中外泌体 circ_0072083 的释放。耐药细胞来源的外泌体 circ_0072083 增加了敏感细胞对 TMZ 的耐药性,无论是在体外还是在异种移植模型中。耐药患者中外泌体 circ_0072083 水平升高,具有诊断价值,并预示神经胶质瘤患者总体生存率降低。

结论

外泌体 circ_0072083 通过调节 miR-1252-5p 介导的降解和去甲基化增加 NANOG,从而在神经胶质瘤中促进 TMZ 耐药。

https://cdn.ncbi.nlm.nih.gov/pmc/blobs/ca96/8111743/178cd0218c25/13046_2021_1942_Fig1_HTML.jpg

文献AI研究员

20分钟写一篇综述,助力文献阅读效率提升50倍。

立即体验

用中文搜PubMed

大模型驱动的PubMed中文搜索引擎

马上搜索

文档翻译

学术文献翻译模型,支持多种主流文档格式。

立即体验