Suppr超能文献

溃疡性结肠炎中与结肠炎相关发育异常相关的关键基因和生物学过程的鉴定。

Identification of key genes and biological processes contributing to colitis associated dysplasia in ulcerative colitis.

作者信息

Zhang Di, Yan Pengguang, Han Taotao, Cheng Xiaoyun, Li Jingnan

机构信息

Department of Gastroenterology, Peking Union Medical College Hospital, Peking Union Medical College, Chinese Academy of Medical Sciences, Beijing, China.

Key Laboratory of Gut Microbiota Translational Medicine Research, Chinese Academy of Medical Sciences, Beijing, China.

出版信息

PeerJ. 2021 Apr 27;9:e11321. doi: 10.7717/peerj.11321. eCollection 2021.

Abstract

BACKGROUND

Ulcerative colitis-associated colorectal cancer (UC-CRC) is a life-threatening complication of ulcerative colitis (UC). The mechanisms underlying UC-CRC remain to be elucidated. The purpose of this study was to explore the key genes and biological processes contributing to colitis-associated dysplasia (CAD) or carcinogenesis in UC via database mining, thus offering opportunities for early prediction and intervention of UC-CRC.

METHODS

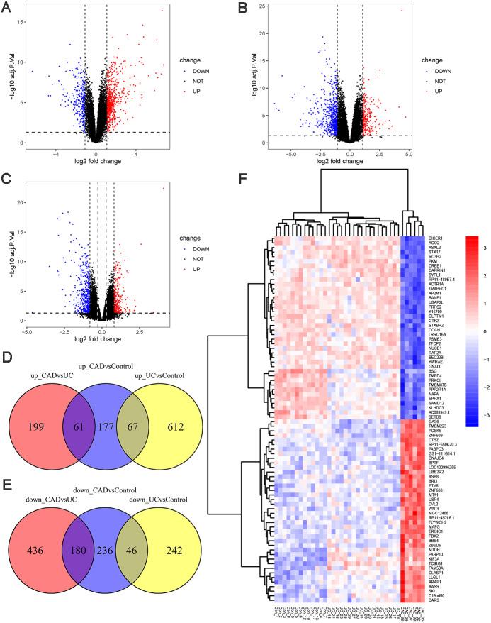
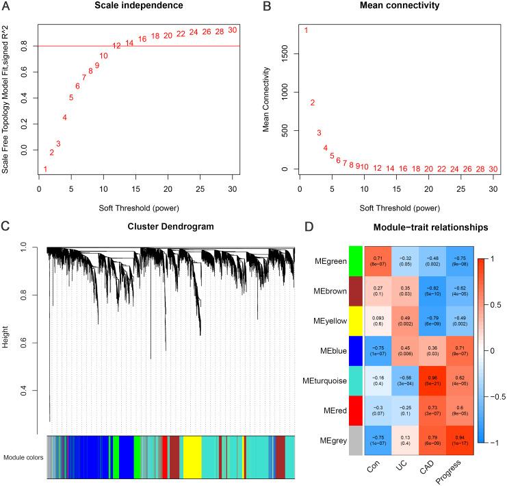
Microarray datasets (GSE47908 and GSE87466) were downloaded from Gene Expression Omnibus (GEO). Differentially expressed genes (DEGs) between groups of GSE47908 were identified using the "limma" R package. Weighted gene co-expression network analysis (WGCNA) based on DEGs between the CAD and control groups was conducted subsequently. Functional enrichment analysis was performed, and hub genes of selected modules were identified using the "clusterProfiler" R package. Single-gene gene set enrichment analysis (GSEA) was conducted to predict significant biological processes and pathways associated with the specified gene.

RESULTS

Six functional modules were identified based on 4929 DEGs. Green and blue modules were selected because of their consistent correlation with UC and CAD, and the highest correlation coefficient with the progress of UC-associated carcinogenesis. Functional enrichment analysis revealed that genes of these two modules were significantly enriched in biological processes, including mitochondrial dysfunction, cell-cell junction, and immune responses. However, GSEA based on differential expression analysis between sporadic colorectal cancer (CRC) and normal controls from The Cancer Genome Atlas (TCGA) indicated that mitochondrial dysfunction may not be the major carcinogenic mechanism underlying sporadic CRC. Thirteen hub genes (, , , , , , , , , , , , and ) were identified. Their expression trends were validated in UC patients of GSE87466, and their potential carcinogenic effects in UC were supported by their known functions and other relevant studies reported in the literature. Single-gene GSEA indicated that biological processes and Kyoto Encyclopedia of Genes and Genomes (KEGG) pathways related to angiogenesis and immune response were positively correlated with the upregulation of , whereas those related to mitochondrial function and energy metabolism were negatively correlated with the upregulation of .

CONCLUSIONS

Using WGCNA, this study found two gene modules that were significantly correlated with CAD, of which 13 hub genes were identified as the potential key genes. The critical biological processes in which the genes of these two modules were significantly enriched include mitochondrial dysfunction, cell-cell junction, and immune responses. , a transcription factor related to mitochondrial function and cancers, may play a central role in UC-associated carcinogenesis.

摘要

背景

溃疡性结肠炎相关结直肠癌(UC-CRC)是溃疡性结肠炎(UC)的一种危及生命的并发症。UC-CRC的潜在机制仍有待阐明。本研究的目的是通过数据库挖掘探索导致UC中结肠炎相关发育异常(CAD)或致癌作用的关键基因和生物学过程,从而为UC-CRC的早期预测和干预提供机会。

方法

从基因表达综合数据库(GEO)下载微阵列数据集(GSE47908和GSE87466)。使用“limma”R包鉴定GSE47908组间的差异表达基因(DEG)。随后基于CAD组和对照组之间的DEG进行加权基因共表达网络分析(WGCNA)。进行功能富集分析,并使用“clusterProfiler”R包鉴定所选模块的核心基因。进行单基因基因集富集分析(GSEA)以预测与指定基因相关的重要生物学过程和途径。

结果

基于4929个DEG鉴定出六个功能模块。选择绿色和蓝色模块是因为它们与UC和CAD具有一致的相关性,并且与UC相关致癌作用的进展具有最高的相关系数。功能富集分析表明,这两个模块的基因在生物学过程中显著富集,包括线粒体功能障碍、细胞间连接和免疫反应。然而,基于癌症基因组图谱(TCGA)中散发性结直肠癌(CRC)与正常对照之间的差异表达分析的GSEA表明,线粒体功能障碍可能不是散发性CRC的主要致癌机制。鉴定出13个核心基因(,,,,,,,,,,,,和)。它们的表达趋势在GSE87466的UC患者中得到验证,并且它们在UC中的潜在致癌作用得到其已知功能和文献中报道的其他相关研究的支持。单基因GSEA表明,与血管生成和免疫反应相关的生物学过程和京都基因与基因组百科全书(KEGG)途径与的上调呈正相关,而与线粒体功能和能量代谢相关的生物学过程和KEGG途径与的上调呈负相关。

结论

本研究使用WGCNA发现了两个与CAD显著相关的基因模块,其中鉴定出13个核心基因作为潜在关键基因。这两个模块的基因显著富集的关键生物学过程包括线粒体功能障碍、细胞间连接和免疫反应。作为与线粒体功能和癌症相关的转录因子,可能在UC相关致癌作用中起核心作用。

https://cdn.ncbi.nlm.nih.gov/pmc/blobs/91c6/8086577/a527b7b53187/peerj-09-11321-g001.jpg

文献AI研究员

20分钟写一篇综述,助力文献阅读效率提升50倍。

立即体验

用中文搜PubMed

大模型驱动的PubMed中文搜索引擎

马上搜索

文档翻译

学术文献翻译模型,支持多种主流文档格式。

立即体验