Suppr超能文献

采用综合生物信息学分析方法探讨强直性脊柱炎和溃疡性结肠炎的共同途径和共同生物标志物 PAN3。

Exploration of the shared pathways and common biomarker PAN3 in ankylosing spondylitis and ulcerative colitis using integrated bioinformatics analysis.

机构信息

Department of Gastroenterology, The Affiliated Huai'an No.1 People's Hospital of Nanjing Medical University, Huai'an, Jiangsu, China.

Department of Oncology, The Huai'an Clinical College of Xuzhou Medical University, Huai'an, Jiangsu, China.

出版信息

Front Immunol. 2023 Jan 18;14:1089622. doi: 10.3389/fimmu.2023.1089622. eCollection 2023.

Abstract

BACKGROUND

Ulcerative colitis (UC) is a chronic autoimmune-related disease that causes inflammation of the intestine. Ankylosing spondylitis (AS) is a common extraintestinal complication of UC involving the sacroiliac joint. However, the pathogenesis of AS secondary to UC has not been studied. This study aimed to investigate the shared pathways and potential common biomarkers of UC and AS.

METHODS

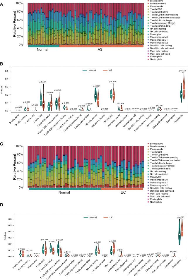
Microarray data downloaded from the Gene Expression Omnibus (GEO) database were used to screen differentially expressed genes (DEGs) in the UC and AS datasets. Weighted gene co-expression network analysis (WGCNA) was performed to identify co-expression modules related to UC and AS. Shared genes were then further analyzed for functional pathway enrichment. Next, the optimal common biomarker was selected using SVM-RFF and further validated using two independent GEO datasets. Finally, immune infiltration analysis was used to investigate the correlation of immune cell infiltration with common biomarkers in UC and AS.

RESULTS

A total of 4428 and 2438 DEGs in UC and AS, respectively, were screened. Four modules were identified as significant for UC and AS using WGCNA. A total of 25 genes overlapped with the strongest positive and negative modules of UC and AS. KEGG analysis showed these genes may be involved in the mitogen-activated protein kinase (MAPK) signaling pathway. GO analysis indicated that these genes were significantly enriched for RNA localization. was selected as the optimal common biomarker for UC and AS. Immune infiltration analysis showed that the expression of was correlated with changes in immune cells.

CONCLUSION

This study first explored the common pathways and genetic diagnostic markers involved in UC and AS using bioinformatic analysis. Results suggest that the MAPK signaling pathway may be associated with both pathogeneses and that may be a potential diagnostic marker for patients with UC complicated by AS.

摘要

背景

溃疡性结肠炎(UC)是一种慢性自身免疫相关疾病,可导致肠道炎症。强直性脊柱炎(AS)是 UC 的常见肠道外并发症,涉及骶髂关节。然而,UC 继发 AS 的发病机制尚未得到研究。本研究旨在探讨 UC 和 AS 的共享途径和潜在共同生物标志物。

方法

从基因表达综合数据库(GEO)下载微阵列数据,筛选 UC 和 AS 数据集的差异表达基因(DEG)。进行加权基因共表达网络分析(WGCNA),以鉴定与 UC 和 AS 相关的共表达模块。然后进一步分析共享基因的功能途径富集。接下来,使用 SVM-RFF 选择最佳的共同生物标志物,并使用两个独立的 GEO 数据集进行验证。最后,使用免疫浸润分析研究 UC 和 AS 中免疫细胞浸润与共同生物标志物的相关性。

结果

筛选出 UC 和 AS 分别有 4428 和 2438 个 DEG。使用 WGCNA 鉴定出 4 个与 UC 和 AS 显著相关的模块。共有 25 个基因与 UC 和 AS 的最强正、负模块重叠。KEGG 分析表明这些基因可能参与丝裂原活化蛋白激酶(MAPK)信号通路。GO 分析表明这些基因显著富集于 RNA 定位。被选为 UC 和 AS 的最佳共同生物标志物。免疫浸润分析表明,的表达与免疫细胞的变化相关。

结论

本研究首次通过生物信息学分析探讨了 UC 和 AS 中涉及的共同途径和遗传诊断标志物。结果表明,MAPK 信号通路可能与两种发病机制相关,可能是 UC 并发 AS 患者的潜在诊断标志物。

https://cdn.ncbi.nlm.nih.gov/pmc/blobs/c33c/9891726/4b7201748b34/fimmu-14-1089622-g001.jpg

文献AI研究员

20分钟写一篇综述,助力文献阅读效率提升50倍。

立即体验

用中文搜PubMed

大模型驱动的PubMed中文搜索引擎

马上搜索

文档翻译

学术文献翻译模型,支持多种主流文档格式。

立即体验