Suppr超能文献

基于加权基因共表达网络、机器学习和 ceRNA 假说的溃疡性结肠炎生物标志物和潜在途径的筛选。

Screening of ulcerative colitis biomarkers and potential pathways based on weighted gene co-expression network, machine learning and ceRNA hypothesis.

机构信息

Shandong University of Traditional Chinese Medicine, College of Traditional Chinese Medicine, Jinan, China.

Shandong University of Traditional Chinese Medicine, The First College for Clinical Medicine, Jinan, China.

出版信息

Hereditas. 2022 Nov 23;159(1):42. doi: 10.1186/s41065-022-00259-4.

Abstract

BACKGROUND

Ulcerative colitis (UC) refers to an intractable intestinal inflammatory disease. Its increasing incidence rate imposes a huge burden on patients and society. The UC etiology has not been determined, so screening potential biomarkers is critical to preventing disease progression and selecting optimal therapeutic strategies more effectively.

METHODS

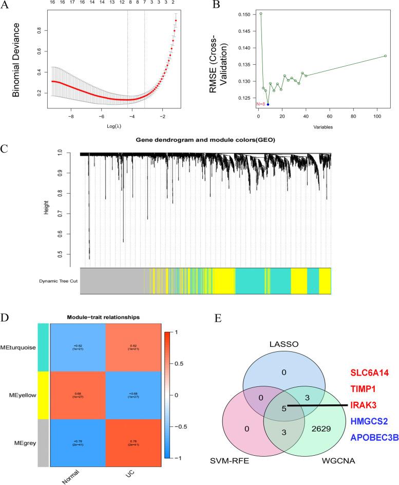
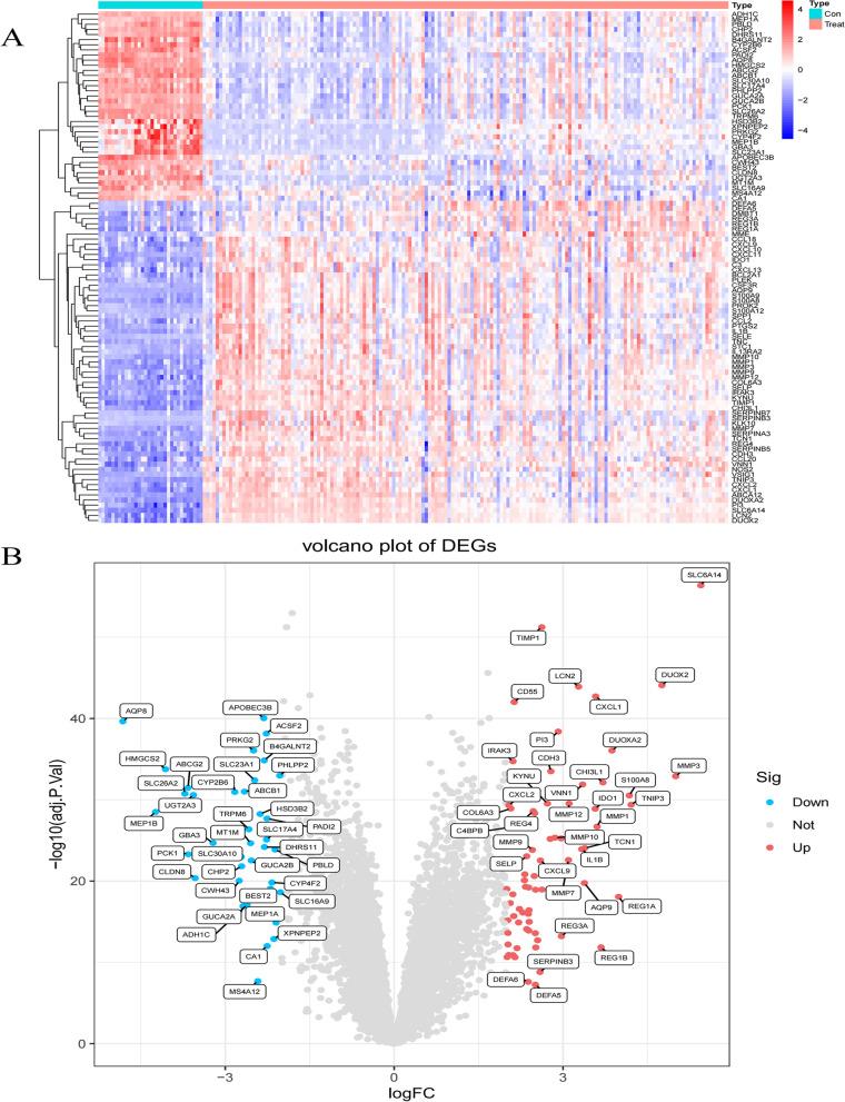
The microarray datasets of intestinal mucosal biopsy of UC patients were selected from the GEO database, and integrated with R language to screen differentially expressed genes and draw proteins interaction network diagrams. GO, KEGG, DO and GSEA enrichment analyses were performed to explore their biological functions. Through machine learning and WGCNA analysis, targets that can be used as UC potential biomarkers are screened out. ROC curves were drawn to verify the reliability of the results and predicted the mechanism of marker genes from the aspects of immune cell infiltration, co-expression analysis, and competitive endogenous network (ceRNA).

RESULTS

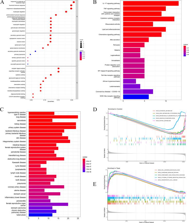
Two datasets GSE75214 and GSE87466 were integrated for screening, and a total of 107 differentially expressed genes were obtained. They were mainly related to biological functions such as humoral immune response and inflammatory response. Further screened out five marker genes, and found that they were associated with M0 macrophages, quiescent mast cells, M2 macrophages, and activated NK cells in terms of immune cell infiltration. The co-expression network found significant co-expression relationships between 54 miRNAs and 5 marker genes. According to the ceRNA hypothesis, NEAT1-miR-342-3p/miR-650-SLC6A14, NEAT1-miR-650-IRAK3, and XIST-miR-342-3p-IRAK3 axes were found as potential regulatory pathways in UC.

CONCLUSION

This study screened out five biomarkers that can be used for the diagnosis and treatment of UC, namely SLC6A14, TIMP1, IRAK3, HMGCS2, and APOBEC3B. Confirmed that they play a role in the occurrence and development of UC at the level of immune infiltration, and proposed a potential RNA regulatory pathway that controls the progression of UC.

摘要

背景

溃疡性结肠炎(UC)是一种难治性肠道炎症性疾病。其发病率不断上升,给患者和社会带来了巨大负担。UC 的病因尚未确定,因此筛选潜在的生物标志物对于防止疾病进展和更有效地选择最佳治疗策略至关重要。

方法

从 GEO 数据库中选择溃疡性结肠炎患者的肠道黏膜活检微阵列数据集,使用 R 语言进行筛选,得到差异表达基因,并绘制蛋白质相互作用网络图。进行 GO、KEGG、DO 和 GSEA 富集分析,以探讨其生物学功能。通过机器学习和 WGCNA 分析,筛选出可作为 UC 潜在生物标志物的靶点。绘制 ROC 曲线以验证结果的可靠性,并从免疫细胞浸润、共表达分析和竞争内源 RNA(ceRNA)等方面预测标记基因的作用机制。

结果

整合两个数据集 GSE75214 和 GSE87466 进行筛选,共获得 107 个差异表达基因,主要与体液免疫反应和炎症反应等生物学功能有关。进一步筛选出 5 个标记基因,发现它们与免疫细胞浸润中的 M0 巨噬细胞、静止肥大细胞、M2 巨噬细胞和活化 NK 细胞有关。共表达网络发现 54 个 miRNA 和 5 个标记基因之间存在显著的共表达关系。根据 ceRNA 假说,发现了 NEAT1-miR-342-3p/miR-650-SLC6A14、NEAT1-miR-650-IRAK3 和 XIST-miR-342-3p-IRAK3 轴作为 UC 的潜在调控途径。

结论

本研究筛选出 5 个可用于 UC 诊断和治疗的生物标志物,即 SLC6A14、TIMP1、IRAK3、HMGCS2 和 APOBEC3B。证实它们在免疫浸润水平上在 UC 的发生和发展中起作用,并提出了一个潜在的 RNA 调控途径,控制 UC 的进展。

https://cdn.ncbi.nlm.nih.gov/pmc/blobs/d065/9685902/05dae05d7833/41065_2022_259_Fig1_HTML.jpg

文献AI研究员

20分钟写一篇综述,助力文献阅读效率提升50倍。

立即体验

用中文搜PubMed

大模型驱动的PubMed中文搜索引擎

马上搜索

文档翻译

学术文献翻译模型,支持多种主流文档格式。

立即体验