Suppr超能文献

鉴定与急性心肌梗死和缺血性脑卒中相关的自然杀伤细胞凋亡的基因。

Identification of Genes Linking Natural Killer Cells to Apoptosis in Acute Myocardial Infarction and Ischemic Stroke.

机构信息

Department of Cardiovascular Surgery, Xijing Hospital, The Fourth Military Medical University, Xi'an, China.

National Translational Science Center for Molecular Medicine and Department of Cell Biology, Fourth Military Medical University, Xi'an, China.

出版信息

Front Immunol. 2022 Apr 1;13:817377. doi: 10.3389/fimmu.2022.817377. eCollection 2022.

Abstract

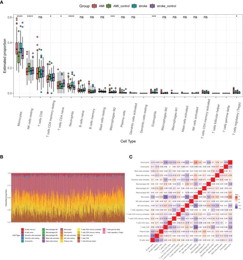
Natural killer (NK) cells are a type of innate lymphoid cell that are involved in the progression of acute myocardial infarction and ischemic stroke. Although multiple forms of programmed cell death are known to play important roles in these diseases, the correlation between NK cells and apoptosis-related genes during acute myocardial infarction and ischemic stroke remains unclear. In this study, we explored the distinct patterns of NK cell infiltration and apoptosis during the pathological progression of acute myocardial infarction and ischemic stroke using mRNA expression microarrays from the Gene Expression Omnibus database. Since the abundance of NK cells correlated positively with apoptosis in both diseases, we further examined the correlation between NK cell abundance and the expression of apoptosis-related genes. Interestingly, APAF1 and IRAK3 expression correlated negatively with NK cell abundance in both acute myocardial infarction and ischemic stroke, whereas ATM, CAPN1, IL1B, IL1R1, PRKACA, PRKACB, and TNFRSF1A correlated negatively with NK cell abundance in acute myocardial infarction. Together, these findings suggest that these apoptosis-related genes may play important roles in the mechanisms underlying the patterns of NK cell abundance and apoptosis in acute myocardial infarction and ischemic stroke. Our study, therefore, provides novel insights for the further elucidation of the pathogenic mechanism of ischemic injury in both the heart and the brain, as well as potential useful therapeutic targets.

摘要

自然杀伤 (NK) 细胞是一种先天淋巴细胞,参与急性心肌梗死和缺血性中风的进展。尽管已知多种形式的程序性细胞死亡在这些疾病中发挥重要作用,但 NK 细胞与急性心肌梗死和缺血性中风期间与细胞凋亡相关的基因之间的相关性尚不清楚。在这项研究中,我们使用来自基因表达综合数据库的 mRNA 表达微阵列探索了急性心肌梗死和缺血性中风病理进展过程中 NK 细胞浸润和细胞凋亡的不同模式。由于 NK 细胞的丰度与两种疾病中的细胞凋亡呈正相关,因此我们进一步研究了 NK 细胞丰度与细胞凋亡相关基因表达之间的相关性。有趣的是,APAF1 和 IRAK3 的表达与急性心肌梗死和缺血性中风中 NK 细胞丰度呈负相关,而 ATM、CAPN1、IL1B、IL1R1、PRKACA、PRKACB 和 TNFRSF1A 的表达与急性心肌梗死中 NK 细胞丰度呈负相关。总之,这些发现表明这些细胞凋亡相关基因可能在急性心肌梗死和缺血性中风中 NK 细胞丰度和细胞凋亡模式的机制中发挥重要作用。因此,我们的研究为进一步阐明心脏和大脑缺血损伤的发病机制以及潜在的有用治疗靶点提供了新的见解。

https://cdn.ncbi.nlm.nih.gov/pmc/blobs/025a/9012496/996b9cc6dcea/fimmu-13-817377-g001.jpg

文献AI研究员

20分钟写一篇综述,助力文献阅读效率提升50倍。

立即体验

用中文搜PubMed

大模型驱动的PubMed中文搜索引擎

马上搜索

文档翻译

学术文献翻译模型,支持多种主流文档格式。

立即体验