Suppr超能文献

工程化 T 细胞以增强三维迁移能力,通过结构和机械上复杂的肿瘤微环境。

Engineering T cells to enhance 3D migration through structurally and mechanically complex tumor microenvironments.

机构信息

Department of Biomedical Engineering, University of Minnesota, Minneapolis, Minnesota, USA.

University of Minnesota Physical Sciences in Oncology Center, Minneapolis, Minnesota, USA.

出版信息

Nat Commun. 2021 May 14;12(1):2815. doi: 10.1038/s41467-021-22985-5.

Abstract

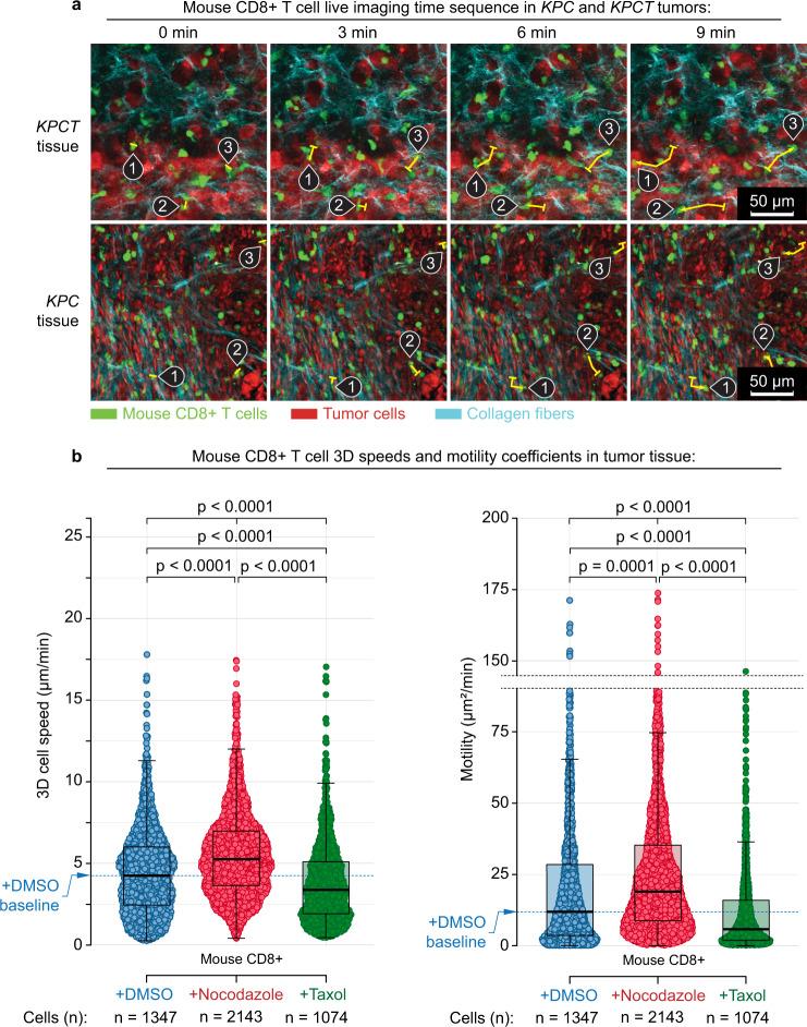
Defining the principles of T cell migration in structurally and mechanically complex tumor microenvironments is critical to understanding escape from antitumor immunity and optimizing T cell-related therapeutic strategies. Here, we engineered nanotextured elastic platforms to study and enhance T cell migration through complex microenvironments and define how the balance between contractility localization-dependent T cell phenotypes influences migration in response to tumor-mimetic structural and mechanical cues. Using these platforms, we characterize a mechanical optimum for migration that can be perturbed by manipulating an axis between microtubule stability and force generation. In 3D environments and live tumors, we demonstrate that microtubule instability, leading to increased Rho pathway-dependent cortical contractility, promotes migration whereas clinically used microtubule-stabilizing chemotherapies profoundly decrease effective migration. We show that rational manipulation of the microtubule-contractility axis, either pharmacologically or through genome engineering, results in engineered T cells that more effectively move through and interrogate 3D matrix and tumor volumes. Thus, engineering cells to better navigate through 3D microenvironments could be part of an effective strategy to enhance efficacy of immune therapeutics.

摘要

定义 T 细胞在结构和力学上复杂的肿瘤微环境中的迁移原则对于理解抗肿瘤免疫逃逸和优化 T 细胞相关治疗策略至关重要。在这里,我们设计了纳米结构弹性平台来研究和增强 T 细胞通过复杂微环境的迁移,并确定细胞收缩力的定位依赖性表型与肿瘤模拟的结构和力学线索之间的平衡如何影响迁移。使用这些平台,我们确定了迁移的最佳机械条件,该条件可以通过操纵微管稳定性和力生成之间的轴来改变。在 3D 环境和活肿瘤中,我们证明微管不稳定导致 Rho 通路依赖性皮质收缩力增加,从而促进迁移,而临床使用的微管稳定化疗药物则显著降低了有效的迁移。我们表明,通过药理学或通过基因组工程合理地操纵微管-收缩性轴可使工程 T 细胞更有效地穿过和探测 3D 基质和肿瘤体积。因此,对细胞进行工程改造以更好地在 3D 微环境中导航可能是增强免疫治疗效果的有效策略的一部分。

https://cdn.ncbi.nlm.nih.gov/pmc/blobs/19d7/8121808/a5b0aeaadebf/41467_2021_22985_Fig1_HTML.jpg

文献AI研究员

20分钟写一篇综述,助力文献阅读效率提升50倍。

立即体验

用中文搜PubMed

大模型驱动的PubMed中文搜索引擎

马上搜索

文档翻译

学术文献翻译模型,支持多种主流文档格式。

立即体验