Suppr超能文献

克霉唑通过调节树突状细胞中的乳酸-溶酶体轴增强抗肿瘤免疫。

Modulation of lactate-lysosome axis in dendritic cells by clotrimazole potentiates antitumor immunity.

机构信息

State Key Laboratory of Oncology in South China, Collaborative Innovation Center for Cancer Medicine, Sun Yat-sen University Cancer Center, Guangzhou, China

State Key Laboratory of Oncology in South China, Collaborative Innovation Center for Cancer Medicine, Sun Yat-sen University Cancer Center, Guangzhou, China.

出版信息

J Immunother Cancer. 2021 May;9(5). doi: 10.1136/jitc-2020-002155.

Abstract

BACKGROUND

Dendritic cells (DCs) play a critical role in antitumor immunity, but the therapeutic efficacy of DC-mediated cancer vaccine remains low, partly due to unsustainable DC function in tumor antigen presentation. Thus, identifying drugs that could enhance DC-based antitumor immunity and uncovering the underlying mechanism may provide new therapeutic options for cancer immunotherapy.

METHODS

In vitro antigen presentation assay was used for DC-modulating drug screening. The function of DC and T cells was measured by flow cytometry, ELISA, or qPCR. B16, MC38, CT26 tumor models and C57BL/6, Balb/c, nude, and mice were used to analyze the in vivo therapy efficacy and impact on tumor immune microenvironment by clotrimazole treatment.

RESULTS

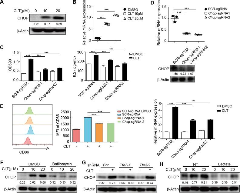
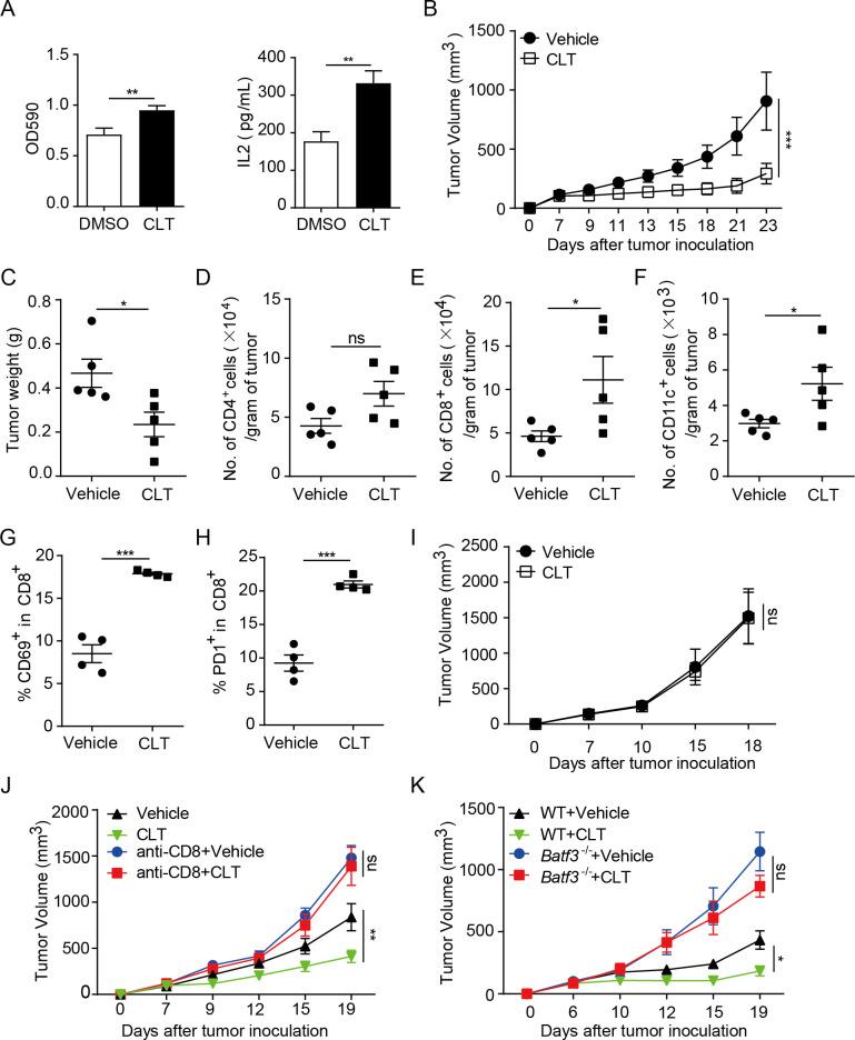
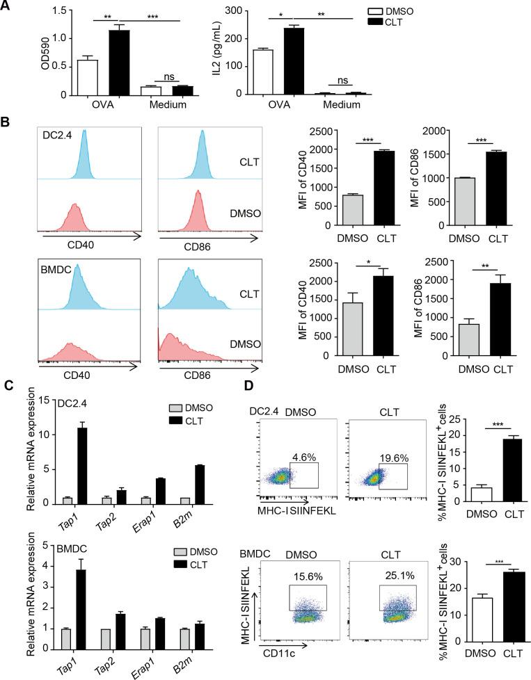
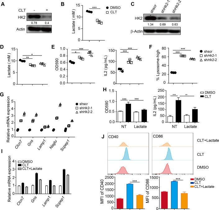
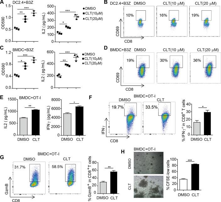
By screening a group of small molecule inhibitors and the US Food and Drug Administration (FDA)-approved drugs, we identified that clotrimazole, an antifungal drug, could promote DC-mediated antigen presentation and enhance T cell response. Mechanistically, clotrimazole acted on hexokinase 2 to regulate lactate metabolic production and enhanced the lysosome pathway and expression in DCs subsequently induced DC maturation and T cell activation. Importantly, in vivo clotrimazole administration induced intratumor immune infiltration and inhibited tumor growth depending on both DCs and CD8+ T cells and potentiated the antitumor efficacy of anti-PD1 antibody.

CONCLUSIONS

Our findings showed that clotrimazole could trigger DC activation via the lactate-lysosome axis to promote antigen cross-presentation and could be used as a potential combination therapy approach to improving the therapeutic efficacy of anti-PD1 immunotherapy.

摘要

背景

树突状细胞(DC)在抗肿瘤免疫中起着至关重要的作用,但 DC 介导的癌症疫苗的治疗效果仍然较低,部分原因是肿瘤抗原呈递中 DC 功能不可持续。因此,鉴定能够增强基于 DC 的抗肿瘤免疫的药物,并揭示其潜在机制,可能为癌症免疫治疗提供新的治疗选择。

方法

采用体外抗原呈递测定法进行 DC 调节药物筛选。通过流式细胞术、ELISA 或 qPCR 测量 DC 和 T 细胞的功能。使用 B16、MC38、CT26 肿瘤模型和 C57BL/6、Balb/c、裸鼠等小鼠,分析克霉唑治疗对肿瘤免疫微环境的体内治疗效果和影响。

结果

通过筛选一组小分子抑制剂和美国食品和药物管理局(FDA)批准的药物,我们发现克霉唑,一种抗真菌药物,可促进 DC 介导的抗原呈递并增强 T 细胞反应。在机制上,克霉唑作用于己糖激酶 2 以调节乳酸代谢产物的产生,并随后诱导 DC 成熟和 T 细胞激活增强溶酶体途径和表达。重要的是,体内克霉唑给药可诱导肿瘤内免疫浸润并抑制肿瘤生长,这取决于 DC 和 CD8+T 细胞,并增强抗 PD1 抗体的抗肿瘤疗效。

结论

我们的研究结果表明,克霉唑可以通过乳酸-溶酶体轴触发 DC 激活,促进抗原交叉呈递,可作为一种潜在的联合治疗方法,以提高抗 PD1 免疫治疗的疗效。

https://cdn.ncbi.nlm.nih.gov/pmc/blobs/3d2a/8141455/d87a9335ccf4/jitc-2020-002155f01.jpg

文献AI研究员

20分钟写一篇综述,助力文献阅读效率提升50倍。

立即体验

用中文搜PubMed

大模型驱动的PubMed中文搜索引擎

马上搜索

文档翻译

学术文献翻译模型,支持多种主流文档格式。

立即体验