Suppr超能文献

粒细胞集落刺激因子(G-CSF)作为 GM-CSF 的替代选择,可增强神经母细胞瘤治疗中迪诺单抗介导的中性粒细胞细胞毒性。

G-CSF as a suitable alternative to GM-CSF to boost dinutuximab-mediated neutrophil cytotoxicity in neuroblastoma treatment.

机构信息

Department of Blood Cell Research, Sanquin Research, Amsterdam, The Netherlands

Department of Blood Cell Research, Sanquin Research, Amsterdam, The Netherlands.

出版信息

J Immunother Cancer. 2021 May;9(5). doi: 10.1136/jitc-2020-002259.

Abstract

BACKGROUND

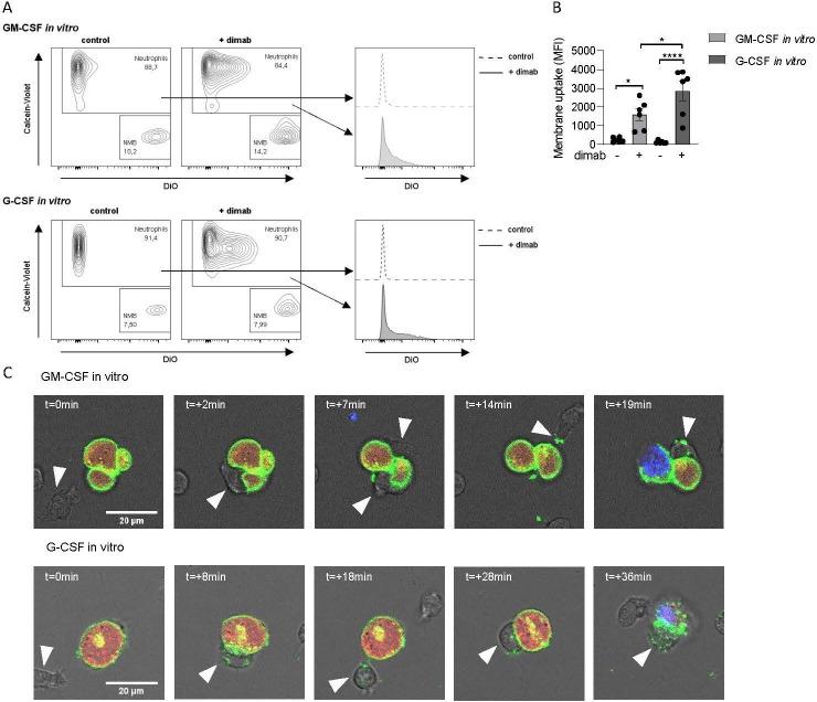
Current immunotherapy for patients with high-risk neuroblastoma involves the therapeutic antibody dinutuximab that targets GD2, a ganglioside expressed on the majority of neuroblastoma tumors. Opsonized tumor cells are killed through antibody-dependent cellular cytotoxicity (ADCC), a process mediated by various immune cells, including neutrophils. The capacity of neutrophils to kill dinutuximab-opsonized tumor cells can be further enhanced by granulocyte-macrophage colony-stimulating factor (GM-CSF), which has been shown in the past to improve responses to anti-GD2 immunotherapy. However, access to GM-CSF (sargramostim) is limited outside of Northern America, creating a high clinical need for an alternative method to stimulate dinutuximab responsiveness in the treatment of neuroblastoma. In this in vitro study, we have investigated whether clinically well-established granulocyte colony-stimulating factor (G-CSF) can be a potentially suitable alternative for GM-CSF in the dinutuximab immunotherapy regimen of patients with neuroblastoma.

METHODS

We compared the capacity of neutrophils stimulated either in vitro or in vivo with GM-CSF or G-CSF to kill dinutuximab-opsonized GD2-positive neuroblastoma cell lines and primary patient tumor material. Blocking experiments with antibodies inhibiting either respective Fc gamma receptors (FcγR) or neutrophil integrin CD11b/CD18 demonstrated the involvement of these receptors in the process of ADCC. Flow cytometry and live cell microscopy were used to quantify and visualize neutrophil-neuroblastoma interactions.

RESULTS

We found that G-CSF was as potent as GM-CSF in enhancing the killing capacity of neutrophils towards neuroblastoma cells. This was observed with in vitro stimulated neutrophils, and with in vivo stimulated neutrophils from both patients with neuroblastoma and healthy donors. Enhanced killing due to GM-CSF or G-CSF stimulation was consistent regardless of dinutuximab concentration, tumor-to-neutrophil ratio and concentration of the stimulating cytokine. Both GM-CSF and G-CSF stimulated neutrophils required FcγRIIa and CD11b/CD18 integrin to perform ADCC, and this was accompanied by trogocytosis of tumor material by neutrophils and tumor cell death in both stimulation conditions.

CONCLUSIONS

Our preclinical data support the use of G-CSF as an alternative stimulating cytokine to GM-CSF in the treatment of high-risk neuroblastoma with dinutuximab, warranting further testing of G-CSF in a clinical setting.

摘要

背景

目前,针对高危神经母细胞瘤患者的免疫疗法涉及靶向 GD2 的治疗性抗体 dinutuximab,GD2 是大多数神经母细胞瘤肿瘤上表达的神经节苷脂。被调理的肿瘤细胞通过抗体依赖性细胞毒性(ADCC)被杀死,这是一个由多种免疫细胞介导的过程,包括中性粒细胞。过去的研究表明,粒细胞-巨噬细胞集落刺激因子(GM-CSF)可以进一步增强中性粒细胞对 dinutuximab 调理的肿瘤细胞的杀伤能力,从而提高抗 GD2 免疫疗法的反应。然而,北美以外地区获得 GM-CSF(沙格司亭)的途径有限,因此在神经母细胞瘤的治疗中,急需一种替代方法来刺激 dinutuximab 的反应性。在这项体外研究中,我们研究了临床上广泛应用的粒细胞集落刺激因子(G-CSF)是否可以替代 GM-CSF 作为神经母细胞瘤患者的 dinutuximab 免疫治疗方案中的一种潜在合适的选择。

方法

我们比较了 GM-CSF 或 G-CSF 体外或体内刺激的中性粒细胞杀伤 dinutuximab 调理的 GD2 阳性神经母细胞瘤细胞系和原发性患者肿瘤材料的能力。用抑制相应 Fcγ 受体(FcγR)或中性粒细胞整合素 CD11b/CD18 的抗体进行阻断实验,证明了这些受体在 ADCC 过程中的参与。流式细胞术和活细胞显微镜用于定量和可视化中性粒细胞与神经母细胞瘤的相互作用。

结果

我们发现 G-CSF 与 GM-CSF 一样能够增强中性粒细胞对神经母细胞瘤细胞的杀伤能力。这在体外刺激的中性粒细胞中观察到,并且在来自神经母细胞瘤患者和健康供体的体内刺激的中性粒细胞中也观察到了这一点。GM-CSF 或 G-CSF 刺激引起的杀伤增强与 dinutuximab 浓度、肿瘤与中性粒细胞的比值以及刺激细胞因子的浓度无关。GM-CSF 和 G-CSF 刺激的中性粒细胞都需要 FcγRIIa 和 CD11b/CD18 整合素来进行 ADCC,这伴随着中性粒细胞吞噬肿瘤物质和两种刺激条件下的肿瘤细胞死亡。

结论

我们的临床前数据支持使用 G-CSF 替代 GM-CSF 作为治疗高危神经母细胞瘤的 dinutuximab 的刺激细胞因子,这需要进一步在临床环境中测试 G-CSF。

https://cdn.ncbi.nlm.nih.gov/pmc/blobs/6eac/8166600/d3137a74d7cf/jitc-2020-002259f01.jpg

文献AI研究员

20分钟写一篇综述,助力文献阅读效率提升50倍。

立即体验

用中文搜PubMed

大模型驱动的PubMed中文搜索引擎

马上搜索

文档翻译

学术文献翻译模型,支持多种主流文档格式。

立即体验