Suppr超能文献

针对 GD2 的 IgA 抗体免疫疗法在神经母细胞瘤的临床前模型中有效。

IgA antibody immunotherapy targeting GD2 is effective in preclinical neuroblastoma models.

机构信息

Center for Translational Immunology, UMC Utrecht, Utrecht, The Netherlands.

Biomolecular Mass Spectrometry and Proteomics, Bijvoet Center for Biomolecular Research and Utrecht Institute for Biopharmaceutical Sciences, University of Utrecht, Utrecht, The Netherlands.

出版信息

J Immunother Cancer. 2023 Jul;11(7). doi: 10.1136/jitc-2023-006948.

Abstract

BACKGROUND

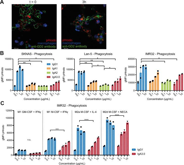
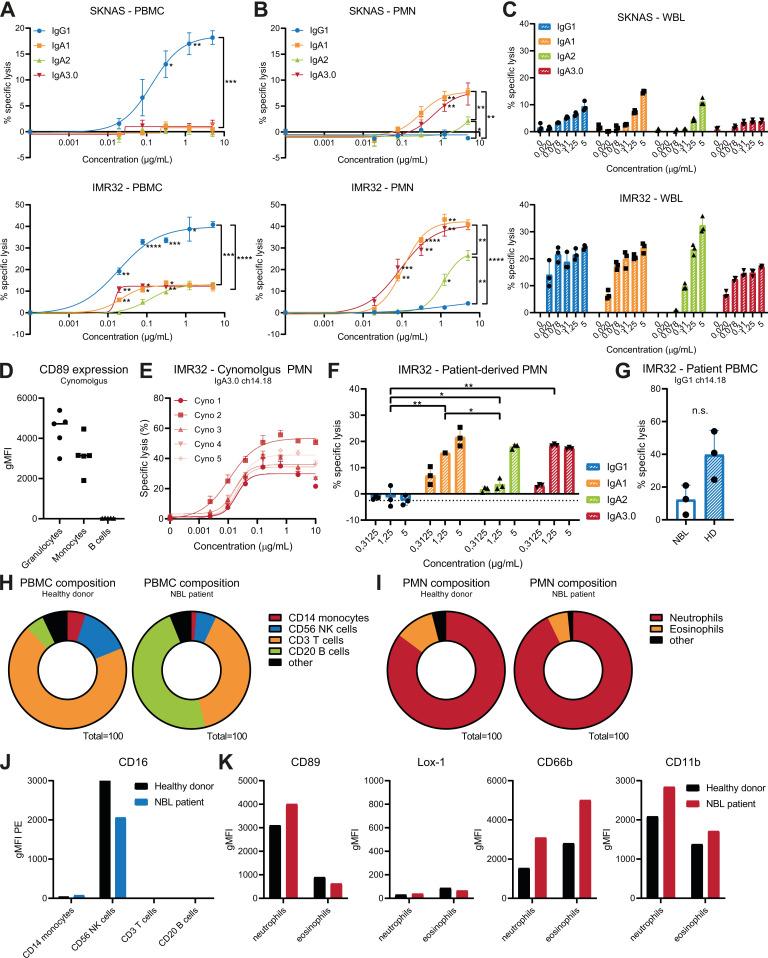
Immunotherapy targeting GD2 is very effective against high-risk neuroblastoma, though administration of anti-GD2 antibodies induces severe and dose-limiting neuropathic pain by binding GD2-expressing sensory neurons. Previously, the IgG1 ch14.18 (dinutuximab) antibody was reformatted into the IgA1 isotype, which abolishes neuropathic pain and induces efficient neutrophil-mediated antibody-dependent cellular cytotoxicity (ADCC) via activation of the Fc alpha receptor (FcαRI/CD89).

METHODS

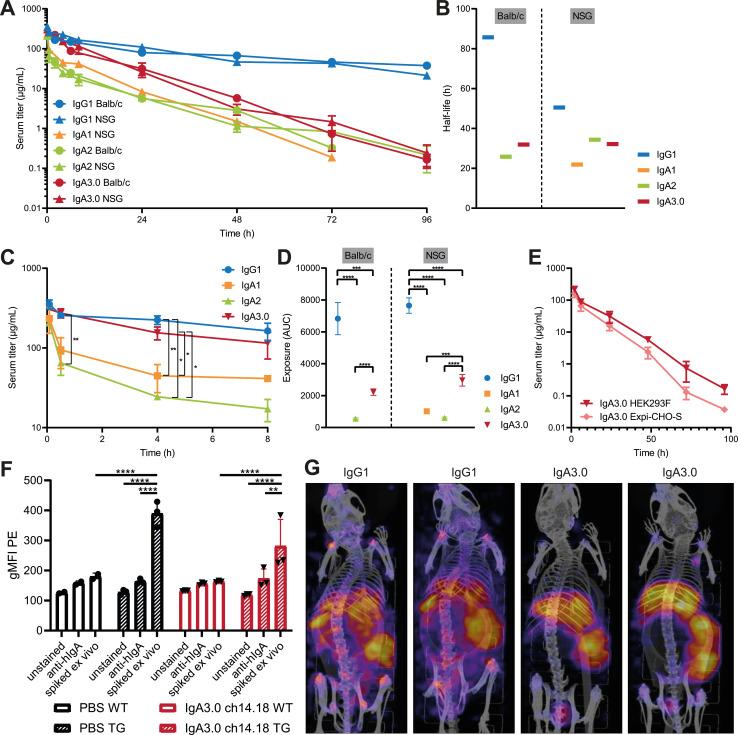
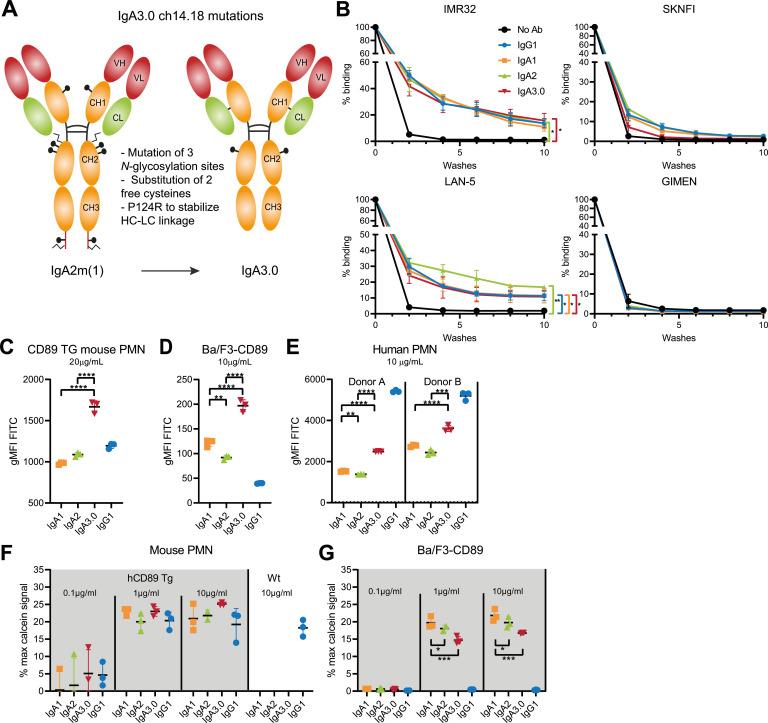
To generate an antibody suitable for clinical application, we engineered an IgA molecule (named IgA3.0 ch14.18) with increased stability, mutated glycosylation sites and substituted free (reactive) cysteines. The following mutations were introduced: N45.2G and P124R (CH1 domain), C92S, N120T, I121L and T122S (CH2 domain) and a deletion of the tail piece P131-Y148 (CH3 domain). IgA3.0 ch14.18 was evaluated in binding assays and in ADCC and antibody-dependent cellular phagocytosis (ADCP) assays with human, neuroblastoma patient and non-human primate effector cells. We performed mass spectrometry analysis of -glycans and evaluated the impact of altered glycosylation in IgA3.0 ch14.18 on antibody half-life by performing pharmacokinetic (PK) studies in mice injected intravenously with 5 mg/kg antibody solution. A dose escalation study was performed to determine in vivo efficacy of IgA3.0 ch14.18 in an intraperitoneal mouse model using 9464D-GD2 neuroblastoma cells as well as in a subcutaneous human xenograft model using IMR32 neuroblastoma cells. Binding assays and PK studies were compared with one-way analysis of variance (ANOVA), ADCC and ADCP assays and in vivo tumor outgrowth with two-way ANOVA followed by Tukey's post-hoc test.

RESULTS

ADCC and ADCP assays showed that particularly neutrophils and macrophages from healthy donors, non-human primates and patients with neuroblastoma are able to kill neuroblastoma tumor cells efficiently with IgA3.0 ch14.18. IgA3.0 ch14.18 contains a more favorable glycosylation pattern, corresponding to an increased antibody half-life in mice compared with IgA1 and IgA2. Furthermore, IgA3.0 ch14.18 penetrates neuroblastoma tumors in vivo and halts tumor outgrowth in both 9464D-GD2 and IMR32 long-term tumor models.

CONCLUSIONS

IgA3.0 ch14.18 is a promising new therapy for neuroblastoma, showing (1) increased half-life compared to natural IgA antibodies, (2) increased protein stability enabling effortless production and purification, (3) potent CD89-mediated tumor killing in vitro by healthy subjects and patients with neuroblastoma and (4) antitumor efficacy in long-term mouse neuroblastoma models.

摘要

背景

针对 GD2 的免疫疗法对高危神经母细胞瘤非常有效,尽管抗 GD2 抗体的给药通过结合表达 GD2 的感觉神经元诱导严重且剂量限制的神经病理性疼痛。先前,IgG1 ch14.18(dinutuximab)抗体被改型为 IgA1 同种型,通过激活 Fcα受体(FcαRI/CD89),它消除了神经病理性疼痛并诱导有效的中性粒细胞介导的抗体依赖性细胞细胞毒性(ADCC)。

方法

为了产生适合临床应用的抗体,我们设计了一种 IgA 分子(命名为 IgA3.0 ch14.18),其稳定性增加,糖基化位点发生突变,并取代了游离(反应性)半胱氨酸。引入了以下突变:N45.2G 和 P124R(CH1 结构域)、C92S、N120T、I121L 和 T122S(CH2 结构域)以及删除尾部 P131-Y148(CH3 结构域)。用人类、神经母细胞瘤患者和非人类灵长类动物效应细胞在结合测定和 ADCC 和抗体依赖性细胞吞噬(ADCP)测定中评估了 IgA3.0 ch14.18。我们对聚糖进行了质谱分析,并通过在静脉内注射 5mg/kg 抗体溶液的小鼠中进行药代动力学(PK)研究,评估了 IgA3.0 ch14.18 中改变的糖基化对抗体半衰期的影响。进行了剂量递增研究,以确定 IgA3.0 ch14.18 在使用 9464D-GD2 神经母细胞瘤细胞的腹腔内小鼠模型以及使用 IMR32 神经母细胞瘤细胞的皮下人异种移植模型中的体内疗效。用单因素方差分析(ANOVA)比较了结合测定和 PK 研究,ADCC 和 ADCP 测定以及体内肿瘤生长用双因素方差分析(ANOVA),然后用 Tukey 事后检验。

结果

ADCC 和 ADCP 测定表明,特别是来自健康供体、非人类灵长类动物和神经母细胞瘤患者的中性粒细胞和巨噬细胞能够有效地用 IgA3.0 ch14.18 杀死神经母细胞瘤肿瘤细胞。IgA3.0 ch14.18 含有更有利的糖基化模式,与 IgA1 和 IgA2 相比,在小鼠中对应增加了抗体半衰期。此外,IgA3.0 ch14.18 在体内穿透神经母细胞瘤肿瘤,并阻止 9464D-GD2 和 IMR32 长期肿瘤模型中的肿瘤生长。

结论

IgA3.0 ch14.18 是神经母细胞瘤的一种很有前途的新疗法,具有(1)与天然 IgA 抗体相比半衰期更长,(2)蛋白质稳定性增加,从而能够轻松生产和纯化,(3)健康受试者和神经母细胞瘤患者的 CD89 介导的肿瘤杀伤能力更强,以及(4)在长期的小鼠神经母细胞瘤模型中具有抗肿瘤功效。

https://cdn.ncbi.nlm.nih.gov/pmc/blobs/1b2c/10364159/50c00115d040/jitc-2023-006948f01.jpg

文献AI研究员

20分钟写一篇综述,助力文献阅读效率提升50倍。

立即体验

用中文搜PubMed

大模型驱动的PubMed中文搜索引擎

马上搜索

文档翻译

学术文献翻译模型,支持多种主流文档格式。

立即体验