Suppr超能文献

纵向分析显示,迟发性旁观者 CD8+T 细胞激活和早期免疫病理学将重症 COVID-19 与轻症疾病区分开来。

Longitudinal analysis reveals that delayed bystander CD8+ T cell activation and early immune pathology distinguish severe COVID-19 from mild disease.

机构信息

Cambridge Institute of Therapeutic Immunology and Infectious Disease, Jeffrey Cheah Biomedical Centre, University of Cambridge, Cambridge CB2 0AW, UK; Department of Medicine, University of Cambridge, Addenbrooke's Hospital, Cambridge CB2 0QQ, UK.

Department of Medicine, University of Cambridge, Addenbrooke's Hospital, Cambridge CB2 0QQ, UK.

出版信息

Immunity. 2021 Jun 8;54(6):1257-1275.e8. doi: 10.1016/j.immuni.2021.05.010. Epub 2021 May 16.

Abstract

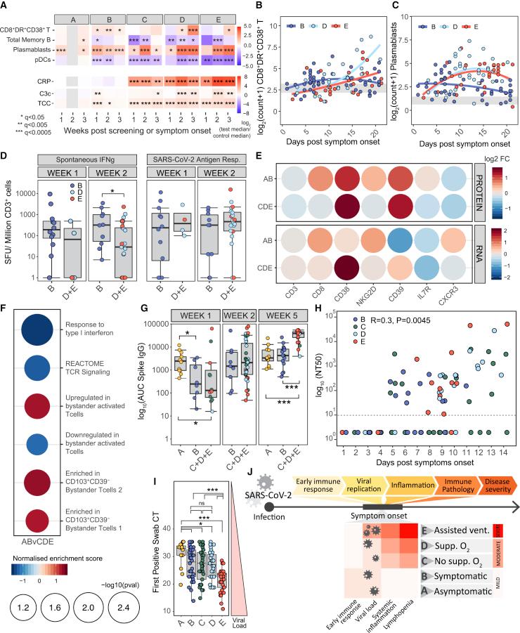
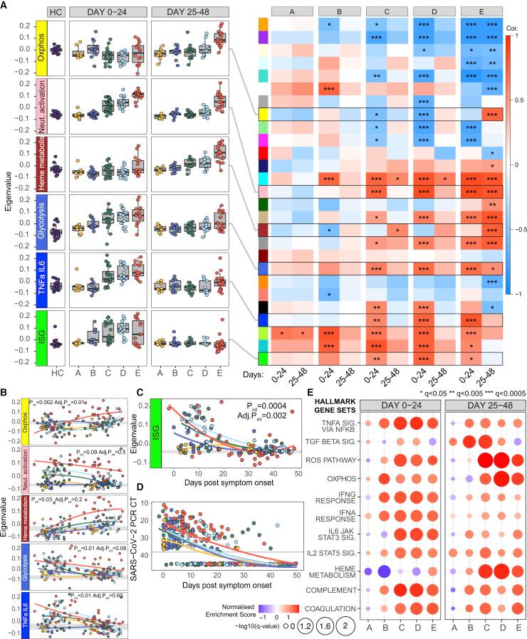
The kinetics of the immune changes in COVID-19 across severity groups have not been rigorously assessed. Using immunophenotyping, RNA sequencing, and serum cytokine analysis, we analyzed serial samples from 207 SARS-CoV2-infected individuals with a range of disease severities over 12 weeks from symptom onset. An early robust bystander CD8 T cell immune response, without systemic inflammation, characterized asymptomatic or mild disease. Hospitalized individuals had delayed bystander responses and systemic inflammation that was already evident near symptom onset, indicating that immunopathology may be inevitable in some individuals. Viral load did not correlate with this early pathological response but did correlate with subsequent disease severity. Immune recovery is complex, with profound persistent cellular abnormalities in severe disease correlating with altered inflammatory responses, with signatures associated with increased oxidative phosphorylation replacing those driven by cytokines tumor necrosis factor (TNF) and interleukin (IL)-6. These late immunometabolic and immune defects may have clinical implications.

摘要

尚未严格评估 COVID-19 严重程度组别中免疫变化的动力学。我们使用免疫表型分析、RNA 测序和血清细胞因子分析,对 207 名 SARS-CoV2 感染患者的连续样本进行了分析,这些患者的疾病严重程度从症状出现起的 12 周内各不相同。无症状或轻症患者表现出早期强大的旁观者 CD8 T 细胞免疫反应,没有全身炎症。住院患者的旁观者反应延迟,且全身炎症在症状出现时就已明显,表明免疫病理学在某些患者中可能是不可避免的。病毒载量与这种早期病理反应无关,但与随后的疾病严重程度相关。免疫恢复是复杂的,严重疾病中存在深刻的持续性细胞异常,与炎症反应改变相关,特征与增加的氧化磷酸化相关,取代了由肿瘤坏死因子(TNF)和白细胞介素(IL)-6 驱动的反应。这些晚期免疫代谢和免疫缺陷可能具有临床意义。

https://cdn.ncbi.nlm.nih.gov/pmc/blobs/844a/8210653/8b95f28f356d/fx1.jpg

文献AI研究员

20分钟写一篇综述,助力文献阅读效率提升50倍。

立即体验

用中文搜PubMed

大模型驱动的PubMed中文搜索引擎

马上搜索

文档翻译

学术文献翻译模型,支持多种主流文档格式。

立即体验