Suppr超能文献

肌球蛋白 MYO1C 缺失导致视紫红质定位异常,导致视觉功能受损。

Loss of Motor Protein MYO1C Causes Rhodopsin Mislocalization and Results in Impaired Visual Function.

机构信息

Department of Medicine, Medical University of South Carolina, Charleston, SC 29425, USA.

Department of Pharmaceutical Sciences, Taneja College of Pharmacy, University of South Florida, Tampa, FL 33612, USA.

出版信息

Cells. 2021 May 26;10(6):1322. doi: 10.3390/cells10061322.

Abstract

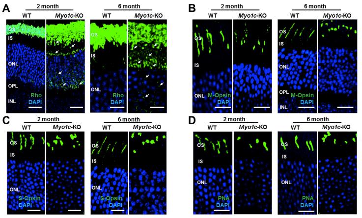
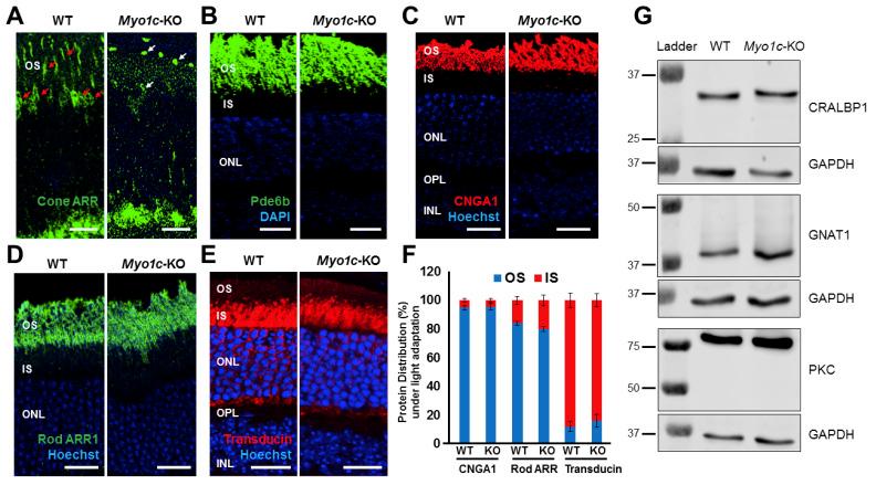
Unconventional myosins, linked to deafness, are also proposed to play a role in retinal cell physiology. However, their direct role in photoreceptor function remains unclear. We demonstrate that systemic loss of the unconventional myosin MYO1C in mice, specifically causes rhodopsin mislocalization, leading to impaired visual function. Electroretinogram analysis of knockout (-KO) mice showed a progressive loss of photoreceptor function. Immunohistochemistry and binding assays demonstrated MYO1C localization to photoreceptor inner and outer segments (OS) and identified a direct interaction of rhodopsin with MYO1C. In -KO retinas, rhodopsin mislocalized to rod inner segments (IS) and cell bodies, while cone opsins in OS showed punctate staining. In aged mice, the histological and ultrastructural examination of the phenotype of -KO retinas showed progressively shorter photoreceptor OS. These results demonstrate that MYO1C is important for rhodopsin localization to the photoreceptor OS, and for normal visual function.

摘要

与耳聋相关的非典型肌球蛋白也被认为在视网膜细胞生理学中发挥作用。然而,它们在光感受器功能中的直接作用仍不清楚。我们证明,在小鼠中系统性缺失非典型肌球蛋白 MYO1C 特异性地导致视紫红质定位异常,导致视觉功能受损。对敲除(-KO)小鼠的视网膜电图分析显示光感受器功能逐渐丧失。免疫组织化学和结合实验表明 MYO1C 定位于光感受器内节和外节(OS),并确定了视紫红质与 MYO1C 的直接相互作用。在 -KO 视网膜中,视紫红质定位到杆状细胞内节(IS)和细胞体,而 OS 中的锥体视蛋白呈点状染色。在老年小鼠中,对 -KO 视网膜表型的组织学和超微结构检查显示光感受器 OS 逐渐变短。这些结果表明 MYO1C 对视紫红质在光感受器 OS 中的定位和正常视觉功能很重要。

https://cdn.ncbi.nlm.nih.gov/pmc/blobs/4685/8229726/ea83e67329a4/cells-10-01322-g001.jpg

文献AI研究员

20分钟写一篇综述,助力文献阅读效率提升50倍。

立即体验

用中文搜PubMed

大模型驱动的PubMed中文搜索引擎

马上搜索

文档翻译

学术文献翻译模型,支持多种主流文档格式。

立即体验