Suppr超能文献

致癌性 BRAF 不受 TGFβ 受体信号的限制,驱动右侧结肠肿瘤的发生。

Oncogenic BRAF, unrestrained by TGFβ-receptor signalling, drives right-sided colonic tumorigenesis.

机构信息

Cancer Research UK Beatson Institute, Glasgow, UK.

Institute of Cancer Sciences, University of Glasgow, Glasgow, UK.

出版信息

Nat Commun. 2021 Jun 8;12(1):3464. doi: 10.1038/s41467-021-23717-5.

Abstract

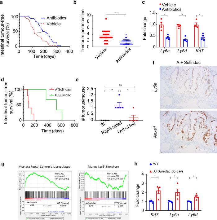
Right-sided (proximal) colorectal cancer (CRC) has a poor prognosis and a distinct mutational profile, characterized by oncogenic BRAF mutations and aberrations in mismatch repair and TGFβ signalling. Here, we describe a mouse model of right-sided colon cancer driven by oncogenic BRAF and loss of epithelial TGFβ-receptor signalling. The proximal colonic tumours that develop in this model exhibit a foetal-like progenitor phenotype (Ly6a/Sca1) and, importantly, lack expression of Lgr5 and its associated intestinal stem cell signature. These features are recapitulated in human BRAF-mutant, right-sided CRCs and represent fundamental differences between left- and right-sided disease. Microbial-driven inflammation supports the initiation and progression of these tumours with foetal-like characteristics, consistent with their predilection for the microbe-rich right colon and their antibiotic sensitivity. While MAPK-pathway activating mutations drive this foetal-like signature via ERK-dependent activation of the transcriptional coactivator YAP, the same foetal-like transcriptional programs are also initiated by inflammation in a MAPK-independent manner. Importantly, in both contexts, epithelial TGFβ-receptor signalling is instrumental in suppressing the tumorigenic potential of these foetal-like progenitor cells.

摘要

右侧(近端)结直肠癌(CRC)预后不良,具有独特的突变特征,其特征为致癌 BRAF 突变以及错配修复和 TGFβ 信号的异常。在这里,我们描述了一种由致癌 BRAF 和上皮 TGFβ-受体信号缺失驱动的右侧结肠癌小鼠模型。该模型中发生的近端结肠肿瘤表现出胎儿样祖细胞表型(Ly6a/Sca1),重要的是,缺乏 Lgr5 及其相关的肠干细胞特征的表达。这些特征在人类 BRAF 突变的右侧 CRC 中得到重现,代表了左侧和右侧疾病之间的根本区别。微生物驱动的炎症支持这些具有胎儿样特征的肿瘤的发生和进展,这与它们倾向于富含微生物的右结肠以及它们对抗生素的敏感性一致。虽然 MAPK 通路激活突变通过 ERK 依赖性激活转录共激活因子 YAP 驱动这种胎儿样特征,但炎症也以 MAPK 独立的方式启动相同的胎儿样转录程序。重要的是,在这两种情况下,上皮 TGFβ-受体信号对于抑制这些胎儿样祖细胞的致瘤潜力至关重要。

https://cdn.ncbi.nlm.nih.gov/pmc/blobs/8ffe/8187652/b6f7d861ad96/41467_2021_23717_Fig1_HTML.jpg

文献AI研究员

20分钟写一篇综述,助力文献阅读效率提升50倍。

立即体验

用中文搜PubMed

大模型驱动的PubMed中文搜索引擎

马上搜索

文档翻译

学术文献翻译模型,支持多种主流文档格式。

立即体验