Suppr超能文献

运动神经元存活缺失通过降低成肌生成因子和融合蛋白表达而减缓成肌细胞融合。

Survival motor neuron deficiency slows myoblast fusion through reduced myomaker and myomixer expression.

机构信息

Department of Anatomy, Physiology, and Genetics, Uniformed Services University of the Health Sciences, F. Edward Hébert School of Medicine, Bethesda, MD, USA.

Bond Life Sciences Center, University of Missouri, Columbia, MO, USA.

出版信息

J Cachexia Sarcopenia Muscle. 2021 Aug;12(4):1098-1116. doi: 10.1002/jcsm.12740. Epub 2021 Jun 11.

Abstract

BACKGROUND

Spinal muscular atrophy is an inherited neurodegenerative disease caused by insufficient levels of the survival motor neuron (SMN) protein. Recently approved treatments aimed at increasing SMN protein levels have dramatically improved patient survival and have altered the disease landscape. While restoring SMN levels slows motor neuron loss, many patients continue to have smaller muscles and do not achieve normal motor milestones. While timing of treatment is important, it remains unclear why SMN restoration is insufficient to fully restore muscle size and function. We and others have shown that SMN-deficient muscle precursor cells fail to efficiently fuse into myotubes. However, the role of SMN in myoblast fusion is not known.

METHODS

In this study, we show that SMN-deficient myoblasts readily fuse with wild-type myoblasts, demonstrating fusion competency. Conditioned media from wild type differentiating myoblasts do not rescue the fusion deficit of SMN-deficient cells, suggesting that compromised fusion may primarily be a result of altered membrane dynamics at the cell surface. Transcriptome profiling of skeletal muscle from SMN-deficient mice revealed altered expression of cell surface fusion molecules. Finally, using cell and mouse models, we investigate if myoblast fusion can be rescued in SMN-deficient myoblast and improve the muscle pathology in SMA mice.

RESULTS

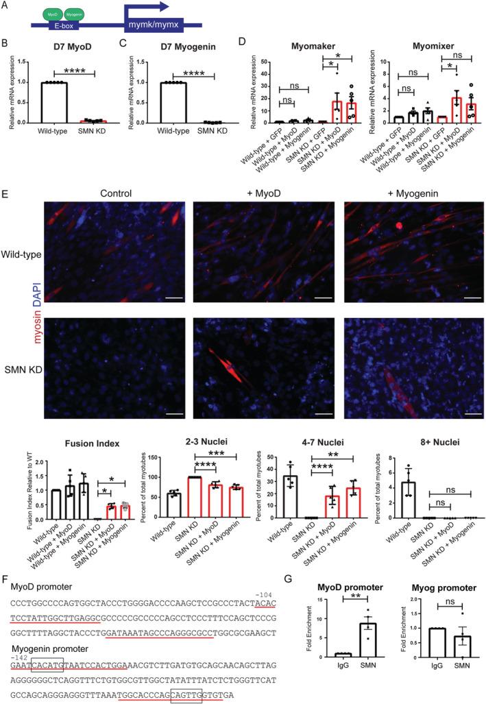
We found reduced expression of the muscle fusion proteins myomaker (P = 0.0060) and myomixer (P = 0.0051) in the muscle of SMA mice. Suppressing SMN expression in C2C12 myoblast cells reduces expression of myomaker (35% reduction; P < 0.0001) and myomixer, also known as myomerger and minion, (30% reduction; P < 0.0001) and restoring SMN levels only partially restores myomaker and myomixer expression. Ectopic expression of myomixer improves myofibre number (55% increase; P = 0.0006) and motor function (35% decrease in righting time; P = 0.0089) in SMA model mice and enhances motor function (82% decrease in righting time; P < 0.0001) and extends survival (28% increase; P < 0.01) when administered in combination with an antisense oligonucleotide that increases SMN protein levels.

CONCLUSIONS

Here, we identified reduced expression of muscle fusion proteins as a key factor in the fusion deficits of SMN-deficient myoblasts. This discovery provides a novel target to improve SMA muscle pathology and motor function, which in combination with SMN increasing therapy could enhance clinical outcomes for SMA patients.

摘要

背景

脊髓性肌萎缩症是一种由生存运动神经元(SMN)蛋白水平不足引起的遗传性神经退行性疾病。最近批准的旨在提高 SMN 蛋白水平的治疗方法显著提高了患者的生存率,并改变了疾病的前景。虽然恢复 SMN 水平可以减缓运动神经元的丢失,但许多患者的肌肉仍然较小,无法达到正常的运动里程碑。虽然治疗时机很重要,但目前尚不清楚为什么 SMN 恢复不足以完全恢复肌肉大小和功能。我们和其他人已经表明,SMN 缺陷的肌肉前体细胞不能有效地融合成肌管。然而,SMN 在成肌细胞融合中的作用尚不清楚。

方法

在这项研究中,我们表明,SMN 缺陷的成肌细胞很容易与野生型成肌细胞融合,证明了融合能力。来自野生型分化成肌细胞的条件培养基不能挽救 SMN 缺陷细胞的融合缺陷,这表明受损的融合可能主要是由于细胞表面膜动力学的改变。SMN 缺陷小鼠骨骼肌的转录组谱分析显示,细胞表面融合分子的表达发生改变。最后,我们使用细胞和小鼠模型,研究是否可以挽救 SMN 缺陷的成肌细胞融合,并改善 SMA 小鼠的肌肉病理学。

结果

我们发现 SMA 小鼠肌肉中的肌肉融合蛋白肌生成蛋白(P=0.0060)和肌融合蛋白(P=0.0051)的表达减少。在 C2C12 成肌细胞中抑制 SMN 表达会降低肌生成蛋白(减少 35%;P<0.0001)和肌融合蛋白的表达,也称为肌融合蛋白和 minion,(减少 30%;P<0.0001),而恢复 SMN 水平仅部分恢复肌生成蛋白和肌融合蛋白的表达。异位表达肌融合蛋白可改善 SMA 模型小鼠的肌纤维数量(增加 55%;P=0.0006)和运动功能(翻正时间减少 35%;P=0.0089),并与增加 SMN 蛋白水平的反义寡核苷酸联合使用时可增强运动功能(翻正时间减少 82%;P<0.0001)并延长生存时间(增加 28%;P<0.01)。

结论

在这里,我们确定肌肉融合蛋白表达减少是 SMN 缺陷的成肌细胞融合缺陷的一个关键因素。这一发现为改善 SMA 肌肉病理学和运动功能提供了一个新的靶点,与增加 SMN 的治疗相结合,可以提高 SMA 患者的临床疗效。

https://cdn.ncbi.nlm.nih.gov/pmc/blobs/0da7/8350220/89bc1f79b2bb/JCSM-12-1098-g001.jpg

文献AI研究员

20分钟写一篇综述,助力文献阅读效率提升50倍。

立即体验

用中文搜PubMed

大模型驱动的PubMed中文搜索引擎

马上搜索

文档翻译

学术文献翻译模型,支持多种主流文档格式。

立即体验